上海市嘉定区星华幼儿园 4天前
根据《上海市教育委员会关于做好2020年本市学前教育阶段适龄幼儿入园工作的通知》(沪教委托幼〔2020〕3号)、市教委等四部门《关于来沪人员随迁子女就读本市各级各类学校实施意见》(沪府办规〔2018〕5号)和《2020年嘉定区幼儿园招生入园工作实施意见》〔2020〕33号)、《关于来沪人员随迁子女在嘉定区就读幼儿园实施积分管理的规定》(嘉教〔2019〕70号)等文件精神,结合本镇实际,特制订本工作实施方案。
一、以嘉教【2020】33号文为依据
二、招生入园对象
凡年满3周岁(2016年9月1日—2017年8月31日之间出生),身体健康(无慢性传染病)、身心发育指标达到同龄儿童基本水平、能独立参加集体活动的适龄幼儿。
1、本市户籍适龄幼儿
(1)本镇户籍幼儿。户主为直系亲属(父母、祖父母、外祖父母)或幼儿本人,且直系亲属或本人持有招生区域内住宅类房产证或农村自有宅基地住房(以下简称房地产证)的,产权人仅为幼儿本人或直系亲属,相关证件须在2020年4月23日之前办理完成,经镇教委审验通过后,可归口入园。如辖区内人户一致登记人数超过对口幼儿园当年招生计划数时,依次按照儿童本人户籍迁入时间先后排序,安排就近对口入学,额满为止,超出部分原则上在同一街镇内安排入学。
(2)本镇集体或社区公共户口户籍的适龄幼儿。登记在本镇的集体或社区公共户口户籍适龄幼儿,证件须在2020年4月23日之前办理完成,经镇教委审验通过后,视全镇资源统筹入园。
(3)本市户籍,居住招生区域内配住廉租房的适龄幼儿。租赁人仅为父母或幼儿本人,廉租房相关材料证明、户口簿等须在2020年4月23日之前办理完成,经镇教委审验通过后,视全镇资源统筹入园。
(4)人户分离的本市户籍适龄幼儿。本市外区、本区外街镇户籍的适龄幼儿,选择在本镇申请跨区、跨镇居住地入园的,须持有招生区域内房地产证,产权人为父母或幼儿本人,相关证件须在2020年4月23日之前办理完成,经镇教委审验通过后,全镇范围统筹入园。本区同一街镇内不接收“人户分离”申请。
2、来沪人员随迁子女适龄幼儿
申请在本镇就读幼儿园的来沪人员随迁子女,其适龄幼儿须持有效期内《上海市居住证》或《居住登记凭证》,父母一方持有效期内《上海市居住证》、《居住登记凭证》或本镇户籍证明,相关证件须在2020年4月23日之前办理完成。在“上海市适龄幼儿入园信息登记系统” (https://shrydj.edu.sh.cn,以下简称“市登记系统”)也可通过“一网通办”进入,完成信息登记和报名,同时须根据随迁子女积分规定要求,按父母一方在本区合法稳定就业、合法稳定居住(特别提醒:持有招生区域内房产证,产权人非仅为父母或幼儿本人的参照租房上限)等指标项目完成区报名系统网上积分填报。镇教委通过幼儿监护人网上自主评分与管理部门线下审核验证相结合的方式,采集相关数据,按区域实际资源情况,按积分依证、依次统筹入园。未达到江桥镇积分统筹分数线的适龄幼儿,可自愿选择就读民办幼儿园。
3、托班与特殊幼儿招生
详见《2020年嘉定区幼儿园招生入园工作实施意见》。
三、登记、报名途径及方式
1、登记
4月24日--4月30日,凡符合本镇招生对象和相关条件,有意愿在江桥镇申请就读幼儿园的小班适龄幼儿家长,须登录“市登记系统”(https://shrydj.edu.sh.cn)完成信息登记,然后点击“嘉定区”报名窗口查询本区相关招生政策。确因家庭困难,无法在4月30日之前完成网上登记的小班适龄幼儿家长,可在5月8日—5月20日带齐材料至区教育局服务窗口(嘉行公路601号)进行信息补登记。
2、报名
5月8日—5月20日,完成信息登记的小班适龄幼儿家长,须登录“市登记系统”(https://shrydj.edu.sh.cn),点击“嘉定区”报名窗口,在阅读招生简章与报名须知后,补充信息完成报名。每名幼儿就读意愿须在户籍地与居住地之间二选一。非本市户籍幼儿家长(含港澳台及外籍幼儿)还需同步完成《嘉定区来沪人员随迁子女申请就读幼儿园积分表》。5月20日为本镇幼儿园入园信息登记截止日,之后不可更改信息,家长可通过短信及平台获取招生相关信息。
确因家庭困难,无法在5月20日之前完成网上报名的小班适龄幼儿家长,可在6月7日--6月12日至区教育局服务窗口(嘉行公路601号)进行补报名及现场验证,补报名成功的本镇户籍幼儿且符合本镇公办幼儿园入园条件的为统筹对象,由镇教委根据资源情况统筹分配。
重要提示:2020年,未在“上海市适龄幼儿入园信息登记系统”完成信息登记和“嘉定区”报名窗口完成报名的对象,一律不得入园分配。
四、材料审核及验证
1、公办幼儿园现场审验
凡申请就读本镇公办幼儿园,且通过网上初审的对象,家长须按照短信及网上提示的审验地点、时间和要求,于6月6日至现场验证,同时须携带打印的《2020年嘉定区适龄幼儿入园报名表》、《嘉定区来沪人员随迁子女申请就读幼儿园积分表》及相应材料原件和复印件进行现场验证,逾期视自动放弃。幼儿监护人对所填信息的真实性负责,如验证信息与所填信息不符,将视登记报名无效。
2、民办幼儿园现场审验及报名
6月13日为全区民办幼儿园(含民办三级幼儿园)现场审验,家长可自主选择相应的民办幼儿园,并携带打印的《2020年嘉定区适龄幼儿入园报名表》、《嘉定区来沪人员随迁子女申请就读幼儿园积分表》及相应材料原件和复印件至现场验证。幼儿监护人对所填信息的真实性负责,如验证信息与所填信息不符,将视登记报名无效。
五、工作日程安排
4月7日,公布《上海市教育委员会关于做好2020年本市学前教育阶段适龄幼儿入园工作的通知》。
4月15日,公布嘉定区幼儿园招生工作政策。
4月17日,江桥镇网站公布本镇幼儿园招生工作方案。
4月24日-4月30日,“市登记系统”(https://shrydj.edu.sh.cn)开通,小班新生家长网上完成“市登记系统”信息登记,点击“嘉定区”报名窗口查询嘉定区招生工作政策。
5月8日-5月20日,小班新生家长登录“市登记系统”(https://shrydj.edu.sh.cn),点击“嘉定区”报名窗口完成报名;托班和插班转园幼儿家长直接登录“嘉定区适龄幼儿报名系统”(http://yeybm.jdjy.sh.cn),完成网上信息登记和报名;未在4月30日前完成“市登记系统”信息登记的小班新生家长,带齐材料至区教育局服务窗口(嘉行公路601号)进行信息补登记。
6月5日 ,完成网上初审,确定积分分数线、审验对象、审验地点与时间,家长可通过短信或登录平台获取信息。
6月6日,公办幼儿园现场验证。
6月7日-6月12日,小班新生补报名,家长带齐材料至区教育局服务窗口(嘉行公路601号)办理。
6月13日,民办幼儿园现场验证。
6月30日,完成公办幼儿园招生入园工作,家长可通过短信或登录平台获取幼儿园录取情况。
7月25日,完成民办幼儿园招生入园工作,家长可通过短信或登录平台获取录取情况。
7月31日之前,全镇幼儿园录取通知发送完毕(包含小班、托班和插班转园)。
(六)其他
嘉定区教育局网址:http://www.jiading.gov.cn/jiaoyu/
江桥镇网址:http://www.jiading.gov.cn/jiangqiao/
咨询电话:59144430 59144838(工作日上午8:30-11:00,下午13:30-16:30)
监督电话:69112623(工作日上午8:30-11:00,下午13:30-16:30)

为贯彻落实《上海市学前教育与托育服务条例》有关规定,进一步规范本镇适龄幼儿入园工作,根据《上海市教育委员会关于做好2023年本市学前教育阶段适龄幼儿入园工作的通知》(沪教委托幼〔2023〕2号)、《上海市人民政府办公厅延长<关于来沪人员随迁子女就读本市各级各类学校的实施意见>有效期的通知》(沪府办〔2023〕3号)《上海市嘉定区教育局关于2023年嘉定区幼儿园招生入园工作的实施意见》(嘉教〔2023〕11号)和《关于来沪人员随迁子女在嘉定区就读幼儿园实施积分管理的规定》(嘉教〔2019〕70号)等文件精神,结合本园实际情况,特制定《2023年嘉定区星华幼儿园招生工作简章》。
(一)小班新生
招收年满3周岁(2019年9月1日—2020年8月31日出生),身体健康(无慢性传染病),身心发育指标达到同龄儿童基本水平,能独立参加集体活动的适龄幼儿。入园条件排序如下:1.人户一致的适龄幼儿
本镇户籍的适龄幼儿,户口簿户主为幼儿本人或其直系亲属(父母、祖父母、外祖父母),且持有与户口簿地址相应的住宅类房产证或农村自有宅基地证(以下简称房地产证),产权人为幼儿本人或其直系亲属,相关证件须在2023年4月30日之前办理完成,经镇招生办验证通过后,可归口优先入园。如辖区内人户一致报名人数超过对口幼儿园当年招生计划数时,依次按照幼儿本人户籍迁入时间先后排序,安排就近对口入学,额满为止,超出部分在镇域内安排入学。2.本镇集体或社区公共户籍的适龄幼儿
登记在本镇的集体或社区公共户籍适龄幼儿,证件须在2023年4月30日之前办理完成,经镇招生办验证通过后,视实际资源统筹入园。3.配住本镇廉租房的本市户籍适龄幼儿
配住本镇廉租房的适龄幼儿,租赁人仅为幼儿本人或其父母,廉租房相关材料证明、户口簿等须在2023年4月30日之前办理完成,经镇招生办验证通过后,视实际资源统筹入园。4.人户分离的本市户籍适龄幼儿
本市户籍的适龄幼儿确有困难不能在户籍地入园,选择在本镇申请跨区跨街镇居住地入园的,须持有招生区域内房地产证,产权人为幼儿本人或其父母(且全部或共同共有产权),相关证件须在2023年4月30日之前办理完成,经镇招生办验证通过后,视实际资源统筹入园。同一街镇内不接受“人户分离”申请。5.非本市户籍及外籍适龄幼儿
申请在本镇就读幼儿园的非本市户籍及外籍适龄幼儿,父母一方须持有效期内上海市居住证或居住登记凭证、港澳居民来往内地通行证或港澳居民居住证、台湾居民来往大陆通行证或台湾居民居住证、护照、或本区户籍证明等,相关证件须在2023年4月30日之前办理完成。同时须按照随迁子女积分规定要求,根据父母一方在本镇合法稳定就业、合法稳定居住等情况,完成各指标项目积分的网上填报。镇招生办通过幼儿监护人网上自主评分与管理部门线上验证相结合的方式,采集相关数据,根据区域实际资源情况,按积分依证、依次统筹入园。未达本镇入园积分分数线的适龄幼儿,可自愿选择就读民办幼儿园。(二)插班转园幼儿
上一年度确因身体状况等特殊原因未入园或确需在本镇申请中大班插班转园的适龄幼儿,身体健康(无慢性传染病),身心发育指标达到同龄儿童基本水平,能独立参加集体活动。入园条件排序参照小班新生,同一街镇公办幼儿园之间不予转园。(三)特殊幼儿
本镇户籍特殊幼儿凭三甲医院出具的儿童发展评估报告,确能坚持独立参加集体活动,可安排至普通幼儿园随班就读。监护人有义务配合幼儿园要求,提供真实的儿童发展评估报告。中、重度残障幼儿可持相关证明材料至嘉定区成佳学校报名,具体要求按学校规定执行,咨询电话:59532151。
(一)小班新生
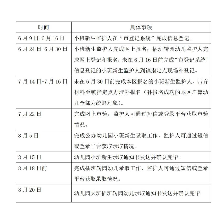
1.网上登记
4月20日—27日,凡符合本镇招生对象和相关条件,有意愿在本镇申请就读幼儿园的小班适龄幼儿监护人,须通过 “市登记系统”进行统一的信息登记,方式:登录上海“一网通办”(网址:https://zwdt.sh.gov.cn),进入“2023年适龄幼儿入园”特色专栏,或登录“随申办”移动端首页“2023年适龄幼儿入园”专栏填写信息,获取《上海市适龄幼儿入园信息登记表》和登记编号,作为幼儿进行区级入园报名和验证的凭证。同时,可点击“嘉定区”查询本区相关招生政策。2.网上报名
5月8日—12日,完成信息登记的小班适龄幼儿监护人,凭登记编号,登录上海“一网通办”(网址:https://zwdt.sh.gov.cn),进入“2023年适龄幼儿入园”特色专栏,或登录“随申办”移动端首页“2023年适龄幼儿入园”专栏,点击“各区报名”,选择“嘉定区”,补充信息完成报名。每名幼儿就读意愿须在户籍地与居住地之间二选一。非本市户籍幼儿监护人(含港澳台及外籍幼儿)还须同步完成《嘉定区来沪人员随迁子女申请就读幼儿园积分表》。5月12日为本区幼儿园入园报名截止日,之后不可更改信息,监护人可通过短信及平台获取招生相关信息。确因家庭困难等原因,无法在规定时间内完成网上登记、报名的小班适龄幼儿监护人,可带齐材料,于5月8日—12日至江桥小学东校区门卫室旁接待室(虞姬墩路48号)办理信息补登记;6月5日—7日至江桥小学东校区门卫室旁接待室(虞姬墩路48号)办理信息补报名。补报名成功的本区户籍幼儿纳入统筹对象,由镇招生办根据资源情况统筹分配;补报名成功的非本区户籍幼儿可自愿选择民办幼儿园申请就读。补登记需提供材料:幼儿户籍证明、幼儿出生证、幼儿预防接种证明、本镇房地产或房屋租赁证明、父母结婚证等原件。补报名需提供材料:幼儿户籍证明、幼儿出生证、幼儿预防接种证明、本镇房地产或房屋租赁证明、父母结婚证、《2023年上海市适龄幼儿入园信息登记表》等原件;非本市户籍幼儿监护人还须根据“随迁子女积分规定”提供相应佐证材料的原件;港澳台、外籍幼儿监护人还须提供护照、港澳台通行证或居住证等材料原件。“随申办”移动端或上海“一网通办”网站中的电子证照与纸质证件具同等效力。未完成“市登记系统”信息登记和嘉定区报名的对象,不得入园分配。3.网上验证
5月31日,江桥镇完成网上验证,监护人可通过短信或登录平台获取验证情况。4.录取通知
6月30日,公办幼儿园完成小班新生录取工作,监护人可通过短信或登录平台获取录取情况。7月15日,各幼儿园小班新生录取通知书发送并确认完毕。(二)插班转园幼儿
5月8日—12日,凡符合本镇招生对象和相关条件,上一年度确因身体状况等特殊原因未入园或确需在本镇申请中大班插班转园的适龄幼儿监护人,须完成网上登记与报名。方式一:登录上海“一网通办”(网址:https://zwdt.sh.gov.cn),进入“2023年适龄幼儿入园”特色专栏,或登录“随申办”移动端首页“2023年适龄幼儿入园”专栏,点击“各区报名”,选择“嘉定区”进行操作。方式二:登录上海“一网通办”(网址:https://zwdt.sh.gov.cn)选择“政务服务”,切换至“嘉定区”,进入“2023年嘉定区适龄幼儿入园”专栏,或“随申办”移动端首页搜索“嘉定旗舰店”,进入“2023年嘉定区适龄幼儿入园”专栏,选择“插班转园”报名窗口,完成信息登记与报名,经镇招生办验证后,在公办幼儿园有学额的前提下,按幼儿条件依次排序录取,直至额满为止。监护人也可自愿选择有学额的民办幼儿园申请就读。未完成网上登记和报名的对象,不得入园分配。7月18日前,江桥镇完成中大班插班转园幼儿录取工作,监护人可通过短信或登录平台获取录取情况。7月20日前,中大班插班转园录取通知书发送并确认完毕。以上网上登记和报名过程中,幼儿监护人必须对所提供信息的真实性负责,如所填信息与实际不符,或在后续区教育局、幼儿园复核验证时发现不符,将视录取结果无效,并对录取结果做相应调整。
1.上海“一网通办”
网址:https://zwdt.sh.gov.cn
2.嘉定区教育局
网址:http://www.jiading.gov.cn/jiaoyu/
咨询电话:39902052
(工作日上午8:30—11:00,下午13:30—16:30)
监督电话:39902066
(工作日上午8:30—11:00,下午13:30—16:30)
联系地址:嘉定区嘉行公路601号
3.江桥镇招生办
咨询电话:59144430;59144838
(工作日上午8:30—11:00,下午13:30—16:30)
监督电话:69112623
(工作日上午8:30—11:00,下午13:30—16:30)
联系地址:华江路129弄2号楼405室
4.“上海嘉定江桥频道”:http://jiangqiao.jiading.cn
5.嘉定区星华幼儿园咨询电话:33513620*827
(工作日上午8:30—11:00,下午13:30—16:30)
联系地址:嘉定区江桥镇吴杨东路333弄288号
附1:星华幼儿园对应片区门牌号码
| 嘉定区星华幼儿园招生片对应片区 |
| 学校 名称 | 对口居委/村 | 对口路牌 | 小区名 |
| 上海市嘉定区星华幼儿园 | 火线村 | 101号—1070号 |
|
| 翔江公路1700号—2000号 |
|
| 太平村 | 101号—155号 |
|
| 201号—255号 |
|
| 301号—328号 |
|
| 401号—447号 |
|
| 501号—543号 |
|
| 601号—662号 |
|
| 701号—737号 |
|
| 801号—872号 |
|
| 封浜村 | 吴家舍001号—042号 |
|
| 钱家宅101号—163号 |
|
| 童家桥201号—269号 |
|
| 大杨树301号—336号、433号—436号、442号—446号、450号 |
|
| 宋家湾401号—432号、437号—441号、447号—449号、452号 |
|
| 民主501号—561号 |
|
| 河东601号—632号 |
|
| 陈家701号—752号 |
|
| 甘家801号—852号 |
|
| 王家宅901号—926号 |
|
| 曹家宅951号—999号 |
|
| 杨柳桥1001号—1089号 |
|
| 红光村 | 1号—1038号 |
|
| 纪家101号—848号 |
|
| 吴杨东路358弄1号-48号 |
|
| 中心村(红光) | 吴杨东路101弄1号—88号,101号—152号,201号—226号,(302号—336号)其中没有单号 |
|
| 凌志路100弄1号—9号,12号—23号,25号—31号,37号—43号,45号—47号,49号,51号—53号,55号—63号,65号—73号,75号—83号,87号—138号 |
|
| 新江村 | 高家101号—882号 |
|
| 红卫101号—778号 |
|
| 增建村 | 杨湾102号—560号 |
|
| 望浪101号—638号 |
|
| 年丰村 | 年丰村103号—978号 |
|
| 杨柳社区居委 | 吴杨路55弄1号—18号 |
|
| 吴杨路100弄1号—58号 |
|
| 吴杨路105弄1号—4号 |
|
| 吴杨路135弄1号—11号 |
|
| 吴杨路210弄1号—10号 |
|
| 乡思路60弄1号—30号 |
|
| 星华公路1662弄1号—19号 | 星华公寓 |
| 柳青路15弄1号—2号 |
|
| 翔封路12弄1号—2号 |
|
| 翔封路15弄1号—4号 |
|
| 翔封路80弄1号—16号 | 翔封公寓 |
| 翔封路105弄1号—2号 |
|
| 翔封路117弄1号—2号 |
|
| 翔封路129弄1号—2号 |
|
| 曹安路3580弄1号—8号 |
|
| 嘉怡社区居委 | 吴杨东路333弄1号—254号 | 金帝城市岸泊 |
| 封杨社区居委 | 星华公路水产村1933号1号—14号 |
|
| 嘉封社区居委 | 星华公路1782弄1号—20号 | 翔黄雅苑 |
| 吴杨东路218弄1号—37号 | 吴杨雅苑 |
| 乡思东路118弄1号—17号 | 云封公寓 |
| 虹杨社区居委(筹建) | 乡思路255弄1号—13号 |
|
附2:本市户籍适龄儿童幼儿园入园材料提供清单

附3:非本市户籍随迁子女幼儿园入园材料提供清单
