上海市杨浦区向阳幼儿园
上海市杨浦区市东幼儿园分园
上海市杨浦区龙江幼儿园
上海杨浦区霍兰托儿所
上海市杨浦区新跃幼稚园
上海市杨浦区平凉中心幼儿园附属托儿所
上海市杨浦区新乐幼儿园
眉州路135弄45号
学校概况
迎着新世纪的曙光,沐浴着课程改革的春风,上海市杨浦区新乐幼稚园如同一颗散发着诱人芬芳的蓓蕾,在上海市市辖区杨浦区眉州路135弄45号徐徐绽放。本校师资队伍强大,学课建设合理,学校文化浓厚, 学校坚持用科学发展观指导办学实践,打造人民满意的优质教育的理念.热忱欢迎社会各界光临指导,同上海市杨浦区新乐幼稚园一起为培养社会主义新人才而努力.

招生简章
新乐幼稚园招生啦
为了应对幼儿入园高峰,今年杨浦区公办幼儿园将继续依据“园所报名验证、对口录取”的原则开展入园工作,如报名验证数大于招生数的幼儿园将对入户年限、房屋产权人等有所要求,排序录取;不能对口录取的对象由区域统筹,相对就近安排。 新乐幼稚园招生具体办法通告如下: 一、符合报名验证入园条件的家长网上预约登记报名验证时间:5月8日—5月22日微信扫码预约 二、今年招生地段:(广杭、渭南、永安里、仁兴街、新华里居委及具体地址如下) 三、招生对象:2016年9月1日—2017年8月31日出生的小班适龄幼儿 四、幼儿园报名验证地点及相关事宜 报名验证对象必须持扫码预约报名验证的短信通知、上海市适龄幼儿入园信息登记表(登记编号)、杨浦区适龄幼儿入园报名表、以下证件的原件与复印件,携带幼儿前往规定地点办理入园手续。 1.报名验证地点:新乐幼稚园,眉州路135弄45号 2.报名验证对象 (1)持有2020年4月15日前入户的本地段户籍适龄幼儿(户主为父母、祖父母、外祖父母或幼儿本人)。 (2)持有2020年4月15日前办理的本地段房产证与本区户籍适龄幼儿(房产证产权人仅为父、母或幼儿本人)。 3.报名验证时间:5月23日、5月24日(8:30—16:30) 4.报名验证材料:户口簿或房产证、出生证明,并同时递交以上材料的复印件。 5.“上海市适龄幼儿入园信息登记系统”有补充登记的;或确有需要修改信息的(原则上不修改),监护人电话预约后凭相关证明材料到抚顺路393弄11号办理,时间是5月23日—5月29日,咨询电话65017733转5565(9:00-11:30,13:30—16:30)。 五、录取通知发放时间 6月23日统一发放录取通知,敬请家长留意。 备注: 1. 《杨浦区教育局关于2020年学前教育阶段入园工作实施方案》在“上海市杨浦区人 民政府—教育局专栏—杨浦招生(网址:www.shyp.gov.cn)”公示,招生原则和相关要求请家长上网了解。 2. 办理对象请根据预约时间准时来园办理(报名不分先后),未预约成功的适龄幼儿不能参加现场报名验证验证,如有问题请电话咨询(幼儿园咨询电话)。 3. 每位适龄幼儿只能1位家长陪伴进入完成现场报名验证。现场验证请家长根据防疫要求提前准备好健康随申码、戴好口罩,并严格按照现场要求操作。 4. 符合公办幼儿园报名验证条件的,智力中重度残疾、听力残疾和视力残疾等本市户籍适龄幼儿到鞍山幼稚园(学前特教中心:图们路3号)报名验证,统筹录取。届时请家长带好由指定医疗部门(上海市儿童医院、新华医院)提供的检测鉴定表。 5.5月29日报名验证结束,不再接受任何补充报名验证。逾期者2021年2月办理转园手续。 6.《上海市适龄幼儿入园信息登记表》(登记编号)和《上海市杨浦区适龄幼儿入园报名表》报名验证时可以重复使用,但公民办只能确定一个幼儿园报名验证(现场报名验证后杨浦招生平台信息是唯一性)。
学校简介:
本校师资队伍强大,学课建设合理,学校文化浓厚, 学校坚持用科学发展观指导办学实践,打造人民满意的优质教育的理念。
一、招生对象:小班:2017年9月1日-2018年8月31日出生的本市常住人口适龄幼儿。
二、学校地址:上海杨浦眉州路135弄45号
联系电话:021-65436151
学校官网:http://3101100123.age06.com/x310110/8690/index.aspx
三、招生计划:3个班
对口范围:广杭、渭南、永安里、新华里、仁兴街居委会
2022年新乐幼稚园小班入园简章(公办)
(请先阅读《2022年上海市杨浦区适龄幼儿入园工作一图读懂》)
今年小班适龄幼儿入园工作主要分为“信息登记、报名验证和录取通知”三个阶段,杨浦区公办幼儿园将继续依据“园所报名验证、对口录取”的原则开展入园工作,如报名验证数大于入园数的幼儿园将对入户年限、房屋产权人等有所要求,排序录取;不能对口录取的对象则由区域统筹,相对就近安排。新乐幼稚园入园具体办法通告如下:
一、入园地段:(广杭、渭南、永安里、仁兴街、新华里居委及具体地址)
二、入园对象:2018年9月1日—2019年8月31日出生的身体健康(无慢性传 染病、智力正常、可正常参加集体活动)的小班适龄幼儿。且必须符合以下条件之一: (一)持有2022年6月26日前入户的本地段户籍适龄幼儿(户主为父母、祖父母、外祖父母或幼儿本人)——该类适龄幼儿报名验证选择户籍地入园后,系统将自动匹配户籍对口公办幼儿园。 (二)持有2022年6月26日前办理的本地段住宅类房产证与本区户籍适龄幼儿(住宅类房产证产权人仅为父、母或幼儿本人)——该类适龄幼儿报名验证选择产证地入园后,系统将自动匹配产证对口公办幼儿园。 三、入园流程 (一) 信息登记:2022年6月9日—6月16日,适龄幼儿监护人通过“上海市适龄 幼儿入园信息登记系统”(登录上海“一网通办”网站首页“2022年适龄幼儿入园”特色专栏,网址:https://zwdt.sh.gov.cn,或登录“随申办”移动端首页“2022年适龄幼儿入园”)进行统一的入园信息登记,获取《上海市适龄幼儿入园信息登记表》(以下简称《登记表》)和登记编号。《登记表》和登记编号作为幼儿入园报名验证的凭证。 (二)报名验证:2022年6月26日—7月12日,适龄幼儿监护人通过上海“一网通办”网站首页“2022年适龄幼儿入园”特色专栏或“随申办”移动端首页“2022年适龄幼儿入园”,登录“上海市适龄幼儿入园信息登记系统”,点击“各区报名”选择进入“杨浦区”后依次选择“本市户籍适龄幼儿入园报名”和“本区户籍适龄幼儿报名”,按照-----入园条件完善幼儿和监护人信息,并上传相关证件照片。系统将根据幼儿及监护人信息自动匹配对口幼儿园,家长确认无误后可按“提交”(“提交”后信息将不能自行修改,“保存草稿”可多次自行修改信息或重新选择其他幼儿园)。如有问题,幼儿园将同步指导家长进行信息完善或修改。 2022年7月13日—8月7日,幼儿园将完成相关报名验证信息的审核,审核不通过将电话与监护人进行联系。 (三)录取通知:2022年8月8日,幼儿园基本完成录取工作,并通过电话通知录取结果(书面通知在新生报到时给家长)。如未收到请与幼儿园联系,联系电话65436151。 备注: 1.教育局通过“上海市杨浦区人民政府—教育局专栏—杨浦招生与考试(网址:http://www.shyp.gov.cn/shypq/yqyw-wb-jyjzl-ypzs/)”公示入园政策,入园条件和相关要求请家长上网了解。 2.2022年6月15日—6月16日无法自行完成信息登记、2022年6月26日—7月12日无法自行完成报名验证的幼儿监护人,通过电话预约31151798(直线)、65017733或31157733转5565、5555(工作日8:30—11:30;13:30—16:30),凭电话预约号和相关证明材料到学前教育招生办公室临时办公点(翔殷幼稚园:安波路789号)办理。“随申办”移动端或上海“一网通办”网站中的电子证照与纸质证件同等效力使用。现场验证时请家长根据防疫要求提前准备好随申码、戴好口罩,并严格按照现场要求操作。 3.符合公办幼儿园报名验证条件的,智力中重度残疾、听力残疾和视力残疾等本市户籍适龄幼儿选择鞍山幼稚园特教班(学前特教中心:图们路3号)报名验证,统筹录取。请家长准备好由指定医疗部门(上海市儿童医院、新华医院)提供的检测鉴定表。 4.每位适龄幼儿只能选择一所幼儿园报名验证(公办或民办),因幼儿身份证号是唯一性的,选择“提交”后其他幼儿园将无法上传信息。 新乐幼稚园 2022年6月 2022年杨浦区适龄幼儿区域集中报名入园简章 (非本区户籍) (请先阅读《2022年上海市杨浦区适龄幼儿入园工作一图读懂》) 今年小班适龄幼儿入园工作主要分为“信息登记、报名验证和录取通知”三个阶段,符合下列集中报名条件的适龄幼儿报名验证选择“区域集中”后,将按照“集中报名、统筹安排”的原则进入公办幼儿园。 一、入园对象:2018年9月1日—2019年8月31日出生的身体健康(无慢性传染病、智力正常、可正常参加集体活动)的小班适龄幼儿。且必须符合以下条件之一: (一)本市户籍适龄幼儿——该类适龄幼儿报名验证选择“区域集中”入园后,系统将提示家长进行信息完善和证件匹配 1.持有2022年6月26日前办理的杨浦住宅类房产证与本市户籍适龄幼儿(住宅类房产证产权人为父、母或幼儿本人);三代直系亲属以外的挂靠户口的适龄幼儿。 2.持有2022年6月26日前入户的杨浦区集体户口,且实际居住地(以合法房屋租赁合同为准)在杨浦区的适龄幼儿。 3.持有2022年6月26日前办理的杨浦经适房产权证明(产权人为父、母)、廉租房租赁证明(租赁人为父、母或幼儿本人)、本区动拆迁安置证明(产权人为父、母或幼儿本人)的适龄幼儿。 (二)非本市户籍适龄幼儿——该类适龄幼儿报名验证选择“区域集中”入园后,系统将提示家长进行信息完善和证件匹配 1.持有港、澳、台、外籍的来往内地通行证、来往大陆通行证、港澳(或台湾)居民居住证或护照,父母一方持有杨浦户籍或杨浦住宅类房产证的适龄幼儿。 2.持有上海市居住证或上海市居住登记凭证(杨浦区),父母一方持有上海市居住证(杨浦区)且积分达到标准分值(120分)的适龄幼儿。 3.持有上海市居住证或上海市居住登记凭证(杨浦区),父母一方持有上海市居住证(杨浦区),并能提供本区住宅类房产证的适龄幼儿(住宅类房产证产权人为父、母或幼儿本人)。 二、入园流程 (一)信息登记:2022年6月9日—6月16日,适龄幼儿监护人通过“上海市适龄 幼儿入园信息登记系统”(登录上海“一网通办”网站首页“2022年适龄幼儿入园”特色专栏,网址:https://zwdt.sh.gov.cn,或登录“随申办”移动端首页“2022年适龄幼儿入园”)进行统一的入园信息登记,获取《上海市适龄幼儿入园信息登记表》(以下简称《登记表》)和登记编号。《登记表》和登记编号作为幼儿入园报名验证的凭证。 (二)报名验证:2022年6月26日—7月12日,适龄幼儿监护人通过上海“一网通办”网站首页“2022年适龄幼儿入园”特色专栏或“随申办”移动端首页“2022年适龄幼儿入园”,登录“上海市适龄幼儿入园信息登记系统”,点击“各区报名”选择进入“杨浦区”后依次选择“本市户籍适龄幼儿入园报名”或“非本市户籍适龄幼儿入园报名”,按照“区域集中”入园条件完善幼儿和监护人信息,并上传相关证件照片。家长确认无误后可按“提交”(“提交”后信息将不能自行修改,“保存草稿”可多次自行修改信息或重新选择其他幼儿园)。如有问题,教育局学前教育招生办公室将同步指导家长进行信息完善或修改。 2022年7月13日—8月7日,教育局学前教育招生办公室将完成相关报名验证信息的审核,审核不通过将电话与监护人进行联系。 (三)录取通知:2022年8月8日,幼儿园基本完成录取工作,并通过电话通知录取结果(书面通知在新生报到时给家长)。联系电话65017733*5565。 备注: 1.教育局通过“上海市杨浦区人民政府—教育局专栏—杨浦招生与考试(网址:http://www.shyp.gov.cn/shypq/yqyw-wb-jyjzl-ypzs/)”公示入园政策,入园条件和相关要求请家长上网了解。 2. 2022年6月15日—6月16日无法自行完成信息登记、2022年6月26日—7月12日(8:30-11:30;13:30—16:30),无法自行完成报名验证的幼儿监护人,通过电话预约31151798(直线)、65017733或31157733转5565、5555(工作日8:30—11:30;13:30—16:30),凭电话预约号和相关证明材料到学前教育招生办公室临时办公点(翔殷幼稚园:安波路789号)办理。“随申办”移动端或上海“一网通办”网站中的电子证照与纸质证件同等效力使用。现场验证请家长根据防疫要求提前准备好随申码、戴好口罩,并严格按照现场要求操作。 3. 7月12日,民办幼儿园地段生报名验证结束之后不再进行地段生资质认定,逾期则协调至周边公办幼儿园。 4.每位适龄幼儿只能选择一所幼儿园报名验证(公办或民办),因幼儿身份证号是唯一性的,选择“提交”后其他幼儿园将无法上传信息。 教育局学前教育招生办公室 2022年6月
2023年新乐幼稚园 小班入园简章 (公办) 今年小班适龄幼儿入园工作主要分为“信息登记、报名验证和录取通知”三个阶段,杨浦区公办幼儿园将继续依据“园所报名验证、对口录取”的原则开展入园工作,如报名验证数大于入园计划数的幼儿园将对入户年限、房屋产权人等有所要求,排序录取;不能对口录取的对象则由区域统筹,相对就近安排。新乐幼稚园幼儿园入园具体办法通告如下: 一、入园地段:(广杭、渭南路、永安里、仁兴街(现富禄里)、新华里居委及具体地址) 招生地段街道:大桥街道 地段居委会具 体 地 址 广杭: 杨树浦路:1381—1545号( 街面1385号—1525号) 1391弄(1—66号) 1423弄(1—66号) 1541弄(4—56号) 1455弄(1—31号) 广州路:55弄(1—16号) 114号——118号 眉州路:135弄(1—42号) 杭州路:66弄(1—39号) 92号 87弄(1—9号)107弄(1—4号) 沈阳路:148号——150号 渭南: 眉州路:街面6号—26号 50弄(1—2号) 60弄(32—42号) 60 甲支弄55—63号 70弄(1—5号) 100弄(1—28号)110弄(1—6号)街面120—178号 130弄(1—99号) 142弄(1—26号) 156弄(1—12号) 杭州路:街面168—200号 202弄(1—79号) 街面204—244号 232弄(1—5号) 杨树浦路(宁国南路):街面1567——1707号、1590——1608号(双) 1571弄(3—35号) 1581弄(3—9号)1591弄(8—54号) 1604弄(2—32号) 1615弄(1—34号)1629弄(32—44号) 1677弄(3—333号)(46—324号) 1693弄(1—60号) 宁国南路:30号 100弄10号(101—104) 渭南路:街面2——28号 1——33号、 61——129号 5弄(4—8号) 67弄(1—9号) 117弄(1—6号) 永安里: 眉州路:198——272号 杭州路:173——347号 233—235号 渭南路:136——368号(350弄) 141——185号(单号) 145弄(1—4号) 平凉路:1350弄(1—9号) 仁兴街: 松潘路:30—74号(双) 62弄(1—11号) 杨树浦路:街面1803—1941号 1941弄(1—61号)1736弄(1-5号) 1929弄(1—64号)1889弄(1—107号)1877弄(1—14号) 周家牌路:6——130号(双) 100弄(1—16号) 116弄(1—16号) 新华里: 渭南路:299号 301—369号(单号) 平凉路:1090号—1298弄(双号) 沈阳路:1—275号(单号) 眉州路:300—378号(双号) 295—381号(单号) 二、入园对象:2019年9月1日—2020年8月31日出生的身体健康(无慢性传染病、智力正常、可正常参加集体活动)的小班适龄幼儿。且必须符合以下条件之一: (一)持有2023年5月11日前入户的本地段户籍适龄幼儿(户主为父母、祖父母、外祖父母或幼儿本人)——该类适龄幼儿报名验证选择户籍地入园后,系统将自动匹配户籍对口公办幼儿园。 (二)持有2023年5月11日前办理的本地段住宅类房产证与本区户籍适龄幼儿(住宅类房产证产权人仅为父、母或幼儿本人)——该类适龄幼儿报名验证选择产证地入园后,系统将自动匹配产证对口公办幼儿园。 三、入园流程 (一)信息登记:2023年4月20日—4月27日,适龄幼儿监护人通过“上海市适龄幼儿入园信息登记系统”(登录上海“一网通办”网站首页“2023年适龄幼儿入园”特色专栏,网址:https://zwdt.sh.gov.cn,或登录“随申办”移动端首页“2023年适龄幼儿入园”)进行统一的入园信息登记,获取《上海市适龄幼儿入园信息登记表》(以下简称《登记表》)和登记编号。《登记表》和登记编号作为幼儿入园报名验证的凭证。 (二)报名验证:2023年5月11日—5月24日,适龄幼儿监护人登录上海“一网通办”网站首页“2023年适龄幼儿入园”特色专栏,网址:https://zwdt.sh.gov.cn,或登录“随申办”移动端首页“2023年适龄幼儿入园”,点击“各区报名”选择进入“杨浦区”后依次选择“本市户籍适龄幼儿入园报名”和“本区户籍适龄幼儿报名”,按照新乐幼稚园入园条件完善幼儿和监护人信息,并上传相关证件照片。系统将根据幼儿及监护人信息自动匹配对口幼儿园,家长确认无误后可按“提交”(“提交”后信息将不能自行修改,“保存草稿”可多次自行修改信息或重新选择其他幼儿园)。如有问题,幼儿园将同步指导家长进行信息完善或修改。 2023年5月25日—6月11日,幼儿园将完成相关报名验证信息的审核,审核不通过将电话与监护人进行联系。 (三)录取通知:2023年6月12日,幼儿园发放通知。如未收到请与幼儿园联系,联系电话65436151。 备注: 1.教育局通过“上海市杨浦区人民政府—教育局专栏—杨浦招生与考试(网址:http://www.shyp.gov.cn/shypq/yqyw-wb-jyjzl-ypzs/)”公示入园政策,入园条件和相关要求请家长上网了解。 2.2023年4月20日—4月27日无法自行完成信息登记、2023年5月11日—5月24日无法自行完成报名验证的幼儿监护人,通过电话预约31151798(直线)、65017733或31157733转5565、5555(工作日8:30—11:30;13:30—16:30),凭电话预约号和相关证明材料到学前教育招生办公室(抚顺路393弄11号)办理。“随申办”移动端或上海“一网通办”网站中的电子证照与纸质证件同等效力使用。现场验证时请家长戴好口罩,并严格按照现场要求操作。 3.符合公办幼儿园报名验证条件的,智力轻、中、重度残疾,听力残疾、视力残疾和发育迟缓等适龄幼儿,持指定医疗机构的诊断报告或残疾证等有关证明材料,选择鞍山幼稚园 (杨浦区学前特殊教育指导中心:图们路3号)报名验证,统筹安排进入相应的特教点(详见学前特殊教育指导中心入园简章,咨询电话65801533转810)。 4.每位适龄幼儿只能选择一所幼儿园报名验证(公办或民办),因幼儿身份证号是唯一性的,选择“提交”后其他幼儿园将无法上传信息。 新乐幼稚园 2023年4月 2023年杨浦区适龄幼儿区域集中报名入园简章 ☑ (非本区户籍) 今年小班适龄幼儿入园工作主要分为“信息登记、报名验证和录取通知”三个阶段,符合下列集中报名条件的适龄幼儿报名验证选择“区域集中”后,将按照“集中报名、统筹安排”的原则进入公办幼儿园。 一、入园对象:2019年9月1日—2020年8月31日出生的身体健康(无慢性传染病、智力正常、可正常参加集体活动)的小班适龄幼儿。且必须符合以下条件之一: (一)本市户籍适龄幼儿——该类适龄幼儿报名验证选择“区域集中”入园后,系统将提示家长进行信息完善和证件匹配 1.持有2023年5月11日前办理的杨浦住宅类房产证与本市户籍适龄幼儿(住宅类房产证产权人为父、母或幼儿本人);三代直系亲属以外的挂靠户口的适龄幼儿。 2.持有2023年5月11日前入户的杨浦区集体户口,且实际居住地(以合法房屋租赁合同为准)在杨浦区的适龄幼儿。 3.持有2023年5月11日前办理的杨浦经适房产权证明(产权人为父、母)、廉租房租赁证明(租赁人为父、母或幼儿本人)、本区动拆迁安置证明(产权人为父、母或幼儿本人)的适龄幼儿。 (二)非本市户籍适龄幼儿——该类适龄幼儿报名验证选择“区域集中”入园后,系统将提示家长进行信息完善和证件匹配 1.持有港、澳、台、外籍的来往内地通行证、来往大陆通行证、港澳(或台湾)居民居住证或护照,父母一方持有杨浦户籍或杨浦住宅类房产证的适龄幼儿。 2.持有上海市居住证或上海市居住登记凭证(杨浦区),父母一方持有上海市居住证(杨浦区)且积分达到标准分值(120分)的适龄幼儿。 3.持有上海市居住证或上海市居住登记凭证(杨浦区),父母一方持有上海市居住证(杨浦区),并能提供本区住宅类房产证的适龄幼儿(住宅类房产证产权人为父、母或幼儿本人)。 二、入园流程 (一)信息登记:2023年4月20日—4月27日,适龄幼儿监护人通过“上海市适龄幼儿入园信息登记系统”(登录上海“ 一 网通办”网站首页“2023年适龄幼儿入园”特色专栏,网址:https://zwdt.sh.gov.cn,或登录“随申办”移动端首页“2023年适龄幼儿入园”)进行统一的入园信息登记,获取《上海市适龄幼儿入园信息登记表》(以下简称《登记表》)和登记编号。《登记表》和登记编号作为幼儿入园报名验证的凭证。 (二)报名验证:2023年5月11日—5月24日,适龄幼儿监护人通过“上海市适龄幼儿入园信息登记系统”(登录上海“ 一 网通办”网站首页“2023年适龄幼儿入园”特色专栏,网址:https://zwdt.sh.gov.cn,或登录“随申办”移动端首页“2023年适龄幼儿入园”),点击“各区报名”选择进入“杨浦区”后依次选择“本市户籍适龄幼儿入园报名”或“非本市户籍适龄幼儿入园报名”,按照“区域集中”入园条件完善幼儿和监护人信息,并上传相关证件照片。家长确认无误后可按“提交”(“提交”后信息将不能自行修改,“保存草稿”可多次自行修改信息或重新选择其他幼儿园)。如有问题,教育局学前教育招生办公室将同步指导家长进行信息完善或修改。 2023年5月25日—6月11日,教育局学前教育招生办公室将完成相关报名验证信息的审核,审核不通过将电话与监护人进行联系。 (三)录取通知:2023年6月12日,幼儿园发放通知。如未收到请与教育局托幼科联系,联系电话65017733*5565。 备注: 1.教育局通过“上海市杨浦区人民政府—教育局专栏—杨浦招生与考试(网址:http://www.shyp.gov.cn/shypq/yqyw-wb-jyjzl-ypzs/)”公示入园政策,入园条件和相关要求请家长上网了解。 2. 2023年4月20日—4月27日无法自行完成信息登记、2023年5月11日—5月24日(13:30—16:30),无法自行完成报名验证的幼儿监护人,通过电话预约31151798(直线)、65017733或31157733转5565、5555(工作日8:30—11:30;13:30—16:30),凭电话预约号和相关证明材料到学前教育招生办公室(抚顺路393弄11号)办理。“随申办”移动端或上海“一网通办”网站中的电子证照与纸质证件同等效力使用。现场验证请家长按照招生办公室张贴要求操作。 3. 5月25日,民办幼儿园地段生报名验证结束之后不再进行地段生资质认定,逾期则协调至周边公办幼儿园。 4.每位适龄幼儿只能选择一所幼儿园报名验证(公办或民办),因幼儿身份证号是唯一性的,选择“提交”后其他幼儿园将无法上传信息。 杨浦区教育局 2023年4月14日




2024年新乐幼稚园
小班入园简章
(公办)
今年小班适龄幼儿入园工作主要分为“信息登记、报名验证和录取通知”三个阶段,杨浦区公办幼儿园将继续依据“园所报名验证、对口录取”的原则开展入园工作,如报名验证数大于入园计划数的幼儿园将对入户年限、房屋产权人等有所要求,排序录取;不能对口录取的对象则由区域统筹,相对就近安排。新乐幼稚园入园具体办法通告如下:
一、入园地段:(广杭、渭南路、永安里、仁兴街(现富禄里)、新华里居委及具体地址)
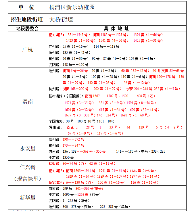
单 位 杨浦区新乐幼稚园
招生地段街道 大桥街道
地段 居委会 具 体 地 址
广杭
杨树浦路:1381—1545号( 街面1385号—1525号) 1391弄(1—66号) 1423弄(1—66号) 1541弄(4—56号) 1455弄(1—31号)
广州路:55弄(1—16号) 114号——118号
眉州路:135弄(1—42号)
杭州路:66弄(1—39号) 92号 87弄(1—9号)107弄(1—4号)
沈阳路:148号——150号
渭南:
眉州路:街面6号—26号 50弄(1—2号) 60弄(32—42号) 60 甲支弄55—63号 70弄(1—5号) 100弄(1—28号)110弄(1—6号)街面120—178号 130弄(1—99号) 142弄(1—26号) 156弄(1—12号)
杭州路:街面168—200号 202弄(1—79号) 街面204—244号 232弄(1—5号)
杨树浦路(宁国南路):街面1567——1707号、1590——1608号(双)
1571弄(3—35号) 1581弄(3—9号)1591弄(8—54号)
1604弄(2—32号) 1615弄(1—34号)1629弄(32—44号)
1677弄(3—333号)(46—324号) 1693弄(1—60号)
宁国南路:30号 100弄10号(101—104)
渭南路:街面2——28号 1——33号、 61——129号 5弄(4—8号) 67弄(1—9号) 117弄(1—6号)
永安里:
眉州路:198——272号
杭州路:173——347号 233—235号
渭南路:136——368号(350弄) 141——185号(单号) 145弄(1—4号)
平凉路:1350弄(1—9号)
仁兴街:
松潘路:30—74号(双) 62弄(1—11号)
杨树浦路:街面1803—1941号 1941弄(1—61号)1736弄(1-5号)
1929弄(1—64号)1889弄(1—107号)1877弄(1—14号)
周家牌路:6——130号(双) 100弄(1—16号) 116弄(1—16号)
新华里:
渭南路:299号 301—369号(单号)
平凉路:1090号—1298弄(双号)
平凉路:1128弄1号 1240号 1248号 1254号
沈阳路:1—275号(单号)百兴花园沈阳路41弄(1-12号)沈阳路123弄(1-9号)
眉州路:300—378号(双号) 295—381号(单号)
眉州路:354弄(1—4号)
二、入园对象:2020年9月1日—2021年8月31日出生的身体健康(无慢性传染病、智力正常、可正常参加集体活动)的小班适龄幼儿。且必须符合以下条件之一:
(一)持有2024年5月9日前入户的本地段户籍适龄幼儿(户主为父母、祖父母、外祖父母或幼儿本人)——该类适龄幼儿报名验证选择户籍地入园后,系统将自动匹配户籍对口公办幼儿园。
(二)持有2024年5月9日前办理的本地段住宅类房产证与本区户籍适龄幼儿(住宅类房产证产权人仅为父、母或幼儿本人)——该类适龄幼儿报名验证选择产证地入园后,系统将自动匹配产证对口公办幼儿园。
三、入园流程
(一)信息登记:2024年4月22日—4月29日,适龄幼儿监护人通过“上海市适龄幼儿入园信息登记系统”(登录上海“一网通办”网站首页“2024年适龄幼儿入园”特色专栏,网址:https://zwdt.sh.gov.cn,或登录“随申办”移动端首页“2024年适龄幼儿入园”)进行统一的入园信息登记,获取《上海市适龄幼儿入园信息登记表》(以下简称《登记表》)和登记编号。《登记表》和登记编号作为幼儿入园报名验证的凭证。
(二)报名验证:2024年5月9日—5月16日,适龄幼儿监护人登录上海“一网通办”网站首页“2024年适龄幼儿入园”特色专栏,网址:https://zwdt.sh.gov.cn,或登录“随申办”移动端首页“2024年适龄幼儿入园”,点击“各区报名”选择进入“杨浦区”后依次选择“本市户籍适龄幼儿入园报名”和“本区户籍适龄幼儿报名”,按照新乐幼稚园入园条件完善幼儿和监护人信息,并上传相关证件照片。系统将根据幼儿及监护人信息自动匹配对口幼儿园,家长确认无误后可按“提交”(“提交”后信息将不能自行修改,“保存草稿”可多次自行修改信息或重新选择其他幼儿园)。如有问题,幼儿园将同步指导家长进行信息完善或修改。
2024年5月17日—6月5日,幼儿园将完成相关报名验证信息的审核,审核不通过将电话与监护人进行联系。
(三)录取通知:2024年6月6日,幼儿园发放通知。如未收到请与幼儿园联系,联系电话65436151。
备注:
1.教育局通过“上海市杨浦区人民政府—教育局专栏—杨浦招生与考试(网址:http://www.shyp.gov.cn/shypq/yqyw-wb-jyjzl-ypzs/)”公示入园政策,入园条件和相关要求请家长上网了解。
2.2024年4月22日—4月29日无法自行完成信息登记、2024年5月9日—5月16日无法自行完成报名验证的幼儿监护人,通过电话预约31151798(直线)、65017733或31157733转5565、5555(工作日8:30—11:30;13:30—16:30),凭电话预约号和相关证明材料到学前教育招生办公室(抚顺路393弄11号)办理。“随申办”移动端或上海“一网通办”网站中的电子证照与纸质证件同等效力使用,请家长严格按照现场要求操作。
3.符合公办幼儿园报名验证条件的,智力轻、中、重度残疾,听力残疾、视力残疾和发育迟缓等适龄幼儿,持指定医疗机构的诊断报告或残疾证等有关证明材料,选择鞍山幼稚园 (杨浦区学前特殊教育指导中心:图们路3号)报名验证,统筹安排进入相应的特教点(详见学前特殊教育指导中心入园简章,咨询电话65801533转810)。
4.每位适龄幼儿只能选择一所幼儿园报名验证(公办或民办),因幼儿身份证号是唯一性的,选择“提交”后无法选择其他幼儿园再次上传信息。
新乐幼稚园
2024年4月
2024年杨浦区适龄幼儿区域集中报名入园简章
☑ (非本区户籍)
今年小班适龄幼儿入园工作主要分为“信息登记、报名验证和录取通知”三个阶段,符合下列集中报名条件的适龄幼儿报名验证选择“区域集中”后,将按照“集中报名、统筹安排”的原则进入公办幼儿园。
一、入园对象:2020年9月1日—2021年8月31日出生的身体健康(无慢性传染病、智力正常、可正常参加集体活动)的小班适龄幼儿。且必须符合以下条件之一:
(一)本市户籍适龄幼儿——该类适龄幼儿监护人将根据系统提示进行信息完善和证件匹配后,选择“区域集中”入园
1.持有2024年5月9日前办理的杨浦住宅类房产证与本市户籍适龄幼儿(住宅类房产证产权人为父母、祖父母、外祖父母或幼儿本人);三代直系亲属以外的挂靠户口的适龄幼儿。
2.持有2024年5月9日前入户的杨浦区集体户口,且实际居住地(以合法房屋租赁合同为准)在杨浦区的适龄幼儿。
3.持有2024年5月9日前办理的杨浦经适房产权证明(产权人为父、母)、廉租房租赁证明(租赁人为父、母或幼儿本人)、本区动拆迁安置证明(产权人为父、母或幼儿本人)的适龄幼儿。
(二)非本市户籍适龄幼儿——该类适龄幼儿监护人将根据系统提示进行信息完善和证件匹配后,选择“区域集中”入园
1.持有港、澳、台、外籍的来往内地通行证、来往大陆通行证、港澳(或台湾)居民居住证或护照,父母一方持有杨浦户籍或杨浦住宅类房产证的适龄幼儿。
2.持有《上海市居住证》或《居住登记凭证》, 父母一方须持有《上海市居住证(杨浦区)》且积分达到标准分值(120分)的适龄幼儿。
3.持有《上海市居住证》或《居住登记凭证》,父母一方须持有《上海市居住证(杨浦区)》,并能提供本区住宅类房产证的适龄幼儿(住宅类房产证产权人为父、母或幼儿本人)。
4.持有《上海市居住证》或《居住登记凭证》,父母一方须持《上海市居住证(杨浦区)》,且一年内(2023年5月1日至2024年4月30 日)参加本市职工社会保险满6个月(不含补缴,有关政策允许补缴的除外)。
二、入园流程
(一)信息登记:2024年4月22日—4月29日,适龄幼儿监护人通过“上海市适龄幼儿入园信息登记系统”(登录上海“一网通办”网站首页“2024年适龄幼儿入园”特色专栏,网址:https://zwdt.sh.gov.cn,或登录“随申办”移动端首页“2024年适龄幼儿入园”)进行统一的入园信息登记,获取《上海市适龄幼儿入园信息登记表》(以下简称《登记表》)和登记编号。《登记表》和登记编号作为幼儿入园报名验证的凭证。
(二)报名验证:2024年5月9日—5月16日,适龄幼儿监护人通过“上海市适龄幼儿入园信息登记系统”(登录上海“一网通办”网站首页“2024年适龄幼儿入园”特色专栏,网址:https://zwdt.sh.gov.cn,或登录“随申办”移动端首页“2024年适龄幼儿入园”),点击“各区报名”选择进入“杨浦区”后依次选择“本市户籍适龄幼儿入园报名”或“非本市户籍适龄幼儿入园报名”,按照“区域集中”入园条件完善幼儿和监护人信息,并上传相关证件照片。家长确认无误后可按“提交”(“提交”后信息将不能自行修改,“保存草稿”可多次自行修改信息或重新选择其他幼儿园)。如有问题,教育局学前教育招生办公室将同步指导家长进行信息完善或修改。
2024年5月17日—6月5日,杨浦区学前教育招生办公室将完成相关报名验证信息的审核,逐层录取,满额为止。审核不通过将电话与监护人进行联系。
(三)录取通知:2024年6月6日,幼儿园发放通知。如未收到请与学前招生办公室联系,联系电话65017733*5565。
备注:
1.教育局通过“上海市杨浦区人民政府—教育局专栏—杨浦招生与考试(网址:http://www.shyp.gov.cn/shypq/yqyw-wb-jyjzl-ypzs/)”公示入园政策,入园条件和相关要求请家长上网了解。
2.2024年4月22日—4月29日无法自行完成信息登记、2024年5月9日—5月16日,无法自行完成报名验证的幼儿监护人,通过电话预约31151798(直线)、65017733或31157733转5565、5555(工作日8:30—11:30;13:30—16:30),凭电话预约号和相关证明材料到学前教育招生办公室(抚顺路393弄11号)办理。“随申办”移动端或上海“一网通办”网站中的电子证照与纸质证件同等效力使用。现场验证请家长按照招生办公室张贴要求操作。
3.每位适龄幼儿只能选择一所幼儿园报名验证(公办或民办),因幼儿身份证号是唯一性的,选择“提交”后无法选择其他幼儿园再次上传信息。
杨浦区教育局 2024年4月16日
以上内容来源于“上海市杨浦区新乐幼稚园”公众号
2025年新乐幼稚园
小班适龄幼儿入园简章(公办)
今年小班适龄幼儿入园工作主要分为“信息登记、报名验证和录取通知”三个阶段,杨浦区公办幼儿园将继续依据“园所报名验证、对口录取”的原则开展入园工作,如报名验证数大于入园计划数的幼儿园将对入户年限、房屋产权人等有所要求,排序录取;不能对口录取的对象则由区域统筹,相对就近安排。新乐幼稚园入园具体办法通告如下:
一、入园地段:(广杭、渭南路、永安里、仁兴街(现富禄里)、新华里居委及具体地址)
单 位 杨浦区新乐幼稚园
招生地段街道 大桥街道
地段居委会 具 体 地 址
广杭
杨树浦路:1381—1545号( 街面1385号—1525号) 1391弄(1—66号)
1423弄(1—66号) 1541弄(4—56号) 1455弄(1—31号)
广州路:55弄(1—16号) 114号——118号
眉州路:135弄(1—42号)
杭州路:66弄(1—39号) 92号 87弄(1—9号)107弄(1—4号)
沈阳路:148号——150号
渭南:
眉州路:街面6号—26号 50弄(1—2号) 60弄(32—42号) 60 甲支弄53—63号 70弄(1—5号) 100弄(1—28号)110弄(1—6号)街面120—178号 130弄(1—99号) 142弄(1—26号) 156弄(1—12号)
杭州路:街面168—200号 202弄(1—79号) 街面204—244号 232弄(1—5号)
杨树浦路(宁国南路):街面1567——1707号、1590——1608号(双)
1571弄(3—35号) 1581弄(3—9号)1591弄(8—54号)
1604弄(2—32号) 1615弄(1—34号)1629弄(32—44号)
1677弄(3—333号)(46—324号) 1693弄(1—60号)
宁国南路:30号 100弄10号(101—104)
渭南路: 街面2——28号 1——33号、 61——129号 5弄(4—8号) 67弄(1—9号) 117弄(1—6号)
永安里:
眉州路:198——272号
杭州路:173——347号 217弄(1-22号)
渭南路:136——368号(350弄)141——185号(单)145弄(1—4号)233—235号
平凉路:1350弄(1—9号)
仁兴街:
松潘路:30—74号(双) 62弄(1—11号)
杨树浦路:街面1803—1904号 1941弄(1—61号)1736弄(1-5号)
1929弄(1—64号)1889弄(1—107号)1877弄(1—14号)
周家牌路:6——130号(双) 100弄(1—16号) 116弄(1—16号)
新华里:
渭南路:299号 301—369号(单号)
平凉路:1090号—1298弄(双号)
平凉路:1128弄1号 1240号 1248号 1254号 1090号—1298弄(双号)
沈阳路:1—275号(单号)百兴花园沈阳路41弄(1-12号)沈阳路123弄(1-9号)
眉州路:300—378号(双号) 295—381号(单号) 354弄(1—4号)
二、入园对象:2021年9月1日—2022年8月31日出生的身体健康(无慢性传染病、智力正常、可正常参加集体活动)的小班适龄幼儿。且必须符合以下条件之一:
(一)本地段户籍适龄幼儿(户主为父母、祖父母、外祖父母或幼儿本人)——该类适龄幼儿报名验证选择户籍地入园后,系统将自动匹配户籍对口公办幼儿园。
(二)本地段住宅类房产证与本区户籍适龄幼儿(住宅类房产证产权人仅为父、母或幼儿本人)——该类适龄幼儿报名验证选择产证地入园后,系统将自动匹配产证对口公办幼儿园。
三、入园流程
(一)信息登记:2025年4月22日—4月29日,适龄幼儿监护人通过“上海市适龄幼儿入园信息登记系统”(登录上海“一网通办”网站首页“2025年适龄幼儿入园”特色专栏,网址:https://zwdt.sh.gov.cn,或登录“随申办”移动端首页“2025年适龄幼儿入园”)进行统一的入园信息登记,获取《上海市适龄幼儿入园信息登记表》(以下简称《登记表》)和登记编号。《登记表》和登记编号作为幼儿入园报名验证的凭证。
(二)报名验证:2025年5月10日—5月17日,适龄幼儿监护人通过“上海市杨浦区适龄幼儿入园报名系统”(登录上海“一网通办”网站首页“2025年适龄幼儿入园”特色专栏,网址:https://zwdt.sh.gov.cn,或登录“随申办”移动端首页“2025年适龄幼儿入园”),按照杨浦入园条件完善幼儿和监护人信息,并上传相关证件,选择对应园所进行报名验证,确认提交相关信息(“提交”后信息将不能自行修改,“保存草稿”可多次自行修改信息或重新选择其他幼儿园)。如有问题,幼儿园将同步指导家长进行信息完善或修改。
2025年5月18日—6月8日,幼儿园将完成相关报名验证信息的审核,审核不通过将电话与监护人进行联系。
(三)录取通知:2025年6月9日,幼儿园发放通知。如未收到请与幼儿园联系,联系电话:新乐幼稚园65436151。
备注:
1.教育局通过“上海市杨浦区人民政府—教育局专栏—杨浦招生与考试(网址:http://www.shyp.gov.cn/shypq/yqyw-wb-jyjzl-ypzs/)”公示入园政策,入园条件和相关要求请家长上网了解。
2.2025年4月22日—4月29日无法自行完成信息登记的幼儿监护人;2025年5月10日—5月17日无法自行完成报名验证的幼儿监护人,通过新乐幼稚园公示电话:65436151预约,凭电话预约号到新乐幼稚园办理。“随申办”移动端或上海“一网通办”网站中的电子证照与纸质证件同等效力使用。请家长严格按照现场要求操作。
3.符合公办幼儿园报名验证条件的,智力轻、中、重度残疾,听力残疾、视力残疾和发育迟缓等适龄幼儿,持指定医疗机构的诊断报告或残疾证等有关证明材料,选择鞍山幼稚园(杨浦区学前特殊教育指导中心:图们路3号)报名验证,统筹安排进入相应的特教点(详见学前特殊教育指导中心入园简章,咨询电话65801533转810)。
4.每位适龄幼儿只能选择一所幼儿园报名验证(公办或民办),因幼儿身份证号是唯一性的,选择“提交”后无法选择其他幼儿园再次上传信息。
新乐幼稚园
2025年4月
2025年杨浦区小班适龄幼儿区域集中报名入园简章
☑ (非本区户籍)
今年小班适龄幼儿入园工作主要分为“信息登记、报名验证和录取通知”三个阶段,符合下列集中报名条件的适龄幼儿报名验证选择“区域集中”后,将按照“集中报名、统筹安排”的原则进入公办幼儿园。
一、入园对象:2021年9月1日—2022年8月31日出生的身体健康(无慢性传染病、智力正常、可正常参加集体活动)的小班适龄幼儿。且必须符合以下条件之一:
(一)本市户籍适龄幼儿——该类适龄幼儿监护人将根据系统提示进行信息完善和证件匹配后,选择“区域集中”入园
1.杨浦住宅类房产证与本市户籍适龄幼儿(住宅类房产证产权人为父母、祖父母、外祖父母或幼儿本人);三代直系亲属以外的挂靠户口的适龄幼儿。
2.杨浦区集体户口,且实际居住地(以合法房屋租赁合同为准)在杨浦区的适龄幼儿。
3.杨浦经适房产权证明(产权人为父、母)、廉租房租赁证明(租赁人为父、母或幼儿本人)、本区动拆迁安置证明(产权人为父、母或幼儿本人)的适龄幼儿。
(二)非本市户籍适龄幼儿——该类适龄幼儿监护人将根据系统提示进行信息完善和证件匹配后,选择“区域集中”入园
1.持有港、澳、台、外籍的来往内地通行证、来往大陆通行证、港澳(或台湾)居民居住证或护照,父母一方持有杨浦户籍或杨浦住宅类房产证的适龄幼儿。
2.持有《上海市居住证》或《居住登记凭证》,父母一方须持有《上海市居住证(杨浦区)》且积分达到标准分值(120分)的适龄幼儿。
3.持有《上海市居住证》或《居住登记凭证》,父母一方须持有《上海市居住证(杨浦区)》,并能提供本区住宅类房产证的适龄幼儿(住宅类房产证产权人为父、母或幼儿本人)。
4.持有《上海市居住证》或《居住登记凭证》,父母一方须持有《上海市居住证(杨浦区)》,且一年内(2024年5月1日至2025年4月30日)参加本市职工社会保险满6个月(不含补缴,有关政策允许补缴的除外)。
二、入园流程
(一)信息登记:2025年4月22日—4月29日,适龄幼儿监护人通过“上海市适龄幼儿入园信息登记系统”(登录上海“一网通办”网站首页“2025年适龄幼儿入园”特色专栏,网址:https://zwdt.sh.gov.cn,或登录“随申办”移动端首页“2025年适龄幼儿入园”)进行统一的入园信息登记,获取《上海市适龄幼儿入园信息登记表》(以下简称《登记表》)和登记编号。《登记表》和登记编号作为幼儿入园报名验证的凭证。
(二)报名验证:2025年5月10日—5月17日,适龄幼儿监护人通过“上海市杨浦区适龄幼儿入园报名系统”(登录上海“一网通办”网站首页“2025年适龄幼儿入园”特色专栏,网址:https://zwdt.sh.gov.cn,或登录“随申办”移动端首页“2025年适龄幼儿入园”),按照杨浦入园条件完善幼儿和监护人信息,并上传相关证件,选择对应园所进行报名验证,确认提交相关信息(“提交”后信息将不能自行修改,“保存草稿”可多次自行修改信息或重新选择其他幼儿园)。如有问题,请通过学前教育招生办公室电话咨询。
2025年5月18日—6月8日,杨浦区学前教育招生办公室将完成相关报名验证信息的审核,逐层录取,满额为止。审核不通过将电话与监护人进行联系。
(三)录取通知:2025年6月9日,幼儿园发放通知。如未收到请与学前招生办公室联系,联系电话65017733*5565。
备注:
1.教育局通过“上海市杨浦区人民政府—教育局专栏—杨浦招生与考试(网址:http://www.shyp.gov.cn/shypq/yqyw-wb-jyjzl-ypzs/)”公示入园政策,入园条件和相关要求请家长上网了解。
2.2025年4月22日—4月29日无法自行完成信息登记的幼儿监护人;2025年5月10日—5月17日,无法自行完成报名验证的幼儿监护人,通过学前教育招生办公室公示电话预约65017733或31157733转5565、31151798(工作日8:30—11:30;13:30—16:30),凭电话预约号到学前教育招生办公室(抚顺路393弄11号)办理。“随申办”移动端或上海“一网通办”网站中的电子证照与纸质证件同等效力使用。现场验证请家长按照招生办公室张贴要求操作。
3.每位适龄幼儿只能选择一所幼儿园报名验证(公办或民办),因幼儿身份证号是唯一性的,选择“提交”后无法选择其他幼儿园再次上传信息。
杨浦区教育局 2025年4月15日
2025年杨浦区学前特殊教育中心(鞍山幼稚园)入园简章(公办)
今年小班适龄幼儿入园工作主要分为“信息登记、报名验证和录取通知”三个阶段。杨浦区学前特殊教育中心(鞍山幼稚园)入园具体办法通告如下:
一、入园对象:2021年9月1日—2022年8月31日出生的本区户籍小班适龄幼儿。
(一)凡符合公办幼儿园报名验证条件的,智力中重度残疾(IQ测试50以下)、重度听力残疾、视力残疾等适龄幼儿,持指定医疗机构的诊断报告或残疾证、阳光宝宝卡等有关证明材料,选择鞍山幼稚园(杨浦区学前特殊教育中心)报名验证,进入鞍山幼稚园(杨浦区学前特殊教育中心)特教班就读。
(二)凡符合公办幼儿园报名验证条件的,智力轻度残疾(IQ测试50以上)、各类发育迟缓等适龄幼儿园,持指定医疗机构的诊断报告,选择鞍山幼稚园 (杨浦区学前特殊教育中心)报名验证,统筹安排进入相应的特教点随班就读。
二、入园流程
(一)信息登记:2025年4月22日—4月29日,适龄幼儿监护人通过“上海市适龄幼儿入园信息登记系统”(登录上海“一网通办”网站首页“2025年适龄幼儿入园”特色专栏,网址:https://zwdt.sh.gov.cn,或登录“随申办”移动端首页“2025年适龄幼儿入园”)进行统一的入园信息登记,获取《上海市适龄幼儿入园信息登记表》(以下简称《登记表》)和登记编号。《登记表》和登记编号作为幼儿入园报名验证的凭证。
(二)报名验证:2025年5月10日—5月17日,适龄幼儿监护人持指定医疗机构的诊断报告或残疾证、阳光宝宝卡等有关证明材料,电话预约后到鞍山幼稚园(杨浦区学前特殊教育中心)进行线下报名验证。指定医疗机构、证明材料等信息请咨询鞍山幼稚园(杨浦区学前特殊教育中心),地址:图们路3号;咨询电话(预约电话):65801533转810。
(三)录取通知:2025年6月9日,幼儿园发放通知。如未收到请与幼儿园联系,联系电话65801533转810。
备注:
1.教育局通过“上海市杨浦区人民政府—教育局专栏—杨浦招生与考试(网址:http://www.shyp.gov.cn/shypq/yqyw-wb-jyjzl-ypzs/)”公示入园政策,入园条件和相关要求请家长上网了解。
2.杨浦区特教点信息:杨浦区鞍山幼稚园、杨浦区五联幼儿园、杨浦区许昌路第二幼儿园、杨浦区新乐幼稚园、杨浦区市东幼儿园、杨浦区打虎山路幼儿园、杨浦区五角场幼稚园、杨浦区民京路幼稚园、杨浦区本溪实验幼儿园、杨浦区杭州路第二幼儿园、杨浦区市光一村幼稚园、杨浦区阳光幼稚园。
杨浦区学前特殊教育中心(鞍山幼稚园) 2025年4月
声明:本文由上哪学团队(微信公众号ID: shangnaxue)原创整理制作,转载请注明来源和出处,否则追究法律责任。

意见
返回上哪学(上海)科技有限公司版权所有Copyright©2019-2021沪ICP备2021001920号-1
恭喜您,申请提交成功!

