上海市静安区芷江中路幼儿园(龙潭园)
上海市宝山区大华博士娃幼儿园
上海市宝山区大华小蝌蚪音乐园
上海市普陀区大风车幼儿园(平利分园)
上海市静安区好小囡幼儿园
上海市普陀区大风车幼儿园
上海市宝山区大华第一幼儿园
上海市宝山区华灵路539号
学校概况
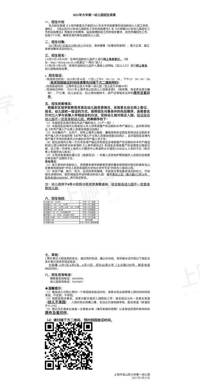
招生简章
1丶招生地段
大华一村六居委(新沪路55、58、198弄,灵石路1509弄),新华居委(华灵路201弄),大华二村滨江雅苑居委(大华路998弄),大华一村三居委(华灵路410、460、510、560、630弄),大华一村二居委(华灵路411、541、561、591弄),大华一村五居委(华灵路78、79、80、81、82、198弄南华苑),大华一村四居委(华灵路680、880、881弄),大华一村一居委(沪太路1500、1508弄),大华二村七居委(华灵路1180弄、1210、1280弄文华苑)
2丶宝山区的招生政策
产证办理及户籍迁入截止时间:2020.4.30
先民办后公办,原则上民办园录取的幼儿,公办园不予录取
示范园招生: 地段对口招生,徐悲鸿幼儿园全区招生
关键时间:
4月24日-4月30日 全市(https:/ /shrydj.edu.sh.cn)进行适龄幼儿网上信息登记
5月9日-5月18日 适龄幼儿家长携带“登记表”(纸质)、登记编号和相关证件原件、复印件到居住地对口的公办幼儿园或意向的民办幼儿园进行验证报名,具体验证时间和预约方式以各园招生通知为准,|验证报名幼儿园不一定是录取幼儿园
5月23日-5月25日 全区14个指定点开放,满足家长补登记信息的需求
6月13日-6月15日
携带材料(原件+复印件):
材料仅供参考,详情请参考幼儿园招生简章要求
3丶联系电话
021-56358452
声明:本文由上哪学团队(微信公众号ID: shangnaxue)原创整理制作,转载请注明来源和出处,否则追究法律责任。

恭喜您,申请提交成功!