上海市嘉定区新成幼儿园分部
上海市嘉定区新成幼儿园
上海市嘉定区迎园幼儿园
上海市嘉定区实蒙幼儿园
上海市嘉定区百合花幼儿园
上海协和南苑幼儿园
上海市嘉定区迎园幼儿园爱里舍部
新成路街道叶城路505弄560号
学校概况
上海市嘉定区爱里舍幼儿园创办于2008年,隶属于嘉定区新成路街道,占地面积2872平方米,建筑面积1552平方米,幼儿园办园规模为6个班级。 我园始终坚持“以人为本,让每一个孩子健康快乐地成长” 的办园理念。以美育为抓手,以美育心、以美启智、以美健体,促幼儿快乐成长,让孩子们在我们爱幼这“爱的小屋”里,享受更多成长的关爱,在爱的阳光下,启心智之门,雅情趣之源,身心愉悦地发展,经过几年的探索,已经逐步形成了“快乐美工、快乐体操、快乐乐高”的特色,使我们的孩子今天、明天和未来拥有健壮的体魄、智慧的头脑和健全的品格 2024年迎园幼儿园与爱里舍幼儿园正式合并,分设迎园部和爱里舍部

招生简章
招 生 登 记
{ 欢 迎 新 朋 友 }
微风渐暖,春意更浓
幼儿园招生即将开始
各位家长请做好准备
给宝宝们做好网上登记!
一、招生办法
本学年幼儿园招生实行先网上登记信息,后现场审核验证,再划分学区的办法录取新生。
二、登记条件
凡年满3周岁(2016年9月1日-2017年8月31日出生),身体健康、可正常参加集体活动的适龄幼儿,且符合下列条件之一的:
1、幼儿为本街道户籍,户主为直系亲属(即父母、祖父母、外祖父母,以下略)或本人,且持有与户籍地址相对应的住宅类房产证或农村自有宅基地证(产权人仅为直系亲属或本人)。
2、幼儿为本区其他街镇户籍,且持有本街道内住宅类房产证或农村自有宅基地证(产权人仅为直系亲属或本人)。
3、幼儿为本市外区户籍,且持有本街道内住宅类房产证(产权人仅为父母或本人)。
4、幼儿为本市户籍,且持有本街道廉租房证明(承租人仅为父母或本人)。
5、幼儿为本市集体户籍或社区公共户籍,且其家庭居住在本街道。
6、幼儿为外省市户籍,且持有本街道有效期内《上海市居住证》或《居住登记凭证》,父母一方持有本街道有效期内《上海市居住证》或《居住登记凭证》。
三、登记途径及方式
1、信息登记阶段:4月24日-4月30日,符合招生登记条件的适龄幼儿家长,须登陆“上海市适龄幼儿入园信息登记系统”(https://shrydj.edu.sh.cn)完成信息登记,然后点击“嘉定区”报名窗口查询本区相关招生政策。
2、报名验证阶段:5月8日-5月20日,完成“市登记系统”信息登记的小班适龄幼儿家长,须登录“市登记系统”进入“嘉定区”报名窗口,在阅读招生简章与报名须知后,完善补充报名信息。每名幼儿就读意愿须在户籍地与居住地之间二选一。外省市户籍幼儿家长(含港澳台及外籍幼儿)还须同步完成《嘉定区来沪人员随迁子女申请就读幼儿园积分表》(注意:在积分表中“稳定居住情况”一栏打分时,如家庭持有的房产证产权人是幼儿的祖辈直系亲属,可参照租房上限得分)。5月20日为本区幼儿园报名截止日,之后不可更改信息,家长可通过短信及平台获取招生相关信息。
确因家庭困难等原因,无法在规定时间内完成网上登记、报名的小班适龄幼儿家长,可带齐材料,于5月8日-5月20日至区教育局服务窗口办理信息补登记,6月7日-6月12日至区教育局服务窗口办理补报名及现场验证,补报名成功的本街道户籍幼儿纳入统筹对象,由街道教委根据资源情况统筹分配。
四、网上初审及现场审验
街道教委将对申请就读本街道公办幼儿园的幼儿信息进行网上初审,并根据计划招生数确定外省市户籍幼儿入园积分分数线,达到分数线的幼儿通过初审。未通过初审的幼儿,家长可自愿为孩子选择民办幼儿园就读。
通过网上初审的对象,家长须携带相应材料进行现场审验,逾期视自动放弃。幼儿监护人对所填信息的真实性负责,如验证信息与所填信息不符,将视登记报名无效。
现场验证时间:2020年6月6日(具体时间段及地点家长可通过短信或登录平台获取)。
五、审验所需材料(原件及复印件)
1、本市户籍:《上海市适龄幼儿入园信息登记表》、《2020年嘉定区适龄幼儿入园报名表》、幼儿出生证明、家庭户口簿、本街道住宅类房产证(或农村自有宅基地证、廉租房证明)。
2、外省市户籍:《上海市适龄幼儿入园信息登记表》、《2020年嘉定区适龄幼儿入园报名表》、《嘉定区来沪人员随迁子女申请就读幼儿园积分表》、幼儿出生证明、家长和幼儿在《嘉定区来沪人员随迁子女申请就读幼儿园积分办法》中有相应分值的材料。
除《上海市适龄幼儿入园信息登记表》、《2020年嘉定区适龄幼儿入园报名表》、《嘉定区来沪人员随迁子女申请就读幼儿园积分表》外,其他验证材料认定的办结截止时间为2020年4月23日。
六、有关说明
1、5月8日-5月20日,托班新生(2017年9月1日-2018年2月28日出生)及插班转园幼儿家长直接登录“区报名系统”(http://yeybm.jdjy.sh.cn),选择相应报名窗口,在阅读招生简章和报名须知后,完成信息登记与报名,现场验证时间地点另行告知。
2、上述“登记条件”中第3、4、5、6项所对应的幼儿,由街道教委根据各幼儿园实际资源统筹入园。
3、6月30日,家长可通过短信或登录平台获取录取情况。各幼儿园于7月31日前发放入园通知书。
···THE END···
新成路街道教委咨询电话:69993071 ;69993072
新成路街道教育委员会
2020年4月17日
根据《上海市教育委员会关于做好2021年本市学前教育阶段适龄幼儿入园工作的通知》(沪教委托幼〔2021〕4号)、《上海市嘉定区教育局关于2021年嘉定区幼儿园招生入园工作的实施意见》(嘉教〔2021〕15号)及《上海市嘉定区教育局关于来沪人员随迁子女在嘉定区就读幼儿园实施积分管理的规定》(嘉教〔2019〕70号)等有关精神,新成路街道幼儿园招生入园工作方案出炉!
招生对象及条件 小 班 新 生 凡年满3周岁(2017年9月1日—2018年8月31日出生),身体健康(无慢性传染病)、身心发育指标达到同龄儿童基本水平、能独立参加集体活动的适龄幼儿,且符合下列条件之一: 1、幼儿为本街道户籍,户主为直系亲属(即父母、祖父母、外祖父母,以下略)或幼儿本人,且直系亲属或幼儿本人持有与户籍地址相对应的住宅类房产证或农村自有宅基地证,相关证件须在2021年4月23日之前办理完成; 2、幼儿为本区其他街镇户籍,且直系亲属或幼儿本人持有本街道内住宅类房产证或农村自有宅基地证,相关证件须在2021年4月23日之前办理完成; 3、幼儿为本市外区户籍,且父母或幼儿本人持有本街道内住宅类房产证,相关证件须在2021年4月23日之前办理完成; 4、幼儿为本市户籍,并持有本街道廉租房证明,廉租房承租人为父母或幼儿本人,相关证件须在2021年4月23日之前办理完成; 5、幼儿为本市社区公共(集体)户籍,且其家庭居住在本街道,相关证件须在2021年4月23日之前办理完成; 6、幼儿为外省市户籍,须持有本街道有效期内《上海市居住证》或《居住登记凭证》,父母一方持有本街道有效期内《上海市居住证》或《居住登记凭证》,相关证件须在2021年4月23日之前办理完成。同时须按照随迁子女在嘉定区入园的要求,根据父母一方在嘉定区合法稳定就业,合法稳定居住等情况,完成信息登记、报名和各项指标项目积分的网上填报。街道教委通过幼儿监护人网上自主评分,线下审核验证相结合的方式,采集相关数据,根据街道辖区幼儿园实际资源情况,划定随迁子女适龄幼儿入园积分分数线。未达积分分数线的适龄幼儿,可自愿选择就读民办幼儿园。 托 班 新 生 招收满24个月(2018年9月1日—2019年8月31日出生),身体健康(无慢性传染病)、身心发育指标达到同龄儿童基本水平、能独立参加集体活动,且有意愿就读托班的本街道户籍适龄幼儿。 家长直接登录“嘉定区适龄幼儿入园报名系统”(http://yeybm.jdjy.sh.cn,以下简称“区报名系统”),选择“托班新生”报名窗口,在阅读招生简章后,完成信息登记与报名,经街道教委审验通过后,视辖区幼儿园实际资源情况确定招收对象。 插 班 转 园 确因身体状况或家庭特殊原因,上一年度未入园或确需在本街道申请插班转园的适龄幼儿,家长直接登录“区报名系统”,选择“插班转园申请”报名窗口,在阅读报名须知后,完成信息登记与报名,经街道教委审验后,视街道公办幼儿园实际资源情况依次统筹安排,优先考虑本街道“人户一致”幼儿,未纳入统筹对象的适龄幼儿可自愿选择民办幼儿园。本街道公办幼儿园之间不予转园。 登记、报名途径及方式 登 记 4月23日—4月30日,凡符合招生对象和相关条件,有意愿在新成路街道申请就读公办幼儿园的适龄幼儿家长,须登录“上海市适龄幼儿入园信息登记系统”(https://shrydj.edu.sh.cn,以下简称“市登记系统”,也可通过“一网通办”进入),完成信息登记,然后点击“嘉定区”报名窗口查询本区相关招生政策。 报 名 5月8日—5月18日,完成“市登记系统”信息登记的小班适龄幼儿家长,须登录“市登记系统”进入“嘉定区”报名窗口,在阅读招生简章与报名须知后,完善补充报名信息。 每名幼儿就读意愿须在户籍地与居住地之间二选一。本区3所市(区)示范性幼儿园(嘉定区实验幼儿园、嘉定新城实验幼儿园、嘉定区中福会新城幼儿园)面向全区招生,详见各幼儿园招生简章,每名符合条件的幼儿限报1所,但非必选。外省市户籍幼儿家长(含港澳台及外籍幼儿)还须同步完成《嘉定区来沪人员随迁子女申请就读幼儿园积分表》(注意:在积分表中“稳定居住情况”一栏打分时,如家庭持有的房产证产权人是幼儿的祖辈直系亲属,可参照租房上限得分)。 5月18日为本区幼儿园报名截止日,之后不可更改信息,家长可通过短信及平台获取招生相关信息。 确因家庭困难等原因,无法在规定时间内完成网上登记、报名的小班适龄幼儿家长,可带齐材料,于5月8日—5月18日至区教育局服务窗口办理信息补登记,6月10日—6月12日至区教育局服务窗口办理补报名及现场验证,补报名成功的本街道户籍幼儿纳入统筹对象,由街道教委根据资源情况统筹分配。 材料审核及验证 凡申请就读本街道公办幼儿园,且通过网上初审的对象,家长须带适龄幼儿于6月5日至指定地点验证(具体时间和地点家长可通过短信或登录平台获取),同时须携带《2021年嘉定区适龄幼儿入园报名表》及相应材料原件和复印件进行现场验证,逾期视自动放弃。幼儿监护人对所填信息的真实性负责,如验证信息与所填信息不符,视作登记报名无效。“随申办市民云”或“一网通办”网站中的电子证照与纸质证件具同等效力。现场验证须带的材料有: 本 市 户 籍 《2021年嘉定区适龄幼儿入园报名表》、幼儿出生证明、家庭户口簿、本街道住宅类房产证(或农村自有宅基地证、廉租房证明)。 外 地 户 籍 《2021年嘉定区适龄幼儿入园报名表》、《嘉定区来沪人员随迁子女申请就读幼儿园积分表》及其中有相应分值的材料。 录取顺序和统筹细则 小 班 新 生 新成路街道幼儿园招生工作,实行先网上登记信息、报名,后现场审核验证,再划分学区的办法录取新生。参加市(区)示范性幼儿园摇号未中的幼儿,不影响后续安排入园,具体录取顺序和统筹细则见表1。 托 班 新 生 根据街道辖区公办幼儿园实际资源情况,2021学年在小蜜蜂幼儿园(公办园)开设一个托班。托班仅招收街道辖区内“人户一致”适龄幼儿,具体录取顺序与细则见表2。 插 班 转 园 受班额数的限制,插班转园优先接收本街道“人户一致”适龄幼儿,其他适龄幼儿按照表1的录取顺序和统筹细则依次安排,直至额满为止。 联系方式 1、线上联系:嘉定区教育局网址 http://www.jiading.gov.cn/jiaoyu/ 2、线下联系:新成路街道教委 地址:嘉定区迎园路400号 电话:69993071 ;69993072 工作日上午8:30-11:00,下午13:30-16:30 表1 2021年新成路街道幼儿园 招生录取顺序与统筹细则 户籍 类别 录取顺序 说 明 本街道户籍 人户一致 1 直系亲属或本人产权房+本街道户口 本区户籍 人户分离 2 直系亲属产权房+本区户口 本区户籍 人户分离 3 父母产权房+本市外区户口统筹入园 本区户籍 人户分离 4 本街道廉租房+本市户口统筹入园 本市社区公共(集体)户籍 人户分离 5 居住在本街道。相关证件须在2021年4月23日前办理完成,统筹入园 非本市户籍(包括港澳台) 随迁子女 6 根据《嘉定区来沪人员随迁子女申请就读幼儿园积分表》完成积分,积分值不低于街道教委划定的分数线,相同分值以父母一方在本街道办理《上海市居住证》的时间先后为序依次录取,统筹入园。 备注:参加市(区)示范性幼儿园摇号未中的幼儿,仍然按照录取顺序安排入园。 表2 2021年新成路街道幼儿园 托班招生录取顺序与细则 户籍 类型 房产证产权人 排序 细则 录取 顺序 本街道 人户 一致 幼儿父母或幼儿本人 幼儿出生日先后 1 本街道 人户 一致 幼儿 祖辈 幼儿出生日先后 2 表3 2021年新成路街道幼儿园 招生入园工作日程安排 日 期 内 容 4月17日 公布街道幼儿园招生方案 4月23日—4月30日 家长登录“市登记系统” 完成信息登记 (仅限小班新生) 5月8日—5月18日 家长登录“区报名系统”完成入园报名(含小班新生、托班、插班转园) 6月4日 1、街道教委完成网上初审。 2、街道教委确定积分统筹分数线、审验对象、审验地点和时间,家长可通过短信或登录平台获取信息。 6月5日 幼儿园现场审验材料 6月10日—6月12日 未在5月18日前完成本区报名的小班新生家长,带齐材料至区教育局服务窗口办理补报名手续(补报名成功的本区户籍幼儿全部为统筹对象)。 6月30日 统一公布小班新生录取名单,家长可通过短信或登录平台获取录取情况 7月31日前 1、各幼儿园录取通知发送完毕。 2、托班、插班转园录取名单公布,家长可通过短信或登录平台获取录取情况。
根据《上海市教育委员会关于做好2022年本市学前教育阶段适龄幼儿入园工作的通知》(沪教委托幼〔2022〕4号)、《上海市嘉定区教育局关于2022年嘉定区幼儿园招生入园工作的实施意见》(嘉教〔2022〕14号)及《上海市嘉定区教育局关于来沪人员随迁子女在嘉定区就读幼儿园实施积分管理的规定》(嘉教〔2019〕70号)等有关精神,结合新成路街道实际,就2022年新成路街道幼儿园招生入园工作制定如下方案。
招生对象和条件
一、小班新生
凡年满3周岁(2018年9月1日—2019年8月31日出生),身体健康(无慢性传染病)、身心发育指标达到同龄儿童基本水平、能独立参加集体活动的适龄幼儿,且符合下列条件之一:
1、幼儿为本街道户籍,户主为直系亲属(即父母、祖父母、外祖父母,以下略)或幼儿本人,且直系亲属或幼儿本人持有与户籍地址相对应的住宅类房产证或农村自有宅基地证,相关证件须在2022年6月30日之前办理完成。
2、幼儿为本区其他街镇户籍,且直系亲属或幼儿本人持有本街道内住宅类房产证或农村自有宅基地证,相关证件须在2022年6月30日之前办理完成。
3、幼儿为本市外区户籍,且父母或幼儿本人持有本街道内住宅类房产证(产权人仅为幼儿本人或父母),相关证件须在2022年6月30日之前办理完成。
4、幼儿为本市户籍,并持有本街道廉租房证明,廉租房承租人为父母或幼儿本人,相关证件须在2022年6月30日之前办理完成。
5、幼儿为本市社区公共(集体)户籍,且其家庭居住在本街道,相关证件须在2022年6月30日之前办理完成。
6、幼儿为非市户籍或外籍,须持有本街道有效期内《上海市居住证》或《居住登记凭证》,父母一方持有本街道有效期内《上海市居住证》或《居住登记凭证》、港澳居民来往内地通行证或港澳居民居住证、台湾居民来往大陆通行证或台湾居民居住证、护照、或本区户籍证明等,相关证件须在2022年6月30日之前办理完成。同时须按照随迁子女积分规定要求,根据父母一方在本区合法稳定就业、合法稳定居住等情况,完成各指标项目积分的网上填报。新成路街镇街道通过幼儿监护人网上自主评分与管理部门线上审验相结合的方式,采集相关数据,根据区域实际资源情况,按积分依证、依次统筹入园。未达相应本街道入园积分分数线的适龄幼儿,可自愿选择就读民办幼儿园。
二、插班转园幼儿
上一年度确因身体状况等特殊原因未入园或确需在本区申请中大班插班转园的适龄幼儿,身体健康(无慢性传染病),身心发育指标达到同龄儿童基本水平,能独立参加集体活动。入园条件排序参照小班新生,本街道公办幼儿园之间不予转园。
三、特殊幼儿
本区户籍特殊幼儿凭三甲医院出具的儿童发展评估报告,确能坚持独立参加集体活动,可安排至普通幼儿园随班就读。监护人有义务配合幼儿园要求,提供真实的儿童发展评估报告。中、重度残障幼儿可持相关证明材料至嘉定区成佳学校报名,具体要求按学校规定执行,咨询电话:59532151。
2022年幼儿园招生入园工作,相关证件办理完成时间,今年因受疫情影响,由往年的4月23日延后至6月30日。
登记、报名、验证、录取途径和方式
一、小班新生
1、网上登记
6月9日—6月16日,凡符合招生对象和相关条件,有意愿在新成路街道申请就读幼儿园的小班适龄幼儿监护人,须通过 “市登记系统”进行统一的信息登记,方式:登录“上海一网通办”(网址:https://zwdt.sh.gov.cn),进入“2022年适龄幼儿入园”特色专栏,或登录“随申办”移动端首页“2022年适龄幼儿入园”专栏填写信息,获取《上海市适龄幼儿入园信息登记表》和登记编号,作为幼儿进行区级入园报名和验证的凭证。同时,可点击“嘉定区”查询本区相关招生政策。
2、网上报名
6月24日—6月30日,完成信息登记的小班适龄幼儿监护人,凭登记编号,登录“上海一网通办”,进入“2022年适龄幼儿入园”特色专栏,或登录“随申办”移动端首页“2022年适龄幼儿入园”专栏,点击“各区报名”,选择“嘉定区”,补充信息完成报名。
每名幼儿就读意愿须在户籍地与居住地之间二选一。非本市户籍幼儿监护人(含港澳台及外籍幼儿)还须同步完成《嘉定区来沪人员随迁子女申请就读幼儿园积分表》。
6月30日为本区幼儿园入园报名截止日,之后不可更改信息,监护人可通过短信及平台获取招生相关信息。
确因家庭困难等原因,无法在规定时间内完成网上登记、报名的小班适龄幼儿监护人,可带齐材料,于6月24日—6月30日至新成路街道成人学校(迎园四坊16号一楼)办理信息补登记;7月14日—7月16日至新成路街道成人学校(迎园四坊16号一楼)办理补报名。补报名成功的本区户籍幼儿纳入统筹对象,由新成路街道教委根据资源情况统筹分配;补报名成功的非本区户籍幼儿可自愿选择民办幼儿园入园。补登记,补报名具体时间、地点见附件3。
补登记需提供材料:
幼儿户籍证明、幼儿出生证、幼儿预防接种证明、本区房地产或房屋租赁证明、父母结婚证等原件。
补报名需提供材料:
幼儿户籍证明、幼儿出生证、幼儿预防接种证明、本区房地产或房屋租赁证明、父母结婚证、《2022年上海市适龄幼儿入园信息登记表》等原件;外省市户籍幼儿监护人还须根据“随迁子女积分规定”提供相应佐证材料的原件;港澳台、外籍幼儿监护人还须提供护照、港澳台通行证或居住证等材料原件。“随申办市民云”或“上海一网通办”网站中的电子证照与纸质证件具同等效力。
未完成“市登记系统”信息登记和嘉定区报名的对象,不得入园分配。
3、网上审验
7月22日,新成路街道教委完成网上审验,监护人可通过短信或登录平台获取审验情况。
4、录取通知
8月5日,爱里舍幼儿园完成小班新生录取工作,监护人可通过短信或登录平台获取录取情况。
8月15日,爱里舍幼儿园小班新生录取通知书发送并确认完毕。
二、插班转园幼儿
6月24日—6月30日,凡符合新城路街道招生对象和相关条件,上一年度确因身体状况等特殊原因未入园或确需在本街道申请中大班插班转园的适龄幼儿监护人,须完成网上登记与报名。
方式一:登录“上海一网通办”(网址:https://zwdt.sh.gov.cn),进入“2022年适龄幼儿入园”特色专栏,或登录“随申办”移动端首页“2022年适龄幼儿入园”专栏,点击“各区报名”,选择“嘉定区”进行操作。
方式二:登录“上海一网通办”(网址:https://zwdt.sh.gov.cn)选择“政务服务”,切换至“嘉定区”,进入“2022年嘉定区适龄幼儿入园”专栏,或“随申办”移动端首页搜索“嘉定旗舰店”,进入“2022年嘉定区适龄幼儿入园”专栏,选择“插班转园”报名窗口,完成信息登记与报名,经街道教委审验后,在公办幼儿园有班额的前提下,按幼儿条件依次排序录取,直至额满为止。监护人也可自愿选择有学额的民办幼儿园入园。
8月18日前,爱里舍幼儿园完成中大班插班转园幼儿录取工作,监护人可通过短信或登录平台获取录取情况。
8月20日前,爱里舍幼儿园中大班插班转园录取通知书发送并确认完毕。
以上网上登记和报名过程中,幼儿监护人必须对所提供信息的真实性负责,如所填信息与实际不符,或在后续区教育局、幼儿园复核审验时发现不符,将视录取结果无效,并对录取结果做相应调整。
联系方式
1、“上海一网通办”
网址:https://zwdt.sh.gov.cn/govPortals/index
2、嘉定区教育局
网址:http://www.jiading.gov.cn/jiaoyu/
联系地址:嘉定区嘉行公路601号
咨询电话:39902052
(工作日上午8:30—11:00,下午13:30—16:30)
监督电话:39902066
(工作日上午8:30—11:00,下午13:30—16:30)
3、新成路街道教委
联系地址:嘉定区迎园路400号
联系电话:69993071 ;69993072(工作日上午8:30-11:00,下午13:30-16:30)
嘉定区爱里舍幼儿园
2022年6月6日
1.招生对象
2.招生计划
3.学校费用
4.对口地段
5.学校特色


迎园幼儿园创办于1993年,2024年迎园幼儿园与爱里舍幼儿园正式合并,分设迎园部和爱里舍部,2024年9月两部办园规模共12个班级,其中迎园部开设一个托班。迎园部占地面积2282㎡,建筑面积1865.53㎡,办园规模为8个班级,;爱里舍部占地面积2872㎡,建筑面积1552㎡,办园规模为4个班级。 迎园幼儿园坚持“以人为本,和谐发展”办园理念,探索内涵式发展道路,两部在统筹管理、统分结合的管理模式下提升办园品质,逐步形成“阅读是学习、阅读是生活、阅读是游戏”的校园文化氛围,实现高质量幼儿园的愿景。多年来,幼儿园以“阅读”为抓手,引导幼儿与书为伴,沉浸于书香,鼓励幼儿在多元活动中获得阅读体验,促进幼儿健康快乐地成长! 迎园部 爱里舍部

PART.1 招生情况 小班招生 (一)招生对象 凡年满3周岁(2020年9月1日—2021年8月31日出生),身体健康(无慢性传染病)、身心发育指标达到同龄儿童基本水平、能独立参加集体活动的适龄幼儿。 (二)招收条件 居住在幼儿园附近小区的适龄幼儿: 1.本街道户籍的适龄幼儿,户口簿户主为幼儿本人或其直系亲属(即父母、祖父母、外祖父母,以下略),且持有与户口簿地址相应的住宅类房产证或农村自有宅基地证,产权人为幼儿本人或其直系亲属,相关证件须在2024年4月30日之前办理完成,经街道验证通过后视实际资源安排入公办幼儿园。 2.本区其他街镇户籍的适龄幼儿,须持有本街道区域内宅类房产证或农村自有宅基地证,产权人为幼儿本人或其直系亲属,相关证件须在2024年4月30日之前办理完成,经街道验证通过后视实际资源统筹安排入公办幼儿园。 3.登记在本区的集体或社区公共户籍适龄幼儿,且其家庭居住在本街道,相关证件须在2024年4月30日之前办理完成,经街道验证通过后视实际资源统筹安排入公办幼儿园。 4.配住本街道廉租房的本市户籍适龄幼儿,租赁人为幼儿本人或其父母,廉租房相关材料证明、户口簿等须在2024年4月30日之前办理完成,经街道验证通过后视实际资源统筹安排入公办幼儿园。 5.本市外区户籍的适龄幼儿,须持有本街道区域内住宅类房产证或农村自有宅基地证,产权人为幼儿本人或其直系亲属,相关证件须在2024年4月30日之前办理完成,经街道验证通过后视实际资源统筹安排入公办幼儿园。 6.非本市户籍或外籍的适龄幼儿,须持有本街道有效期内《上海市居住证》或《居住登记凭证》,父母一方持有本街道有效期内《上海市居住证》或《居住登记凭证》、港澳居民来往内地通行证或港澳居民居住证、台湾居民来往大陆通行证或台湾居民居住证、护照、或本区户籍证明等,相关证件须在2024年4月30日之前办理完成。同时须按照随迁子女积分规定要求,根据父母一方在本区合法稳定就业、合法稳定居住等情况,完成各指标项目积分的网上填报。街道社区服务办通过幼儿监护人网上自主评分与管理部门线上验证相结合的方式,采集相关数据,根据区域实际资源情况,按积分依证、依次统筹入园。未达本街道入公办幼儿园积分分数线的适龄幼儿,可自愿选择就读民办幼儿园。 (三)录取顺序和统筹细则 实行先网上登记信息、报名、验证,再划分学区的办法录取新生。参加市(区)示范性幼儿园摇号未中的幼儿,不影响后续安排入园。录取顺序和统筹细则见附件一。 托班新生 (一)招收对象 招收满24个月(2021年9月1日—2022年8月31日出生),身体健康(无慢性传染病)、身心发育指标达到同龄儿童基本水平、能独立参加集体活动,且有意愿就读托班的适龄幼儿。 (二)招收条件 入园条件排序参照小班新生。 (三)录取顺序和统筹细则 根据街道辖区公办幼儿园实际资源情况,2024学年本街道百合花幼儿园、小蜜蜂幼儿园、新成幼儿园小班部和迎园幼儿园迎园部各开设一个托班。受班额数限制,托班优先接收本街道“人户一致”适龄幼儿,其他适龄幼儿按照附件一的录取顺序和统筹细则依次安排,直至额满为止。 插班生 (一)招收对象 上一年度确因身体状况等特殊原因未入园或确需在本街道申请中大班插班转园的适龄幼儿,身体健康(无慢性传染病),身心发育指标达到同龄儿童基本水平,能独立参加集体活动。 (二)招收条件 入园条件排序参照小班新生,本街道公办幼儿园之间不予转园。 统筹安排,直至额满为止。 (三)录取顺序和统筹细则 受班额数的限制,插班转园优先接收本街道“人户一致”适龄幼儿,其他适龄幼儿按照附件一的录取顺序和统筹细则依次安排,直至额满为止。 特殊幼儿 居住在本街道的本区户籍特殊幼儿凭三甲医院出具的儿童发展评估报告,确能坚持独立参加集体活动,安排至幼儿园随班就读。监护人有义务配合幼儿园要求,提供真实的儿童发展评估报告。中、重度残障幼儿可持相关证明材料至嘉定区成佳学校报名,具体要求按学校规定执行,咨询电话:59532151。












PART.2 登记、报名、验证、 录取途径和方式 《2024年新成路街道幼儿园招生登记、报名等流程》见附件二 迎园部 爱里舍部






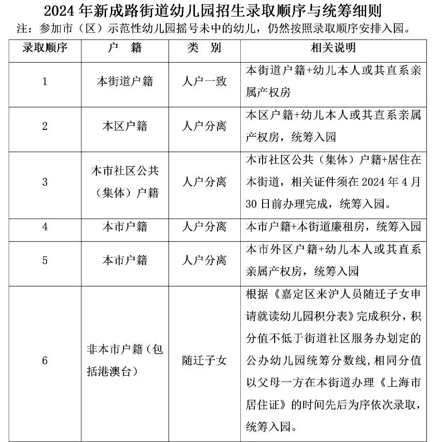
附件一 2024年新成路街道幼儿园 招生录取顺序与统筹细则







附件二 2024年新成路街道幼儿园 招生登记、报名等流程 (一)小班新生 1.网上登记 4月22日—4月29日,凡符合本街道招生对象和相关条件,有意愿在本街道申请就读幼儿园的小班适龄幼儿监护人,须通过 “市登记系统”进行统一的信息登记,方式:登录上海“一网通办”(网址:https://zwdt.sh.gov.cn),进入“2024年适龄幼儿入园”特色专栏,或登录“随申办”移动端首页“2024年适龄幼儿入园”专栏填写信息,获取《上海市适龄幼儿入园信息登记表》和登记编号,作为幼儿进行区级入园报名和验证的凭证。同时,可点击“嘉定区”查询本区相关招生政策。 2.网上报名 5月9日—5月13日,完成信息登记的小班适龄幼儿监护人,凭登记编号,登录上海“一网通办”(网址:https://zwdt.sh.gov.cn),进入“2024年适龄幼儿入园”特色专栏,或登录“随申办”移动端首页“2024年适龄幼儿入园”专栏,点击“各区报名”,选择“嘉定区”,补充信息完成报名。 每名幼儿就读意愿须在户籍地与居住地之间二选一。本区3所市(区)示范性幼儿园(嘉定区实验幼儿园、嘉定新城实验幼儿园、嘉定区中福会新城幼儿园)面向全区招生,详见各幼儿园招生简章,每名符合条件的幼儿限报1所,也可以不选。非本市户籍幼儿监护人(含港澳台及外籍幼儿)还须同步完成《嘉定区来沪人员随迁子女申请就读幼儿园积分表》(注意:在积分表中“稳定居住情况”一栏打分时,如家庭持有的房产证产权人是幼儿的祖辈直系亲属,可参照买房类得分)。 5月13日为本区幼儿园入园报名截止日,之后不可更改信息,监护人可通过短信及平台获取招生相关信息。 确因家庭困难等原因,无法在规定时间内完成网上登记、报名的小班适龄幼儿监护人,可带齐材料,于5月9日—5月13日至指定地点办理信息补登记;6月3日—6月5日至指定地点办理补报名。补报名成功的本区户籍幼儿纳入统筹对象,由街道社区服务办根据资源情况统筹分配;补报名成功的非本区户籍幼儿,根据“排序靠后”原则,由街道社区服务办根据招生方案和资源情况判断,若辖区公办幼儿园有学额的,统筹分配至辖区内公办幼儿园,若辖区公办幼儿园无学额的,监护人可自愿选择民办幼儿园申请就读。补登记,补报名具体地点、时间见附件三。 补登记需提供材料:幼儿户籍证明、幼儿出生证、幼儿预防接种证明、本区房地产或房屋租赁证明、父母结婚证等原件。补报名需提供材料:幼儿户籍证明、幼儿出生证、幼儿预防接种证明、本区房地产或房屋租赁证明、父母结婚证、《2024年上海市适龄幼儿入园信息登记表》等原件;非本市户籍幼儿监护人还须根据“随迁子女积分规定”提供相应佐证材料的原件;港澳台、外籍幼儿监护人还须提供护照、港澳台通行证或居住证等材料原件。“随申办”移动端或上海“一网通办”网站中的电子证照与纸质证件具同等效力。 未完成“市登记系统”信息登记和嘉定区报名的对象,不得入园分配。 3.网上验证 5月15日,本区3所市(区)示范性幼儿园(嘉定区实验幼儿园、嘉定新城实验幼儿园、嘉定区中福会新城幼儿园)完成网上验证,监护人可通过短信或登录平台获取录取情况。 5月31日,街道社区服务办完成网上验证,监护人可通过短信或登录平台获取验证情况。 4.录取通知 5月20日,本区3所市(区)示范性幼儿园(嘉定区实验幼儿园、嘉定新城实验幼儿园、嘉定区中福会新城幼儿园)完成小班新生录取工作,监护人可通过短信或登录平台获取录取情况。 6月28日,公办幼儿园完成小班新生录取工作,监护人可通过短信或登录平台获取录取情况。 7月15日,各幼儿园小班新生录取通知书发送并确认完毕。 (二)托班新生 5月9日—5月13日,凡符合本街道招生对象和相关条件,有意愿在本街道申请就读公办幼儿园托班的适龄幼儿监护人,须完成网上登记与报名。方式一:登录上海“一网通办”(网址:https://zwdt.sh.gov.cn),进入“2024年适龄幼儿入园”特色专栏,或登录“随申办”移动端首页“2024年适龄幼儿入园”专栏,点击“各区报名”,选择“嘉定区”进行操作。方式二:登录上海“一网通办”(网址:https://zwdt.sh.gov.cn)选择“政务服务”,切换至“嘉定区”,进入“2024年嘉定区适龄幼儿入园”专栏,或“随申办”移动端首页搜索“嘉定旗舰店”,进入“2024年嘉定区适龄幼儿入园”专栏,选择“托班新生”报名窗口,完成信息登记与报名,每名幼儿就读意愿须在户籍地与居住地之间二选一。报名信息经街道社区服务办验证后,视本街道公办幼儿园实际资源情况及幼儿条件依次排序录取,直至额满为止。未完成网上登记和报名的对象,公办幼儿园不得录取。选择民办幼儿园托班的无需网上登记与报名,可自愿选择民办幼儿园申请就读。 本区3所市(区)示范性幼儿园(嘉定区实验幼儿园、嘉定新城实验幼儿园、嘉定区中福会新城幼儿园)面向全区招生,详见各幼儿园招生简章,每名符合条件的幼儿限报1所,也可以不选。 确因家庭困难等原因,无法在5月13日前完成网上登记与报名的托班幼儿监护人,可带齐材料,于6月3日—6月5日至指定地点办理补登记与补报名。需提供材料参照小班新生。补报名成功的幼儿,根据“排序靠后”原则,由街道社区服务办根据招生方案和资源情况判断,若辖区公办幼儿园有学额的,统筹分配至辖区内公办幼儿园,若辖区公办幼儿园无学额的,监护人可自愿选择民办幼儿园申请就读。补报名具体地点、时间见附件三。 7月10日前,本街道完成托班幼儿录取工作,监护人可通过短信或登录平台获取录取情况。 7月15日前,托班录取通知书发送并确认完毕。 (三)插班转园幼儿 5月9日—5月13日,凡符合本街道招生对象和相关条件,上一年度确因身体状况等特殊原因未入园或确需在本街道申请中大班插班转园的适龄幼儿监护人,须完成网上登记与报名。方式一:登录上海“一网通办”(网址:https://zwdt.sh.gov.cn),进入“2024年适龄幼儿入园”特色专栏,或登录“随申办”移动端首页“2024年适龄幼儿入园”专栏,点击“各区报名”,选择“嘉定区”进行操作。方式二:登录“一网通办”(网址: https://zwdt.sh.gov.cn)选择“政务服务”,切换至“嘉定区”,进入“2024年嘉定区适龄幼儿入园”专栏,或“随申办”移动端首页搜索“嘉定旗舰店”,进入“2024年嘉定区适龄幼儿入园”专栏,选择“插班转园”报名窗口,完成信息登记与报名,经街道社区服务办验证后,在公办幼儿园有学额的前提下,按幼儿条件依次排序录取,直至额满为止。监护人也可自愿选择有学额的民办幼儿园申请就读。未完成网上登记和报名的对象,不得入园分配。 确因家庭困难等原因,无法在5月13日前完成网上登记与报名的插班转园幼儿监护人,可带齐材料,于6月3日—6月5日至指定地点办理补登记与补报名。需提供材料参照小班新生。补报名成功的幼儿,根据“排序靠后”原则,由街道社区服务办根据招生方案和资源情况判断,若辖区公办幼儿园有学额的,统筹分配至辖区内公办幼儿园,若辖区公办幼儿园无学额的,监护人可自愿选择民办幼儿园申请就读。补报名具体地点、时间见附件三。 7月10日前,本街道完成中大班插班转园幼儿录取工作,监护人可通过短信或登录平台获取录取情况。 7月15日前,中大班插班转园录取通知书发送并确认完毕。 以上网上登记和报名过程中,幼儿监护人必须对所提供信息的真实性负责,如所填信息与实际不符,或在后续区教育局、街道社区服务办、幼儿园复核验证时发现不符,将视录取结果无效,并对录取结果做相应调整。






附件三 2024年新成路街道幼儿园招生入园 补登记、补报名地点和时间安排







上海市嘉定区迎园幼儿园 2024年4月18日

2025年上海市
嘉定区迎园幼儿园招生简章

上海市嘉定区迎园幼儿园创办于1993年,2024年迎园幼儿园与爱里舍幼儿园正式合并,分设迎园部和爱里舍部。



迎园幼儿园坚持“以人为本,和谐发展”办园理念,探索内涵式发展道路,逐步形成“阅读是学习、阅读是生活、阅读是游戏”的校园文化氛围,实现高质量幼儿园的愿景。多年来,幼儿园以“阅读”为抓手,引导幼儿与书为伴,沉浸于书香,鼓励幼儿在多元活动中获得阅读体验,促进幼儿健康快乐地成长!


根据《上海市教育委员会关于做好2025年本市学前教育阶段适龄幼儿入园工作的通知》(沪教委托幼〔2025〕1号)、《上海市嘉定区教育局关于2025年嘉定区幼儿园招生入园工作的实施意见》(嘉教〔2019〕70号)及《2025年新成路街道幼儿园招生入园工作公告》,上海市嘉定区迎园幼儿园具体招生办法如下:
一、招生对象和条件
一
小班新生
凡年满3周岁(2021年9月1日—2022年8月31日出生),身体健康(无慢性传染病)、身心发育指标达到同龄儿童基本水平、能独立参加集体活动的适龄幼儿,且符合下列条件之一的:
1.本街道户籍的适龄幼儿,户口簿户主为幼儿本人或其直系亲属(即父母、祖父母、外祖父母,以下略),且持有与户口簿地址相应的住宅类房产证或农村自有宅基地证,产权人仅为幼儿本人或其直系亲属,相关证件须在2025年4月30日之前办理完成,经街道验证通过后视实际资源安排入公办幼儿园。
2.本区其他街镇户籍的适龄幼儿,须持有本街道区域内住宅类房产证或农村自有宅基地证,产权人仅为幼儿本人或其直系亲属,相关证件须在2025年4月30日之前办理完成,经街道验证通过后视实际资源统筹安排入公办幼儿园。
3.登记在本区的集体或社区公共户籍适龄幼儿,且其家庭居住在本街道,相关证件须在2025年4月30日之前办理完成,经街道验证通过后视实际资源统筹安排入公办幼儿园。
4.配住本街道廉租房的本市户籍适龄幼儿,租赁人仅为幼儿本人或其父母,廉租房相关材料证明、户口簿等须在2025年4月30日之前办理完成,经街道验证通过后视实际资源统筹安排入公办幼儿园。
5.本市外区户籍的适龄幼儿,须持有本街道区域内住宅类房产证或农村自有宅基地证,产权人仅为幼儿本人或其直系亲属,相关证件须在2025年4月30日之前办理完成,经街道验证通过后视实际资源统筹安排入公办幼儿园。
6.非本市户籍及外籍的适龄幼儿,父母一方及幼儿本人须持有本街道有效期内上海市居住证或居住登记凭证、港澳居民来往内地通行证或港澳居民居住证、台湾居民来往大陆通行证或台湾居民居住证、护照、或本区户籍证明等,相关证件须在2025年4月30日之前办理完成。同时须按照随迁子女积分规定要求,根据父母一方在本区合法稳定就业、合法稳定居住等情况,完成各指标项目积分的网上填报。街道社区服务办通过幼儿监护人网上自主评分与管理部门线上验证相结合的方式,采集相关数据,根据区域实际资源情况,按积分依证、依次统筹入园。未达本街道入公办幼儿园积分分数线的适龄幼儿,可自主选择就读民办幼儿园。
2025学年起为进一步优化区域教育资源配置,提升整体教育质量,迎园幼儿园爱里舍部不再招收小班新生。
二
托班新生
招收满24个月(2022年9月1日—2023年8月31日出生),身体健康(无慢性传染病)、身心发育指标达到同龄儿童基本水平、能独立参加集体活动,且有意愿就读托班的适龄幼儿。入园条件排序参照小班新生。
三
插班转园幼儿
上一年度确因身体状况等特殊原因未入园或确需在本街道申请中大班插班转园的适龄幼儿,身体健康(无慢性传染病),身心发育指标达到同龄儿童基本水平,能独立参加集体活动。入园条件排序参照小班新生,本街道公办幼儿园之间不予转园。
春季开学如有插班转园需求,由区教育局根据相关规定及区域内转出幼儿空出学额情况协调安排。入园条件排序参照小班新生,依次录取,直至额满为止,本街道公办幼儿园之间不予转园。具体情况可咨询区教育局。
四
特殊幼儿
本区户籍特殊幼儿凭三甲医院出具的儿童发展评估报告,确能坚持独立参加集体活动,可安排至普通幼儿园随班就读。监护人有义务配合幼儿园要求,提供真实的儿童发展评估报告。中、重度残障幼儿可持相关证明材料至嘉定区成佳学校报名,具体要求按学校规定执行,咨询电话:59532151。
二、登记、报名、验证、录取途径和方式
一
小班新生
1.网上登记
4月22日—4月29日,凡符合本街道招生对象和相关条件,有意愿在本街道申请就读幼儿园的小班适龄幼儿监护人,须通过 “市登记系统”进行统一的信息登记,方式:登录上海“一网通办”(网址:https://zwdt.sh.gov.cn),进入“2025年适龄幼儿入园”特色专栏,或登录“随申办”移动端首页“2025年适龄幼儿入园”专栏填写信息,获取《上海市适龄幼儿入园信息登记表》和登记编号,作为幼儿进行区级入园报名和验证的凭证。同时,可点击“嘉定区”查询本区相关招生政策。
2.网上报名
5月7日—5月12日,完成信息登记的小班适龄幼儿监护人,凭登记编号,登录上海“一网通办”(网址:https://zwdt.sh.gov.cn),进入“2025年适龄幼儿入园”特色专栏,或登录“随申办”移动端首页“2025年适龄幼儿入园”专栏,点击“各区报名”,选择“嘉定区”,补充信息完成报名。每名幼儿就读意愿须在户籍地与居住地之间二选一。非本市户籍幼儿监护人(含港澳台及外籍幼儿)还须同步完成《嘉定区来沪人员随迁子女申请就读幼儿园积分表》(注意:在积分表中“稳定居住情况”一栏打分时,如家庭持有的房产证产权人是幼儿的祖辈直系亲属,可参照买房类得分)。
本区3所幼儿园(嘉定区实验幼儿园、嘉定新城实验幼儿园、嘉定区中福会新城幼儿园)面向全区招生,采用电脑随机摇号方式确定录取对象,详见各幼儿园招生简章,每名符合条件的幼儿限报1所,也可以不选。经幼儿园审验通过且被摇号录取者,原则上不得放弃。
5月12日为本区幼儿园入园报名截止日,之后不可更改信息,监护人可通过短信及平台获取招生相关信息。确因家庭困难等原因,无法在规定时间内完成网上登记、报名的小班适龄幼儿监护人,可带齐材料,于5月7日—5月12日至指定地点办理信息补登记;6月3日—6月5日至指定地点办理补报名。补报名成功的本区户籍幼儿纳入统筹对象,由街道社区服务办根据资源情况统筹分配至辖区内公办幼儿园;补报名成功的非本区户籍幼儿,根据“排序靠后”原则,由街道社区服务办根据招生入园公告和资源情况判断,若公办幼儿园有学额的,统筹分配至辖区内公办幼儿园,若辖区公办幼儿园无学额的,监护人可自主选择民办幼儿园申请就读。补登记,补报名具体地点、时间见附件三。
补登记需提供材料:幼儿户籍证明、幼儿出生证、幼儿预防接种证明、本区房地产或房屋租赁证明、父母结婚证等原件。补报名需提供材料:幼儿户籍证明、幼儿出生证、幼儿预防接种证明、本区房地产或房屋租赁证明、父母结婚证、《2025年上海市适龄幼儿入园信息登记表》等原件;非本市户籍幼儿监护人还须根据“随迁子女积分规定”提供相应佐证材料的原件;港澳台、外籍幼儿监护人还须提供护照、港澳台通行证或居住证等材料原件。“随申办”移动端或上海“一网通办”网站中的电子证照与纸质证件具同等效力。
未完成“市登记系统”信息登记和嘉定区报名的对象,不得入园分配。
3.网上验证
5月14日,本区3所幼儿园(嘉定区实验幼儿园、嘉定新城实验幼儿园、嘉定区中福会新城幼儿园)完成网上验证,监护人可通过短信或登录平台获取录取情况。
5月30日,街道社区服务办完成网上验证,监护人可通过短信或登录平台获取验证情况。
4.录取通知
5月20日,本区3所幼儿园(嘉定区实验幼儿园、嘉定新城实验幼儿园、嘉定区中福会新城幼儿园)完成小班新生录取工作,监护人可通过短信或登录平台获取录取情况。
6月27日,公办幼儿园完成小班新生录取工作,监护人可通过短信或登录平台获取录取情况。
7月15日,各幼儿园小班新生录取通知书发送并确认完毕。
二
托班新生
5月7日—5月12日,凡符合本街道招生对象和相关条件,有意愿在本街道申请就读公办幼儿园托班的适龄幼儿监护人,须完成网上登记与报名。
方式一:
登录上海“一网通办”(网址:https://zwdt.sh.gov.cn),进入“2025年适龄幼儿入园”特色专栏,或登录“随申办”移动端首页“2025年适龄幼儿入园”专栏,点击“各区报名”,选择“嘉定区”进行操作。
方式二:
登录上海“一网通办”(网址:https://zwdt.sh.gov.cn)选择“政务服务”,切换至“嘉定区”,进入“2025年嘉定区适龄幼儿入园”专栏,或“随申办”移动端首页搜索“嘉定旗舰店”,进入“2025年嘉定区适龄幼儿入园”专栏,选择“托班新生”报名窗口,完成信息登记与报名,每名幼儿就读意愿须在户籍地与居住地之间二选一。
报名信息经街道社区服务办验证后,视本街道公办幼儿园实际资源情况及幼儿条件依次排序录取,直至额满为止。未完成网上登记和报名的对象,公办幼儿园不得录取。选择民办幼儿园托班的无需网上登记与报名,可自主选择民办幼儿园申请就读。
本区3所幼儿园(嘉定区实验幼儿园、嘉定新城实验幼儿园、嘉定区中福会新城幼儿园)面向全区招生,采取电脑随机摇号方式确定录取对象,详见各幼儿园招生简章,每名符合条件的幼儿限报1所,也可以不选。经幼儿园审验通过且被摇号录取者,原则上不得放弃。
确因家庭困难等原因,无法在5月12日前完成网上登记与报名的托班幼儿监护人,可带齐材料,于6月3日—6月5日至指定地点办理补登记与补报名。需提供材料参照小班新生。补报名成功的幼儿,根据“排序靠后”原则,由街道社区服务办根据招生入园公告和资源情况判断,若辖区公办幼儿园有学额的,统筹分配至辖区内公办幼儿园,若辖区公办幼儿园无学额的,监护人可自主选择民办幼儿园申请就读。补报名具体地点、时间见附件三。
7月10日前,本街道完成托班幼儿录取工作,监护人可通过短信或登录平台获取录取情况。
7月15日前,托班录取通知书发送并确认完毕。
三
插班转园幼儿
5月7日—5月12日,凡符合本街道招生对象和相关条件,上一年度确因身体状况等特殊原因未入园或确需在本街道申请中大班插班转园的适龄幼儿监护人,须完成网上登记与报名。
方式一:
登录上海“一网通办”(网址:https://zwdt.sh.gov.cn),进入“2025年适龄幼儿入园”特色专栏,或登录“随申办”移动端首页“2025年适龄幼儿入园”专栏,点击“各区报名”,选择“嘉定区”进行操作。
方式二:
登录“一网通办”(网址: https://zwdt.sh.gov.cn)选择“政务服务”,切换至“嘉定区”,进入“2025年嘉定区适龄幼儿入园”专栏,或“随申办”移动端首页搜索“嘉定旗舰店”,进入“2025年嘉定区适龄幼儿入园”专栏,选择“插班转园”报名窗口,完成信息登记与报名,经街道社区服务办验证后,在公办幼儿园有学额的前提下,按幼儿条件依次排序录取,直至额满为止。监护人也可自主选择有学额的民办幼儿园申请就读。未完成网上登记和报名的对象,不得入园分配。
确因家庭困难等原因,无法在5月12日前完成网上登记与报名的插班转园幼儿监护人,可带齐材料,于6月3日—6月5日至指定地点办理补登记与补报名。需提供材料参照小班新生。补报名成功的幼儿,根据“排序靠后”原则,由街道社区服务办根据招生入园公告和资源情况判断,若辖区公办幼儿园有学额的,统筹分配至辖区内公办幼儿园,若辖区公办幼儿园无学额的,监护人可自主选择民办幼儿园申请就读。补报名具体地点、时间见附件三。
7月10日前,本街道完成中大班插班转园幼儿录取工作,监护人可通过短信或登录平台获取录取情况。
7月15日前,中大班插班转园录取通知书发送并确认完毕。
以上网上登记和报名过程中,幼儿监护人必须对所提供信息的真实性负责,如所填信息与实际不符,或在后续区教育局、街道社区服务办、幼儿园复核验证时发现不符,将视录取结果无效,并对录取结果做相应调整。
上海市嘉定区迎园幼儿园
2025年4月17日
附件一:2025年新成路街道幼儿园招生录取顺序与统筹细则

注:参加本区3所幼儿园摇号未中的幼儿,仍然按照录取顺序安排入园。
附件二:2025年新成路街道幼儿园招生入园工作日程安排

附件三:2025年新成路街道幼儿园招生入园补登记、补报名地点和时间安排

声明:本文由上哪学团队(微信公众号ID: shangnaxue)原创整理制作,转载请注明来源和出处,否则追究法律责任。

意见
返回上哪学(上海)科技有限公司版权所有Copyright©2019-2021沪ICP备2021001920号-1
恭喜您,申请提交成功!

