上海市松江区九亭第二幼儿园(西郊部)
上海市松江区九亭第二幼儿园(西郊部)
九亭镇九杜路909弄3号
学校概况
松江区九亭第二幼儿园是一所公办全日制二级幼儿园。园所包括为13班规模的绿庭总部(九亭镇涞寅路758号)和11班规模的朗庭分部(九亭镇朗亭路300号)、4班规模的西郊百丽分部(九亭镇九杜路909弄3号),现有28个班级,1100多名孩子和71名在编教师。幼儿园本着“用心教育,用爱养育,让孩子健康快乐每一天”的办园理念和“一切以幼儿发展为本”的办园宗旨,力求培养健康活泼、好奇探究、文明乐群、亲近自然、爱护环境、勇敢自信,有初步责任感的全面、自主、和谐发展的儿童。 我园积极贯彻落实“区学前教育十三五发展规划”总体要求,实施精细化管理,立足园本培训,提升教师专业,注重课程建设,加强日常规范,是一所管理规范、团队齐心、环境温馨、办园质量良好的二级园。

招生简章
1、招生地段
九亭镇,新虹桥首府、上海公馆、汇贤阁、依云郡,
2、松江区招生政策
各类证件办理截止时间:2020.4.30
示范园招生: 地段对口招生
关键时间:
录取办法:
3、联系电话
021-67606718招生对象:2017 年 9 月 1 日——2018 年 8 月 31 日出生,身体健康、智力正常、可独立参加集体活动并符合《2021年松江区公办园新生入园信息分类及安置说明表》(附件 1)中类别之一的适龄幼儿。
招生地段:朗庭居委会、九里亭居委会、小寅居委会、绿庭尚城居委 会、百丽苑居委会
招生方式:
1. 工作流程
研定政策——公示宣传——市级平台登记信息——区级平 台报名(完善信息)——现场信息验证——学区公告——录取通 知
2. 日程安排及相关说明
2021 年松江区公办园招生工作日程安排表 | ||
时间 | 主要内容 | 相关说明 |
4月23日 |
市级平台登记信息 | 家长须在“上海市适龄幼儿入园信息登记系统”( 网址: |
5 月8 日 |
区级平台报名(完善信息) |
区级平台报名事宜可于 5 月 8 日起查阅《2021 年松江区适龄幼儿入园区级平台报名操作细则》,并可登录松江区入园报名系统(https://shrydj.edu.sh.cn/districtPlatform/songjiang/)完 善信息。备注:荣乐幼儿园区级平台报名(完善信息)时间 5 |
5月15日 | 荣乐幼儿园现场信息 验证 | 具 体 事 宜 请 于 4 月 15 日 起 登 录 荣 乐 幼 儿 园(www.rolyey.sjedu.cn)查阅《2021 年松江区荣乐幼儿园招生简章》。 |
5月22日 |
其他各公办幼儿园(除荣 乐 幼 儿园)现场信息验证 |
非入园结果;入园结果以“入园通知书”为准。 |
6月21日 |
小班学区范围公告 | 安置方法:依据《2021 年松江区公办园新生入园信息分类及安置说明表》(附件 1)进行入园安排。 |
6月26日 |
录取通知 |
家长到办理现场验证的“验证园所”领取“入园通知书”。 |
1. 现场信息验证时所需材料(均须提供原件及复印件)
(1) 《2021 年上海市适龄幼儿入园信息登记表》(市级平台已完成入园信息登记的可直接打印;未网上登记的可于现场信 息验证时补登记信息)。
(2) 《2021 年松江区幼儿园入园报名登记表》(区级平台 已完成报名的可直接打印;未网上报名的可于现场信息验证时补 报名)。
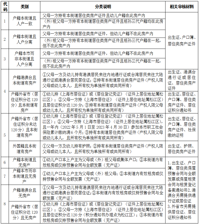
(3) 按照《2021 年松江区公办园新生入园信息分类及安置说明表》(附件 1)提供相应的证件。
备注:居住类房产证件、房屋租赁登记备案、户籍迁移、《上 海市居住证》签发及其他各类有效证件的截止日期为 2021 年 4
月 30 日。
(一)公办园
2018年9月1日——2019年8月31日出生,身体健康、智力正常、可独立参加集体活动并符合《2022年松江区公办园招生小班新生信息分类及安置说明表》中类别之一的适龄幼儿。
研定政策——公示宣传——登记信息——报名验证——学区公告——录取通知
*点击图片可查看大图
现场报名验证所需材料
(均须提供原件及复印件)
(1)《2022年上海市适龄幼儿入园信息登记表》(市级平台已完成入园信息登记的可直接打印,未登记的可于现场服务点验证时补登记信息)。
(2)《2022年上海市松江区幼儿入园报名表》(区级平台已完成报名的可直接打印,未报名的可于现场服务点验证时补报名)。
(3)按照《2022年松江区公办园招生小班新生信息分类及安置说明表》提供相应的证件。
居住类房产证件、房屋租赁登记备案、户籍迁移、《上海市居住证》签发及其他各类有效证件的截止日期为2022年7月15日,“随申办市民云”或“上海一网通办”网站中的电子证照与纸质证件同等效力使用。

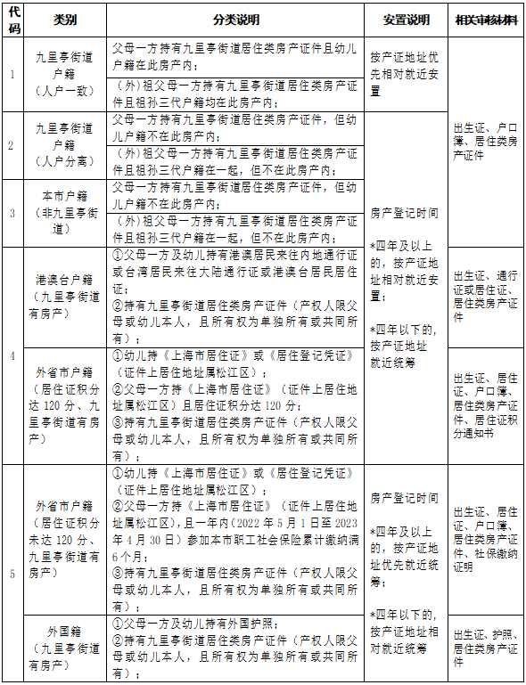
进一步强化九里亭街道政府职能,完善学前教育公共服务体系,优化学前教育资源布局,规范各托幼机构办学行为,依法实施学前教育阶段招生工作。 (一)坚持信息公开和公平操作的原则 九里亭街道各托幼机构应主动向社会公开本街道“学前教育阶段招生工作实施方案”和相关通知等有关信息,并按要求做好招生宣传、咨询与服务等工作。 (二)坚持公益性和普惠性的原则 基于九里亭街道学前教育资源实际,各托幼机构须严格遵照工作程序,优先满足符合条件的小班适龄幼儿接受学前教育及看护的需求;切实按照学额及相关规定落实好符合条件的中大班适龄幼儿的补充入园(或转园)等工作。 (三)坚持统一部署和分级管理的原则 在区教育局的统一部署下,九里亭街道的学前教育阶段招生工作由区教育局和九里亭街道分别实施管理。 (四)坚持相对就近和统筹安排的原则 在网上信息登记、报名验证等基础上,区教育局和九里亭街道根据生源信息与资源实际,统筹确定九里亭街道公办园的小班学区范围。将根据生源和资源实际加大统筹力度,在九亭地区范围内开展统筹安置。 (五)坚持规范管理和严控班学额的原则 九里亭街道各托幼机构须严肃纪律、优化服务、严控学额,确保招生工作规范、有序、高效进行。区教育局和九里亭街道根据街道内资源与生源实际、办园条件与设置规模等核定各托幼机构的班、学额数,并依托教育督导或专项检查等途径,对各托幼机构招生工作予以全程性监管。 (一)公办园 2019年9月1日——2020年8月31日出生,身体健康、智力正常、可独立参加集体活动,并符合《2023年松江区九里亭街道公办园招生小班新生信息分类及安置说明表》(附件1)中类别之一的适龄幼儿。 (二)民办园 2019年9月1日——2020年8月31日出生,身体健康、智力正常、可独立参加集体活动,且其法定监护人在松“合法稳定就业、合法稳定居住”的适龄幼儿。 (一)公办园 1.工作流程 研定政策——公示宣传——登记信息——报名验证——学区公告——录取通知 2.日程安排及相关说明 3.现场服务信息验证时所需材料:(均须提供原件及复印件) (1)《2023年上海市适龄幼儿入园信息登记表》(市级平台已完成入园信息登记的可直接打印,未登记的可于现场服务点验证时补登记信息)。 (2)《2023年上海市松江区幼儿入园报名表》(区级平台已完成报名的可直接打印,未报名的可于现场服务点验证时补报名)。 (3) 按照《2023年松江区九里亭街道公办园招生小班新生信息分类及安置说明表》(附件1)提供相应的证件。 备注:居住类房产证件、房屋租赁登记备案、户籍迁移、《上海市居住证》签发及其他各类有效证件的截止日期为2023年4月30日,“随申办市民云”或“上海一网通办”网站中的电子证照与纸质证件同等效力使用。 (二)民办园 1.工作流程 研定简章——招生备案——公示宣传——登记信息——报名验证——录取通知 2.日程安排及相关说明 3.现场服务所需材料(均须提供原件及复印件) (1)本市户籍:《2023年上海市适龄幼儿入园信息登记表》《2023年松江区幼儿入园报名表》、出生证、户口簿、相关居住证明等。 (2)外省市户籍:《2023年上海市适龄幼儿入园信息登记表》《2023年松江区幼儿入园报名表》、父母一方及幼儿持有的《上海市居住证》或《居住登记凭证》(证件上居住地址属松江区)、出生证、户口簿、相关居住证明等。 (3)港澳台户籍及外籍:《2023年上海市适龄幼儿入园信息登记表》《2023年松江区幼儿入园报名表》、父母一方及幼儿持有的港澳居民来往内地通行证或港澳居民居住证或台湾居民来往大陆通行证或台湾居民居住证或护照、出生证、相关居住证明等。 (一)2023年幼儿园托班招生工作 1.公办园 (1)招生对象 2020年9月1日—2021年8月31日出生,身体健康、智力正常、可独立参加集体活动的适龄幼儿。 (2)安置方法 在人户一致入托优先的前提下,以监护人所持房产地址为准,依照幼儿户籍等情况,按序安排入托,额满即止。 (3)时间节点 2023年8月2日—8月20日进行区域内托班入托登记、现场信息验证、发放入托通知书。 (4)有关说明 2023年开设托班的公办园详见《2023年松江区九里亭街道公办幼儿园招生信息一览表》(附件3)中“招生年龄”2—6岁的;具体入托登记时间与安排等,以各相关公办园在本园网站、公众号上公布的“幼儿园入托招生简章”为准。 2.民办园 民办园招生详见各园招生简章,2023年开设托班的详见《2023年松江区九里亭街道民办托幼机构招生信息一览表》(附件4)中“招生年龄”含3岁以下的相关园所。 (二)2023年松江区九里亭街道公办园中大班幼儿补充入园(或转园)工作 详见《2023年松江区九里亭街道中大班幼儿补充入园(或转园)须知》(附件5) (三)学前教育阶段招生注意事项 1.严禁不足龄及不符合条件的幼儿入园;除要求幼儿按卫生保健相关制度进行体格检查并取得合格外,不得对申请入园的适龄幼儿及其家长举行或变相举行与入园挂钩的考试或测试;幼儿入园编班时应按出生年月编入相应年龄段。 2.民办托幼机构的招生简章和广告须真实有效、准确清晰、规范合法,并于招生报名启动前主动面向社会公示;同时,招生计划、招生简章和广告等基本信息应按区教育局要求进行备案,主动接受社会各界及上级有关部门的督查。 3. 松江区九里亭街道教育事业办公室学前教育阶段招生咨询电话:37030511;咨询日期:4月6日—6月30日(节假日除外);咨询时间:上午9:00—11:30,下午13:30—16:30;咨询地址:松江区九里亭街道涞坊路408号228社区教育办公室。 4.基于松江区九里亭街道资源与生源实际,本街道学前教育阶段招生工作实施统一时间段内统一管理,非招生时间段不予受理。 5.本“方案”未尽事宜按《2023年松江区学前教育阶段招生工作的实施意见》执行。 附件:1.2023年松江区九里亭街道公办园招生小班新生信息分类及安置说明表 2.2023年松江区九里亭街道公办园招生小班新生现场服务点一览表 3.2023年松江区九里亭街道公办幼儿园招生信息一览表 4.2023年松江区九里亭街道民办托幼机构招生信息一览表 5.2023年松江区九里亭街道中大班幼儿补充入园(或转园)须知 松江区人民政府九里亭街道办事处 2023年4月14日 附件1 2023年松江区九里亭街道公办园招生小班新生信息分类及安置说明表 有关说明: 1.上述代码为6、7、8的无房产类别,在九里亭街道租房的须提供房屋租赁合同与《上海市居住房屋租赁合同登记备案通知书》,根据九里亭街道公办资源和生源等实际情况在九亭地区范围内统筹安置。 2.安排入园所要求提供的居住类房产证件、户籍迁移、房屋租赁登记备案、《上海市居住证》签发及其他各类有效证件的截止日期:2023年4月30日。 3.智力、听力等有障碍且需接受特殊教育的适龄幼儿,可到松江区辅读学校(地址:松江区小昆山镇大港浦港路108号;电话:57852663)、松江区佘山镇中心幼儿园(地址:松江区佘山镇佘苑路175号;电话:57783882)咨询或登记。 附件2 2023年松江区九里亭街道公办园招生小班新生现场服务点一览表 备注: 符合入公办园条件的适龄幼儿家长,没有网上报名或网上验证不通过的可根据《2023年松江区九里亭街道公办园招生小班新生信息分类及安置说明表》(附件1),携带相关材料按房产证件地址在规定时间内到上述“小班新生现场服务点”进行信息确认与材料验证。 附件3 2023年松江区九里亭街道公办幼儿园招生信息一览表 附件4 2023年松江区九里亭街道民办托幼机构招生信息一览表 备注: 1.上述信息统计截止至2023年3月31日。 2.各民办托幼机构办园等级等信息请登录上海市松江区教育考试中心网站查阅;各机构收费标准须于启动招生报名前主动向社会公示。 附件5 2023年松江区九里亭街道中大班幼儿补充入园(或转园)须知 一、公办园 (一)受理对象 须同时满足下述两个条件: 1.身体健康、智力正常、可独立参加集体活动的适龄幼儿(中班年龄段幼儿出生于2018年9月1日—2019年8月31日,大班年龄段幼儿出生于2017年9月1日—2018年8月31日)。 2.符合其他入公办园条件,详见《2023年松江区九里亭街道公办幼儿园中大班入园信息分类、验证材料等说明表》(见附件①)。 (二)工作流程 电话预约——预报登记——统筹安排——入园通知 (三)具体安排 1.电话预约 家长需提前向相关指定办理点进行电话预约,现场信息验证分时段错峰预报登记。 请与下表里指定园电话预约: 预约时间:5月15日-5月20日(上午9:00—11:30,下午12:30—15:30) 2.预报登记 5月21日(上午8:30—11:30,下午13:00—15:30)到下表指定园预报登记。 预约电话与登记地点: 3.发放入园通知 6月24日:家长到办理预报登记的指定园领取入园通知书。 (四)预报登记 所需材料(均须原件及复印件) (1)《2023年松江区公办园中大班幼儿补充入园(或转园)预报登记表》(附件②),家长自行下载后填写。 (2)按照《2023年松江区九里亭街道公办园中大班入园信息分类、验证材料等说明表》(附件①)提供相应的证件。 备注:居住类房产证件、户籍迁移、房屋租赁登记备案、《上海市居住证》签发以及其他各类有效证件的截止日期:2023年4月30日。 (五)入园安排 补充入园(或转园)的中大班幼儿,入园安排时将依据生源信息与资源实际统筹安置(原则上安排入新开公办园及少部分有补充入园计划的公办园)。 (六)有关说明 1.凡未按时到相关指定园办理预报登记或提供虚假信息与证件的,均不予安排入园。 2.已经在本街道公办园就读的幼儿,不安排转园。 二、民办园 (一)受理对象:身体健康、智力正常、可独立参加集体活动的适龄幼儿(中班年龄段幼儿出生于2018年9月1日—2019年8月31日,大班年龄段幼儿出生于2017年9月1日—2018年8月31日),且其法定监护人在松“合法稳定就业、合法稳定居住”的适龄幼儿。 (二)受理方式:各民办园可根据董(理)事会决议或本机构规章制度自主确定中大班幼儿补充入园(或转园)受理时间等事宜并在招生简章中予以体现。 (三)受理条件及所需材料:参照民办园小班招生相关要求,幼儿和监护人根据本人情况须提供以下证件(均须原件及复印件): 1.本市户籍:户口簿、出生证、相关居住证明等。 2.外省市户籍:户口簿、出生证、幼儿持有的《上海市居住证》或《居住登记凭证》(证件上居住地址属松江区)、父母一方持有的《上海市居住证》或《居住登记凭证》(证件上居住地址属松江区)、相关居住证明等。 3.港澳台户籍及外籍:父母一方及幼儿持有的港澳居民来往内地通行证或港澳居民居住证或台湾居民来往大陆通行证或台湾居民居住证或护照、出生证、相关居住证明等。 (四)入园安排:各民办园应在优先满足本街道户籍、本市非本街道户籍适龄幼儿入园的基础上,按法定监护人在松“合法稳定就业、合法稳定居住”的年限等情况(须以《上海市居住证》等有效证件或证明为准)依次接纳非本市户籍适龄幼儿入园,额满为止。 附件 ①2023年松江区九里亭街道公办园中大班入园信息分类、验证材料等说明表 ②2023年松江区公办园中大班幼儿补充入园(或转园)预报登记表 附件① 2023年松江区九里亭街道公办园中大班入园信息分类、 验证材料等说明表 有关说明: 根据松江区九里亭街道公办资源和生源等实际情况在九亭地区范围内统筹安置。 安排入园所要求提供的居住类房产证件、户籍迁移、房屋租赁登记备案、《上海市居住证》签发及其他各类证件的截止日期为2023年4月30日。 智力、听力等有障碍且需接受特殊教育的适龄幼儿,可到松江区辅读学校(地址:松江区小昆山镇大港浦港路108号;电话:57852663)、松江区佘山镇中心幼儿园(地址:松江区佘山镇佘苑路175号;电话:57783882)咨询或登记。 附件② 2023年松江区公办园中大班幼儿补充入园(或转园)预报登记表 说明: 1.请家长如实填写表格内的内容,字迹工整。 2.“居住类房产信息”:请根据幼儿法定监护人一方所持有的房产证件类型进行填写。 3.各类证件办理截止期:2023年4月30日。





















1.招生对象
2.招生计划
3.学校费用
4.对口地段
5.学校特色
1.招生对象
2.招生计划
3.学校费用
4.对口地段
5.学校特色
声明:本文由上哪学团队(微信公众号ID: shangnaxue)原创整理制作,转载请注明来源和出处,否则追究法律责任。

意见反馈
返回顶部




