上海市宝山区通河二村幼儿园
上海市宝山区通河二村幼儿园
通河二村76号
学校概况
通河二村幼儿园座落在长江西路上的通河二村小区内,创建于1991年,是宝山区教育局直接领导下的一所二类一级幼儿园。总占地面积2248平方米,建筑面积1263平方米。现有七个班级,210多名幼儿,30名教职员工。

招生简章
1、招生地段
通河二村居委、通河四村居委(老四村1-51号、新四村56-139号、长江西路2036弄汇秀1号楼、2号楼)、通河六村(老六村78-102号、108-159号、沁园小区328弄1-4号)居委
2、宝山区的招生政策
产证办理及户籍迁入截止时间:2020.4.30
先民办后公办,原则上民办园录取的幼儿,公办园不予录取
示范园招生: 地段对口招生,徐悲鸿幼儿园全区招生
关键时间:
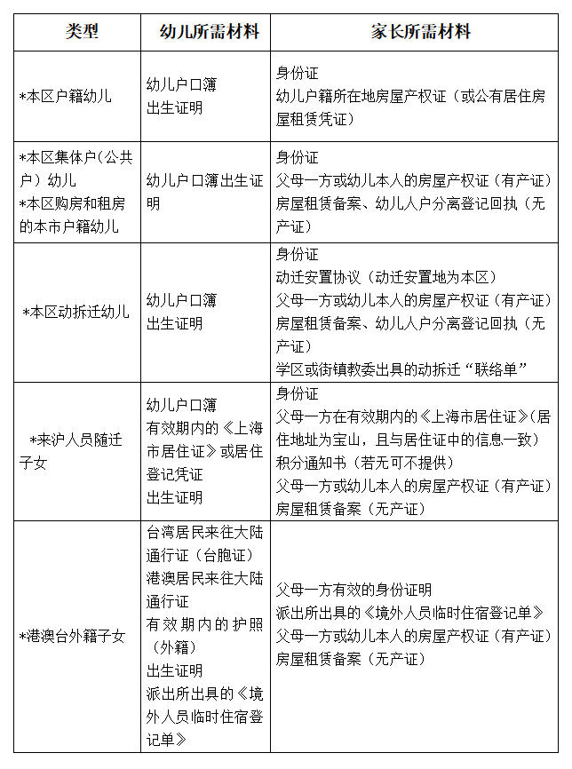
携带材料(原件+复印件):
材料仅供参考,详情请参考幼儿园招生简章要求
本区户籍的幼儿
纸质《2020年上海市适龄幼儿入园信息登记表》
户口簿
出生证
房产证(或公有居住房屋租赁凭证)
本区集体户籍的幼儿
纸质《2020年上海市适龄幼儿入园信息登记表》
集体户籍证明
出生证
居住证明(父母一方的产权证或合法租房1年以上的房屋租赁合同)
本区购房或租房的本市户籍幼儿
纸质《2020年上海市适龄幼儿入园信息登记表》
户口簿
出生证
本区房产证或房屋租赁合同
人户分离回执
外省市户籍
纸质《2020年上海市适龄幼儿入园信息登记表》
父母一方在有效期内的《上海市居住证》(在宝山区办理,至2020年9月1日仍在有效期内)
积分通知书
房产证(产权所有人须为适龄幼儿父母或本人)或房屋租赁合同(居住地地址为宝山,且与居住证中的信息一致)
户口簿
适龄幼儿有效期内的《上海市居住证》和出生证的原件及复印件
港澳台
纸质《2020年上海市适龄幼儿入园信息登记表》
适龄幼儿本人及父母一方有效的身份证明(台湾居民来往大陆通行证(台胞证)、香港或澳门的居民身份证)
出生证
派出所出具的《境外人员临时住宿登记单》
房产证(产权所有人须为适龄幼儿父。母或本人)或房屋租赁合同
父母一方具有本区户籍的海外留学人员,子女持外国护照
纸质《2020年上海市适龄幼儿入园信息登记表》
父母一方的本区户籍证明
适龄幼儿护照
《具有本市户籍留学人员其持外国护照子女享受优惠政策证明》
派出所出具的《境外人员临时住宿证》
房产证(产权所有人须为适龄幼儿父母或本人)或房屋租赁合同
出生证
本市户籍,因“动拆迁或房屋征收”户籍暂时没有迁入本区居住地
纸质《2020年上海市适龄幼儿入园信息登记表》
适龄幼儿本人户口薄
出生证
动迁安置协议
居住地房产证(房产证须为适龄幼儿父母或本人)
3、联系电话
021-56993685
宝山区通河二村幼儿园2021年秋季招生通告
宝山区通河二村幼儿园创办于1991年,是一所宝山区教育局直属的公办园、区规范一级园、区文明单位。现一园两部规模,总园(通河二村76号)、分园(通河四村52号)。两部各设小中大6个班级;幼儿园环境整洁,设施齐全,能满足幼儿生活、运动、学习和游戏的需要。在“实施阳光教育、培养灵动儿童”办园理念引领下,全体教工以“温暖、热忱、开放”的阳光心态,团结协作、积极进取,为办好老百姓家门口的优质园而努力!
一、招生原则
认真落实教育局关于《宝山区2021年幼儿园招生工作的实施意见》精神,坚持“就近入园、统筹安排、有序和谐”相结合的原则,公开、公平、公正,规范、和谐地做好区域内常住适龄儿童的招生工作。
二、招生计划
2021秋季招生4个小班,总分园各2个班;预计招生人数为100名幼儿。
三、招生范围
★通河二村居委:1—156号;
★通河四村一居委:老四村1-51号;
通河四村二居委:新四村56-139号、长江西路2036弄汇秀1-2号楼;
★通河六村一居委:老六村78-102号、108-159号、沁园小区328弄1-4号;
通河六村二居委:新六村167-248号;
四、招生对象
2017年9月1日—2018年8月31日期间出生的身体健康、智力正常、可正常参加集体活动的招生区域常住适龄幼儿、且符合下列招生条件之一的适龄幼儿:
1.招生区域内常住本区户籍的幼儿;
2.招生区域内父母或幼儿本人持有房屋产权证明且持有《本市户籍人户分离人员居住
地登记回执》的本市户籍幼儿;
3.招生区域集体户、公共户及持有上海市公租房、廉租房相关证明或有效动迁证明的
本市户籍人员子女;
4.父母持有本区申领的《上海市居住证》和招生区域房屋产权证明或公租房证明,且
父母一方持有人才服务中心申请积分分值在120分以上人员的子女;
5.父母持有本区申领的《上海市居住证》和招生区域房屋产权证明的子女。
★其他条件的适龄幼儿,将根据区域学前教育资源统筹安排到相对就近的具有宝山区教育局颁发的“中华人民共和国民办学校办学许可证”的民办三级幼儿园。
五、收费标准
保育教育费175元/月;伙食费7元/天,点心费(含牛奶)5元/天;其它各类代办性收费项目和标准按上级有关规定收取。
六、招生时间
1.信息登记:4月23日—4月30日,适龄幼儿监护人通过“上海市幼儿适龄幼儿入园信息登记系统”(https://shrydj.edu.sh.cn,也可以通过“一网通办”进入)进行幼儿和监护人信息登记。
2.报名验证
(1)网上报名:5月8日—5月14日,家长通过“上海市幼儿适龄幼儿入园信息登记系统”(https://shrydj.edu.sh.cn),选择宝山区进行网上报名,获取《2021年上海市宝山区幼儿入园报名表》,报名表含登记编号,请打印报名表。
(2)验证时间:5月15日(周六)8:30—15:00,请家长扫二维码预约。
(3)验证地点:通河二村幼儿园总园(通河二村76号)
(4)验证方式:在预约时间段内,家长持《2021年上海市宝山区幼儿入园报名表》、
户口簿、房产证、出生证、积分证明等相关证件原件、复印件进行验证,报名验证的幼儿园不一定是录取的幼儿园。
★温馨提示:疫情防控期间,当天一个家庭只允许一位家长来园验证,请戴好口罩、出示健康码。现场验证当天不携带幼儿。
3.录取办法
幼儿园统一报名验证后,8月15日前分批发放入园通知书。
七、其它注意事项
1.请家长及时查看幼儿接种证,确保没有疫苗漏种;外省市来沪儿童,请持接种证到
就近的接种单位进行接种档案登记。
2.本区户籍智力、听力、自闭症等有障碍、不能独立参加集体活动的幼儿,可持相关
证明材料,到呼玛二村幼儿园进行验证报名。(地址:呼玛二村90号)
3.需补登记入园信息的家长,请拨打电话(56993685)进行预约,确认时间后带好相关证件到通河二村幼儿园总园(通河二村76号)补登记信息并报名验证。
咨询电话:56993685
监督电话:66592836
5/15集中报名验证预约二维码
招
生
啦
通河二村幼儿园
宝山区通河二村幼儿园 2022年招生简章 我们的幼儿园 幼儿园简介 总园:通河二村76号 分园:通河四村52号 — 园所简介 — 宝山区通河二村幼儿园创办于1991年,是一所宝山区教育局直属的公办园、区规范一级园、区文明单位。幼儿园共有两个园区(通河二村76号、通河四村52号),共12个班级。幼儿园环境整洁,设施齐全,能满足幼儿生活、运动、学习和游戏的需要。在“阳光教育、灵动绽放”的办园理念引领下,全体教工以“有温暖、有深度、有气度”的阳光心态,团结协作、积极进取,为办好老百姓家门口的优质园而努力! — 招生计划 — 1.招生计划:2022秋季招生4个小班,预计招生人数100名幼儿。 2.招生对象:2018年9月1日—2019年8月31日出生,身体健康(无慢性传染病)、智力正常、能正常参加集体活动的适龄幼儿。 3.招生条件 (1)招生区域内常住本区户籍幼儿; (2)招生区域内父母或幼儿本人持有房屋产权证明且持有《本市户籍人户分离人员居住地登记回执》的本市户籍幼儿; (3)本区域集体户(公共户)及持有上海市公租房、廉租房相关证明或有效动迁证明的本市户籍人员子女; (4)父母持有本区申领的《上海居住证》和招生区域房屋产权证明或公租房证明,且父母一方持有上海市人才服务中心申请积分分值在120分以上人员的子女; (5)父母持有港澳居民来往内地通行证或港澳居民居住证,台湾居民来往大陆通行证或台湾居民居住证和招生区域房屋产权证明的子女。 (6)父母持有本区申领的《上海市居住证》和招生区域房屋产权证明的子女。 — 收费标准 — 保育教育费175元/月;伙食费7元/天,点心费(含牛奶)5元/天;其它各类代办性收费项目和标准按上级有关规定收取。 欢迎你们的到来 报名方式 1.信息登记 (1)登记时间和登入网址 6月9日-6月16日:登录“上海一网通办”网站首页,网址: https://zwdt.sh.gov.cn,进入“2022年适龄幼儿入园”特色专栏,或登录“随申办”移动端首页“2022年适龄幼儿入园”,完成信息登记。(登记时家长可在“市登记系统”首页“家长操作指引”版块获取“操作指引”视频)。 *幼儿园中、大班插班转园的幼儿,不作为此次报名对象,具体可打幼儿园咨询电话。 (2)信息登记确认与修改 监护人登记信息成功后,原则上不能再修改信息,确有需要修改信息的,监护人凭相关证明材料在报名验证阶段(6月24日—7月22日)登入宝山区报名系统进行修改;或向指定服务点电话预约,并在规定时间内前往指定服务点完成信息修改。(见附件1:《张庙街道指定服务点》) 2.网上报名 (1)网上报名材料准备(见附件2:《2022年宝山区适龄幼儿入园报名材料》)。 (2)报名时间和登入网址 6月24日-7月15日,登录“上海一网通办”网站首页,网址:https://zwdt.sh.gov.cn,进入“2022年适龄幼儿入园”特色专栏,或登录“随申办”移动端首页“2022年适龄幼儿入园”,点击各区县报名版块,选择“宝山区”,完成网上报名。 (3)本区户籍的智力、听力、自闭症等有障碍的适龄幼儿只做信息登记,可以先与特殊教育办学点电话预约后进行现场验证报名。(张庙街道特教点:呼玛二村幼儿园——呼玛二村90号,联系电话56758774)。 3.补登记、补报名 2022年6月26日、7月2日、7月3日、7月9日、7月10日、7月16日、7月17日和7月22日 (8天),在张庙街道指定服务点提供补登记和补报名服务。家长需先电话提前预约,再携带相关证件材料,按服务点防疫要求前去办理补登记报名。(见附件1:《张庙街道指定服务点》) 4.网上验证 2022年7月1日—7月22日,幼儿园开展网上验证工作,网上验证未通过的幼儿,监护人携带相关有效证件到指定服务点进行信息修改和调整。(见附件1:《张庙街道指定服务点》) — 招生地段 — 通河二村居委:1-156号 通河四村一居委:1-51号 通河四村二居委:56-139号、长江西路2036弄汇秀1号楼、2号楼 通河六村一居委:78-102号、108-159号、沁园小区328弄1-4号 通河六村二居委:167-248号 通河七村一居委:170—223号 通河七村二居委:锦辉绿园:爱辉路28弄1—66号 昌鑫世纪园:通河路129弄1—33号 — 录取通知— 幼儿园将根据招生计划,实施分批录取,于8月15日前,分批发放录取通知书。(以人户一致适龄幼儿优先为原则,按照统筹顺序先后依次录取。不能被我园录取幼儿,将由上级主管部门进行统筹。) ★详情请关注公众号“宝山教育”上《宝山区教育局关于做好2022年宝山区学前教育阶段适龄幼儿入园工作的通知》 — 咨询电话 — 幼儿园咨询电话: 56993685、36510522(工作日8:00—16:00) 上级统筹部门电话: 56179779(工作日8:00—16:00) 附件 张庙街道指定服务点 2022年宝山区适龄幼儿 入园报名材料 宝山区通河二村幼儿园 2022.6.2
招 生 啦 宝山区通河二村幼儿园 2023年招生简章 我们的幼儿园 报名前了解这些 总园:通河二村76号 分园:通河四村52号 — 园所简介 — 宝山区通河二村幼儿园创办于1991年,是一所宝山区教育局直属的公办园、区规范一级园、区文明单位。幼儿园共有两个园区(通河二村76号、通河四村52号),共12个班级。幼儿园环境整洁,设施齐全,能满足幼儿生活、运动、学习和游戏的需要。在“阳光教育、灵动绽放”的办园理念引领下,全体教工以“有温暖、有深度、有气度”的阳光心态,团结协作、积极进取,为办好老百姓家门口的优质园而努力! — 招生对象与条件 — 1.招生计划:2023秋季招生4个小班,预计招生人数100名。 2.招生对象:2019年9月1日—2020年8月31日出生的,身体健康(无慢性传染病)、智力正常、能正常参加集体活动的本区常住人口适龄幼儿。 3.招生条件 (1)招生区域内常住本区户籍幼儿; (2)招生区域内父母或幼儿本人持有房屋产权证明且持有《本市户籍人户分离人员居住地登记回执》的本市户籍幼儿; (3)本区域集体户(公共户)及持有上海市公租房、廉租房相关证明或有效动迁证明的本市户籍人员子女; (4)父母持有本区申领的《上海居住证》和招生区域房屋产权证明或公租房证明,且父母一方持有上海市人才服务中心申请积分分值在120分以上人员的子女; (5)父母持有港澳居民来往内地通行证或港澳居民居住证,台湾居民来往大陆通行证或台湾居民居住证的子女。 (6)父母持有本区申领的《上海市居住证》和招生区域房屋产权证明的子女。 — 招生地段 — 通河二村居委:1-156号 通河四村一居委:1-51号 通河四村二居委:56-139号、长江西路2036弄汇秀1号楼、2号楼 通河六村一居委:78-102号、108-159号、沁园小区328弄1-4号 通河六村二居委:167-248号 通河七村一居委:170—223号 通河七村二居委:锦辉绿园:爱辉路28弄1—66号 昌鑫世纪园:通河路129弄1—33号 — 收费标准 — 保育教育费175元/月;伙食费7元/天,点心费(含牛奶)5元/天;其它各类代办性收费项目和标准按上级有关规定收取。 欢迎你们的到来 报名方式 1.信息登记阶段 (1)登记时间和登入网址 2023年4月20日-4月27日:家长通过“上海市适龄幼儿入园信息登记系统”(简称“市登记系统”),实名登录上海“一网通办”网站首页,网址:https://zwdt.sh.gov.cn,进入“2023年适龄幼儿入园”特色专栏;或实名登录“随申办”移动端首页“2023年适龄幼儿入园”,进行统一的入园信息登记,登记时家长可在“市登记系统”首页“家长操作指引”版块获取“操作指引”视频。 (2)信息登记确认与修改 适龄幼儿监护人对市电子证照库提供的与监护人和幼儿相关的姓名、证件号码、居住地等信息进行录入或确认。 登记信息成功后,原则上不能再修改信息,确有需要修改信息的,监护人凭相关证明材料在报名验证阶段(5月17日—5月31日)登入宝山区报名系统进行修改;或向指定服务点电话预约,在规定时间内前往指定服务点完成信息修改。 张庙街道指定点:通河新村幼儿园(通河一村164号、预约电话:36517810*8008) 2.报名验证阶段 (1)网上报名 2023年5月8日-5月24日,已完成信息登记的适龄幼儿监护人登录上海“一网通办”网站首页,进入“2023年适龄幼儿入园”特色专栏,或登录“随申办”移动端首页“2023年适龄幼儿入园”,选择“各区报名”版块,点击“宝山区”进行网上报名。 (2)指定点补登记报名 如错过信息登记和网上报名时间,需要进行补登记、补报名,采用预约制,适龄幼儿监护人先电话预约,再携带相关证件材料,前往指定服务点进行补登记、补报名,相应的证件材料由服务点工作人员进行现场审核。 办理日期:5月13日、5月20日、5月21日、5月27日、5月31日 (3)网上验证 2023年 5月17日—5月31日,幼儿园开展网上验证工作。网上验证未通过的幼儿,监护人携带相关有效证件到指定服务点进行信息修改和调整。 张庙街道指定点:通河新村幼儿园(通河一村164号,预约电话:36517810*8008) — 录取通知— 2023年7月15日前,我园将根据招生计划,以人户一致适龄幼儿优先为原则,按照统筹顺序先后依次录取,完成录取工作,分批发放录取通知书。 — 注意事项 — 1.报名中大班插班转园的幼儿不作为此次信息登记对象,家长可致电幼儿园,幼儿园将根据实际情况进行登记。 2.报名验证园不一定是录取园。我园将以人户一致适龄幼儿优先为原则,按照统筹顺序先后依次录取,不能被录取的幼儿,将由上级主管部门进行统筹。 3.本区域户籍的智力、听力、自闭症等有障碍的适龄幼儿只做信息登记,可以先与特殊教育办学点电话预约后进行现场验证报名。(呼玛二村幼儿园 ,地址:呼玛二村90号,电话:56758774)。 — 咨询电话 — 幼儿园咨询电话:56993685*8018、36510522(工作日8:00—16:00) 学区咨询统筹部门电话:56179779(工作日8:00—16:00) 宝山区通河二村幼儿园 2023.4.18

- 通河二村幼儿园 -
园所简介
- HELLO TONGER -
通河二村幼儿园创办于1991年,是上海市宝山区一所公办二级园,现为上海市宝山区首批高质量建设幼儿园。幼儿园以“阳光教育 灵动绽放”为办园理念,践行“实施阳光教育 培育灵动儿童”的育人目标。
幼儿园一园两部:
总园(托小班部)位于通河二村76号
分园(中大班部)位于通河四村52号
招生计划
- HELLO CHILDREN -
本次招收4个小班,每班25人,预计招生人数为100名幼儿。
招生对象:2024年招生对象为2020年9月1日至2021年8月31日出生的本区常住人口适龄幼儿。
收费标准
保育教育费175元/月;其他各类费用项目和标准按上级有关规定收取,以开学9月“幼儿园收费公示”为准。
招生方式
1.信息登记:2024年4月22日—4月29日,适龄幼儿监护人实名登录上海“一网通办”网站首页,网址:https://zwdt.sh.gov.cn,进入“2024年适龄幼儿入园”特色专栏;或实名登录“随申办”移动端首页“2024年适龄幼儿入园”,进入“上海市适龄幼儿入园信息登记系统”进行登记。
2.网上报名:2024年5月9日— 5月22日,已完成信息登记的适龄幼儿监护人登录上海“一网通办”网站首页,或登录“随申办”移动端首页“2024年适龄幼儿入园”专栏,选择“各区报名”版块,点击“宝山区”进行网上报名。
3.确因特殊情况无法上网完成登记信息的,监护人可携带相关证件材料于2024年5月11日-17日下午13:00-16:30、5月31日8:30-16:30,前往幼儿园(通河二村76号)进行补登记、补报名。相应的证件材料由工作人员进行现场审核。
报名材料
招生地段
通河二村居委:1-156号
通河四村一居委:1-51号
通河四村二居委:56-139号、长江西路2036弄汇秀1-2号楼
通河六村一居委:78-102号、108-159号、沁园小区328弄1-4号
通河六村二居委:167-248号
通河七村一居委:170-223号
通河七村二居委:
锦辉绿园:爱辉路28弄1-66号
昌鑫世纪园:通河路129弄1-33号
录取条件
按顺序分批录取幼儿,直至幼儿园招生计划数满额。
1.本市户籍,区域内人户一致的适龄幼儿。
2.本市户籍,父母一方或幼儿持有区域内房屋产权证明的适龄幼儿。
3.本区购房的外省市适龄幼儿,父母一方或幼儿持有区域内房屋产权证明。
4.本市户籍,人户分离的适龄幼儿。本市外区户籍幼儿确有困难,不能在户籍地入园的,凭招生区域内的《本市户籍人户分离人员居住登记凭证》,按居住地入园;本市户籍区域内廉租房、社区公共户的适龄幼儿参照执行。须持有相关证明,承租人须是幼儿父母一方。
5.本区租房的外省市适龄幼儿。父母一方或幼儿持有招生区域内公租房相关证明且持有120积分通知书;父母一方或幼儿持有招生区域有效期内的《上海市居住证》《房屋租赁备案通知书》,且有120积分通知书;父母一方持有招生区域有效期内的《上海市居住证》《房屋租赁备案通知书》及一年内(2023年7月1日至2024年6月30日)参加本市职工社会保险满6个月(不含补缴),或连续3年(从首次登记日起至2024年6月30日)在街镇社区事务受理服务中心办妥灵活就业登记证明;
6.香港、台湾、澳门适龄幼儿。幼儿须持有永久居民身份证、港澳居民往来内地通行证和《中华人民共和国港澳居民居住证》;台湾幼儿须持有台湾居民来往大陆通行证和《中华人民共和国台湾居民居住证》,统筹安排入园;
7.外籍适龄幼儿。幼儿须持有效签证的护照(须有中华人民共和国外国人居留许可页,且有有效往来签证)和本市《境外人员住宿登记表》,统筹安排入园。
录取通知
7月5日前,分批发放录取通知书。
咨询电话
幼儿园招生咨询电话(工作日8:30—16:00):
56993685*8018或13482279606(沈老师)
教育局招生咨询电话:
56179779*8004或66592019
编辑|沈骁懿
审核|园长室
以上内容来源于“上海市宝山区通河二村幼儿园”公众号
1.招生对象
2.招生计划
3.学校费用
4.对口地段
5.学校特色
声明:本文由上哪学团队(微信公众号ID: shangnaxue)原创整理制作,转载请注明来源和出处,否则追究法律责任。

意见反馈
返回顶部




