上海市松江区佘山第三幼儿园
上海市松江区佘山第二幼儿园
上海市松江区佘山第二幼儿园
佘山桃源路1201弄61号
学校概况
招生简章
佘山镇2020年学前教育阶段招生工作实施方案
发布时间:2020-04-15
各公民办托幼机构:
根据《上海市教委等四部门关于来沪人员随迁子女就读本市各级各类学校实施意见的通知》(沪府办规〔2018〕5号)、《上海市教育委员会关于做好2020年本市学前教育阶段适龄幼儿入园工作的通知》以及《2020年松江区学前教育阶段招生工作实施意见》的相关精神,现结合本镇实际就2020年佘山镇学前教育阶段招生工作制定如下实施方案:
一、指导思想
进一步强化政府职能,完善学前教育公共服务体系,优化学前教育资源布局,规范各托幼机构办学行为,依法实施学前教育阶段招生工作。
二、工作原则
(一)坚持信息公开和公平操作的原则
佘山镇各托幼机构应主动向社会公开本镇“学前教育阶段招生工作实施方案”、招生简章、相关通知等有关信息,并按要求做好招生宣传、咨询与服务等工作。
(二)坚持公益性和普惠性的原则
基于佘山镇学前教育资源实际,各托幼机构须严格遵照工作程序率先满足3-4周岁符合条件幼儿接受学前教育的需求;切实按照学额及相关规定落实好4-6周岁符合条件幼儿的补充入园(或转园)等工作。
(三)坚持统一部署和分级管理的原则
在区教育局的统一部署下,佘山镇学前教育阶段招生工作由区教育局和佘山镇教委分别实施管理。
(四)坚持相对就近和统筹安排的原则
在网上信息登记、报名验证等基础上,区教育局和佘山镇教委根据生源信息与资源实际,统筹确定佘山镇公办园的小班学区范围。
(五)坚持规范管理和严控班学额的原则
佘山镇各托幼机构须严肃纪律、优化服务、严控学额,确保招生工作规范、有序、高效进行。区教育局根据区域内资源与生源实际、办园条件与设置规模等核定公民办托幼机构的班、学额数,并依托教育督导或专项检查等途径,对各托幼机构招生工作予以全程性监管。
三、招生对象
(一)公办园
2016年9月1日——2017年8月31日出生,身体健康、智力正常、可独立参加集体活动并符合《2020年松江区佘山镇公办园新生入园信息分类及安置说明表》(附件1)中类别之一的适龄幼儿。
(二)民办园
2016年9月1日——2017年8月31日出生,身体健康、智力正常、可独立参加集体活动且其法定监护人在松“合法稳定就业、合法稳定居住”的适龄幼儿。
四、招生方法
(一)公办园
1.工作流程
研定政策——公示宣传——市级平台登记信息——区级平台报名(信息完善)——现场信息验证——学区公告——录取通知
2.日程安排及相关说明
2020年佘山镇公办园招生工作日程安排表 | ||
时间 | 主要内容 | 相关说明 |
4月24日-- 4月30日 | 市级平台 登记信息 | 家长需在“上海市适龄幼儿入园信息登记系统”(网址:https://shrydj.edu.sh.cn,也可以通过“一网通办”进入)进行统一的入园信息登记。 |
5月8日 -- 5月22日 | 区级平台报名(完善信息) | 区级平台报名事宜可于5月8日起在松江区教育考试中心网站(www.zsb.sjedu.cn)“幼招信息”栏目中查阅《2020年松江区公办园小班区级平台报名操作细则》。 |
5月23日-- 5月24日 |
现场信息验证 | 1. 符合入公办园条件的适龄幼儿家长,须到房产证件地址所属区域内的“信息验证点”现场办理信息确认与材料验证等手续。 2. 入园安排以现场验证的信息为准,家长须按时验证并确保相关信息的真实性、有效性与唯一性。凡未按时办理现场验证或提供虚假信息与证件的,均不予安排入园。 3. “信息验证点”仅为适龄幼儿信息确认与材料验证受理地点,非入园结果;入园结果须以“入园通知书”为准。 |
6月12日 | 小班学区 范围公告 | 安置方法:依据《2020年松江区佘山镇公办园新生入园信息分类及安置说明表 》(附件1)进行入园安排。 公告网址:上海市松江区教育考试中心网站(www.zsb.sjedu.cn)及佘山镇各公办园网站。 |
6月20日 | 录取通知 | 家长到办理现场验证的“信息验证点”领取“入园通知书”。 |
备注:
1、现场验证地址等事宜:详见《2020年佘山镇公办园小班新生信息验证点一览表》(附件2)。
2、信息验证时间:5月23、24日 上午8:30—11:30;下午12:30—16:30
【因疫情影响,现场信息验证将通过网上预约方式错峰进行,具体详见《2020年松江区公办园小班区级平台报名操作细则》】。
3.现场信息验证时所需材料(均须提供原件及复印件)
(1)《上海市适龄幼儿入园信息登记表》(市级平台已完成入园信息登记的可直接打印;未网上登记的可于现场信息验证时补信息登记)。
(2)《2020年松江区小班新生入公办园报名验证表》(区级报名平台已完成报名的可直接打印;未网上报名的可于现场信息验证时补报名登记)。
(3)按照《2020年松江区佘山镇公办园新生入园信息分类及安置说明表》(附件1)提供相应的证件。
备注:居住类房产证件、房屋租赁登记备案、户籍迁移、《上海市居住证》签发及其他各类有效证件的截止时间:2020年4月30日。
(二)民办园
1.工作流程
研定简章—公示宣传—按时备案—市级平台登记信息—现场报名验证—录取通知
2.日程安排及相关说明
2020年佘山镇民办园招生工作日程安排表 | ||
时间 | 主要内容 | 相关说明 |
4月24日 -- 4月30日 | 市级平台 登记信息 | 家长需在“上海市适龄幼儿入园信息登记系统(网址:https://shrydj.edu.sh.cn,也可以通过“一网通办”进入)进行统一的入园信息登记。 |
5月8日起 | 现场报名 验证 | 1.家长携带《2020年上海市适龄幼儿入园信息登记表》(市级平台自行打印)及所需材料到相关民办园办理现场报名验证等手续。 2.报名验证时间与公办园同步启动。具体事宜由各民办园根据实际情况自主确定并通过招生简章予以公示。 3.相关民办园地址、招收年龄、电话、园舍房屋租赁合同到期不满三年等信息详见《松江区民办托幼机构招生信息一览表》。 |
8月15日前 | 录取通知 | 1.安置说明:各民办园应在优先满足本区户籍、本市非本区户籍新生入园的基础上,按法定监护人在松“合法稳定就业、合法稳定居住”等情况(须以《上海市居住证》等有效证件或证明为准)依次接纳非本市户籍适龄幼儿入园,额满为止。 2. 8月15日前,各民办幼儿园根据报名情况完成幼儿录取工作,发放入园通知书。 |
3.现场报名验证所需材料(均须提供原件及复印件)
(1)本市户籍:《2020年上海市适龄幼儿入园信息登记表》、户口簿、儿童预防接种证、相关居住证明等。
(2)外省市户籍:《2020年上海市适龄幼儿入园信息登记表》、户口簿、儿童预防接种证、幼儿持有的《上海市居住证》或《居住登记凭证》(证件上居住地址属松江区)、父母一方持有的《上海市居住证》或《居住登记凭证》(证件上居住地址属松江区)、相关居住证明等。
(3)港澳台户籍及外籍:《2020年上海市适龄幼儿入园信息登记表》、父母一方及幼儿持有的港澳居民来往内地通行证或港澳居民居住证或台湾居民来往大陆通行证或台湾居民居住证或护照、儿童预防接种证、相关在松居住证明等。
五、其他公告
(一)2020年中大班幼儿补充入园(或转园)工作
《2020年佘山镇中大班幼儿补充入园(或转园)须知》,详见松江区佘山镇中心幼儿园网站(www.ssyey.sjedu.cn) 及松江区佘山第二幼儿园网站(www.ssey.sjedu.cn)。
办理时间:5月24日上午8:30—11:30,下午12:30—16:30
办理地点:上海市松江区佘山第二幼儿园江秋部(佘山镇桃源路1201弄61号)
(二)学前招生注意事项
1.严禁不足龄及不符合条件的幼儿入园;除要求幼儿按卫生保健相关制度进行体格检查并取得合格外,不得对申请入园的适龄幼儿及其家长举行或变相举行与入园挂钩的考试或测试;幼儿入园编班时应按出生年月编入相应年龄段。
2.民办托幼机构的招生简章和广告须真实有效、准确清晰、规范合法,并于招生报名启动前主动面向社会公示;同时,招生计划、招生简章和广告等基本信息应按区教育局要求进行备案,主动接受社会各界及上级有关部门的督查。
3.开设托班的公民办托幼机构可参照小班适龄幼儿入园拟定相应的入园方案。各早教机构须按上海市有关规定自主拟定招生方案,有关信息均须于招生启动前面向社会公示。
4.本镇学前教育阶段招生咨询电话:57783882 57796019;咨询日期:4月15日—6月30日(节假日除外);咨询时间:上午8:30—10:30,下午13:30—15:30。
5.基于本镇资源与生源实际,佘山镇学前教育阶段招生工作实施统一时间段内统一管理,非招生时间段一概不受理。
6.本“方案”未尽事宜按上级有关规定执行,最终解释权在松江区佘山镇教委。
附件:1.2020年松江区佘山镇公办园新生入园信息分类及安置说明表
2.2020年佘山镇公办园小班新生信息验证点一览表
松江区佘山镇教委
2020年4月15日
附件1:
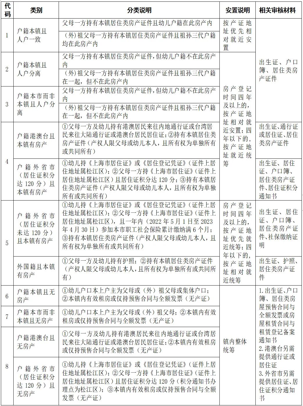
2020年松江区佘山镇公办园新生入园信息分类及安置说明表
代码 | 类别 | 分类说明 | 安置说明 | 相关审核材料 |
1 | 户籍本镇且 人户一致 | 父母一方持有本镇居住类房产证件且幼儿户籍在此房产内 | 按产证地址优先相对就近安置 | 户口薄、居住类房产证件、预防接种证 |
(外)祖父母一方持有本镇居住类房产证件且祖孙三代户籍均在此房产内 | ||||
2 | 户籍本镇且 人户分离 | 父母一方持有本镇居住类房产证件,但幼儿户籍不在此房产内 | 房产登记时间四年及以上的,按产证地址相对就近安置;四年以下的,按产证地址就近统筹 | |
(外)祖父母一方持有本镇居住类房产证件且祖孙三代户籍在一起,但不在此房产内 | ||||
3 | 户籍本市而非本镇且人户分离 | 父母一方持有本镇居住类房产证件,但幼儿户籍不在此房产内 | ||
(外)祖父母一方持有本镇居住类房产证件且祖孙三代户籍在一起,但不在此房产内 | ||||
4 | 户籍港澳台且本镇有房产 | ①父母一方及幼儿持有港澳居民来往内地通行证或台湾居民来往大陆通行证或港澳台居民居住证;②持有本镇居住类房产证件(产权人是父母或幼儿本人,且所有权为单独所有或共同所有) | 通行证或居住证、居住类房产证件、预防接种证 | |
户籍外省市(居住证积分达120分)且本镇有房产 | ①幼儿持《上海市居住证》或《居住登记凭证》(证件上居住地址属松江区);②父母一方持《上海市居住证》(证件上居住地址属松江区)且居住证积分达120分;③持有本镇居住类房产证件(产权人是父母或幼儿本人,且所有权为单独所有或共同所有) | 居住证、户口薄、居住类房产证件、预防接种证、居住证积分通知书 | ||
5 | 户籍外省市(居住证积分未达120分)且本镇有房产 | ①幼儿持《上海市居住证》或《居住登记凭证》(证件上居住地址属松江区);②父母一方持《上海市居住证》(证件上居住地址属松江区),且一年内(至2019年5月1日至2020年4月30日)参加本市职工社会保险满6个月(不含补缴,因疫情防控需要允许补缴的除外);③持有本镇居住类房产证件(产权人是父母或幼儿本人,且所有权为单独所有或共同所有) | 房产登记时间四年及以上的,按产证地址优先就近统筹;四年以下的,按产证地址相对就近统筹 | 居住证、户口薄、居住类房产证件、预防接种证、社保缴纳证明 |
外国籍且本镇有房产 | ①父母一方及幼儿持有护照;②持有本镇居住类房产证件(产权人是父母或幼儿本人,且所有权为单独所有或共同所有) | 护照、居住类房产证件、预防接种证 | ||
6 | 户籍本镇且无房产 | ①幼儿户口本上户主为父母或(外)祖父母或集体户口; ②本镇内有效租房或仅持预售合同与全额发票(无产证) | 镇内整体 统筹 | 1.户口薄、预防接种证、居住类房屋预售合同与全额发票或房屋租赁合同与登记备案通知书 2.港澳台另需提供通行证或居住证 3.外省市另需提供居住证、居住证积分通知书 |
7 | 户籍本市而非本镇且无房产 | ①幼儿户口本上户主为父母或(外)祖父母;②本镇内有效租房或仅持预售合同与全额发票(无产证) | ||
8 | 户籍港澳台且无房产 | ①父母一方及幼儿持有港澳居民来往内地通行证或台湾居民来往大陆通行证或港澳台居民居住证;②本镇内有效租房或仅持预售合同与全额发票(无产证) | ||
户籍外省市(居住证积分达120分)且无房产 | ①幼儿持《上海市居住证》或《居住登记凭证》(证件上居住地址属松江区);②父母一方持《上海市居住证》(证件上居住地址属松江区)且居住证积分达120分(积分通知书办理点为松江区);③本镇内有效租房或仅持预售合同与全额发票(无产证) |
有关说明
1.上述代码为6、7、8的无房产类别,在本镇租房的须提供《上海市居住房屋租赁合同登记备案通知书》,根据本镇公办资源和生源等实际情况在本镇范围内统筹安置。
2.安排入园所要求提供的居住类房产证件、户籍迁移、房屋租赁登记备案、《上海市居住证》签发及其他各类有效证件的截止日期为2020年4月30日。
3.智力、听力等有障碍且需接受特殊教育的适龄幼儿,可到松江区辅读学校咨询或登记。(地址:松江区小昆山镇大港浦港路108号)
附件2:
2020年佘山镇公办园小班新生信息验证点一览表
信息验证点 | 范围 | 招生咨询电话 |
松江区佘山镇中心幼儿园 (佘山部) 地址:佘山镇佘苑路175号 | 翠谷小区、佘山新苑、兰笋小区、东霞小区、西霞小区、佘山御庭、哺坊小区、翠鑫苑、翠庭小区、佘山一品、陈坊新苑、逸峰小区、天山新村、云山一村、云山二村、云峰小区、高尔夫郡、月湖山庄、东紫园、世茂庄园、蔓荼园、紫园、紫都金园、佘山三号、陈坊村、陆其浜村、卫家埭村、新镇村、横山村、刘家山村、新宅村 | 57783882 |
上海市松江区佘山第二幼儿园 (江秋部) 地址:佘山镇桃源路1201弄61号 | 佘山家园、世贸佘山里、绿地海珀、江秋新苑、秋潭苑、康桂苑、紫鹃苑、嘉枫苑、荷盛苑、瑞兰苑、竹青苑、银杏苑、梧桐苑、榆叶苑、茗雅苑、富雅苑、秀雅苑、茸达苑、茸腾苑、茸绣苑、莘泽苑、惠泽苑、咏泽苑、松和苑、观澜庭、悦山庭、云庭、恒大首府、士弘苑、士辰苑、士清苑、结香苑、木荷苑、铃兰苑、凤尾苑、丽雅苑、北干山村 | 57796019
|
声明:本文由上哪学团队(微信公众号ID: shangnaxue)原创整理制作,转载请注明来源和出处,否则追究法律责任。


















