上海松江区乐盈幼儿园
上海松江区乐盈幼儿园
叶榭镇思源路3号
学校概况
上海松江区乐盈幼儿园创办于2014年,以招收农民工同住子女为主的学前教育,开办资金40万元,位于上海市松江区叶榭镇思源路3号。办园硬件设施齐全,教师资源优良

招生简章
1、招生地段
全市招生(自主),
2、松江区招生政策
各类证件办理截止时间:2020.4.30
示范园招生: 地段对口招生
关键时间:
录取办法:
3、联系电话
18001920678一、招生对象:2017 年 9 月 1 日——2018 年 8 月 31 日出生,身体健康、智力正常、可独立参加集体活动且其法定监护人在松“合法稳定就业、合法稳定居住”的适龄幼儿。
招生方式:
二、招生地段:全市招生
三、
1. 工作流程
研定简章——公示宣传——按时备案——市级平台登记信 息——区级平台报名(完善信息)——现场信息验证——录取通 知
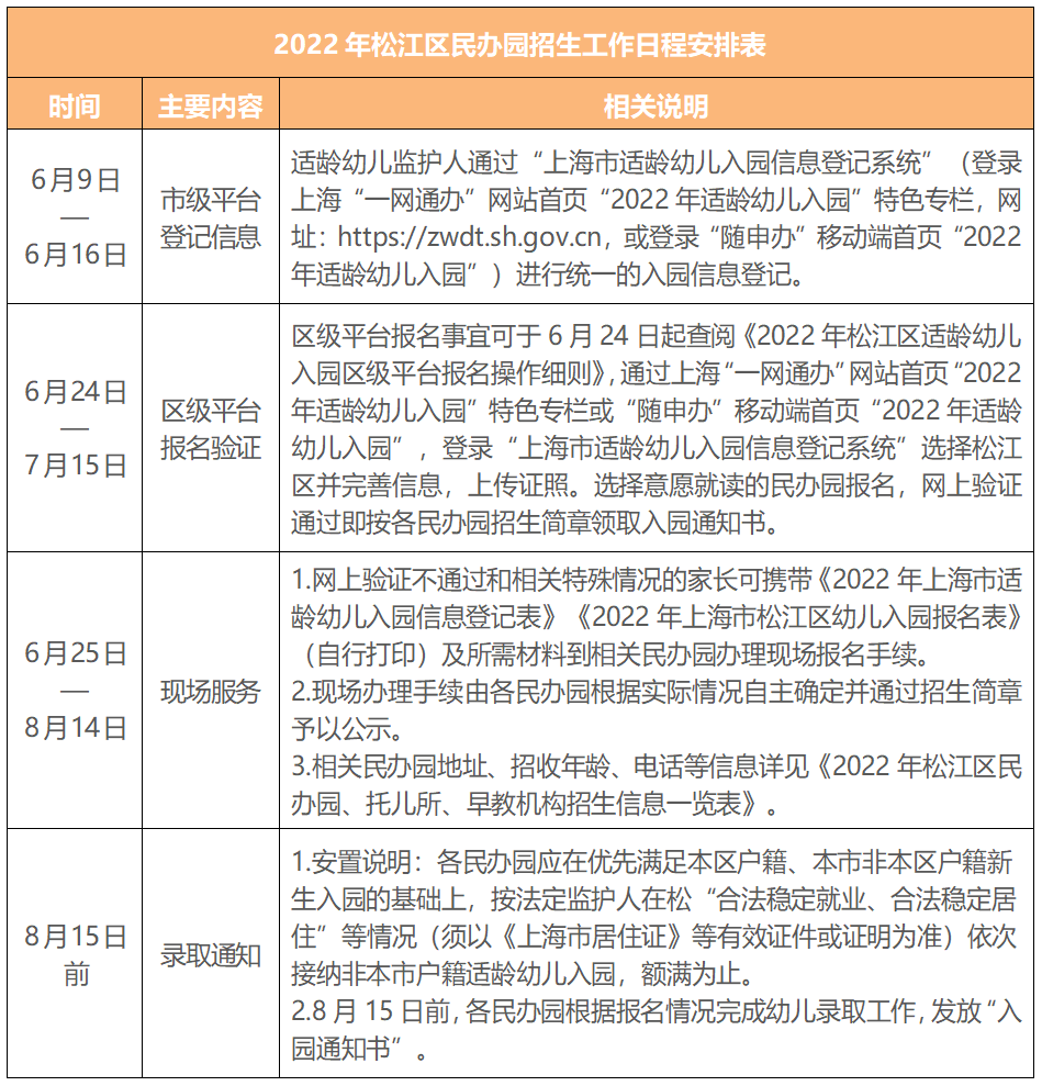
2. 日程安排及相关说明
2021 年松江区民办园招生工作日程安排表 | ||
时间 | 主要内容 | 相关说明 |
4 月23 日 |
市级平台登记信息 | 家长须在“上海市适龄幼儿入园信息登记系统”(网址: |
5 月8 日 |
区级平台报名(完善信息) | 区级平台报名事宜可于 5 月 8 日起查阅《2021 年松江区适龄幼儿入园区级平台报名操作细则》,并可登录松江区入园报名系统 |
5 月8 日起 |
现场信息验证 |
托幼机构招生信息一览表》(附件 4)。 |
8月15日前 |
录取通知 | 1.安置说明:各民办园应在优先满足本区户籍、本市非本区户籍新生入园的基础上,按法定监护人在松“合法稳定就业、合法稳定居住”等情况(须以《上海市居住证》等有效证件或证明为准)依次接纳非本市户籍适龄幼儿入园,额满为止。 |
1. 现场报名验证所需材料(均须提供原件及复印件)
(1) 本市户籍:《2021 年上海市适龄幼儿入园信息登记表》
《2021 年松江区幼儿园入园报名登记表》、户口簿、儿童预防接种证、相关居住证明等。
(2) 外省市户籍:《2021 年上海市适龄幼儿入园信息登记表》《2021年松江区幼儿园入园报名登记表》、户口簿、儿童预防接种证、幼儿持有的《上海市居住证》或《居住登记凭证》(证
件上居住地址属松江区)、父母一方持有的《上海市居住证》或
《居住登记凭证》(证件上居住地址属松江区)、相关居住证明 等。
(3) 港澳台户籍及外籍:《2021 年上海市适龄幼儿入园信息登记表》《2021年松江区幼儿园入园报名登记表》、父母一方及幼儿持有的港澳居民来往内地通行证或港澳居民居住证或台 湾居民来往大陆通行证或台湾居民居住证或护照、儿童预防接种证、相关居住证明等。
五、其他公告
(一)2021 年中大班幼儿补充入园(或转园)工作
《2021 年松江区中大班幼儿补充入园(或转园)须知》,详见上海市松江区教育考试中心网站(www.zsb.sjedu.cn) 。
(二)2021 学年新增公办办园点情况及说明
2021 学年本区新增公办办园点 9 个,分别为:中山第三幼儿园(中山街道)、嘉通幼儿园(广富林街道)、花园幼儿园(永丰街道)、泖亭幼儿园(车墩镇)、石桥幼儿园(泗泾镇)、明华 幼儿园(新桥镇)、崇德幼儿园(小♘山镇)、凉山幼儿园(佘山镇)、九谊幼儿园新园区(九里亭街道)。
(三)学前招生注意事项
1. 严禁不足龄及不符合条件的幼儿入园;除要求幼儿按卫 生保健相关制度进行体格检查并取得合格外,不得对申请入园的适龄幼儿及其家长举行或变相举行与入园挂钩的考试或测试;幼 儿入园编班时应按出生年月编入相应年龄段。
2.民办托幼机构的招生简章和广告须真实有效、准确清晰、规范合法,并于招生报名启动前主动面向社会公示;同时,招生计划、招生简章和广告等基本信息应按区教育局要求进行备案,主动接受社会各界及上级有关部门的督查。
3. 开设托班的公民办托幼机构可参照小班适龄幼儿入园拟 定相应的方案,各早教机构须按上海市有关规定自主拟定招生方 案。
4.本区学前教育阶段招生咨询电话:57882750、57882751; 咨询日期:4 月 6 日——6 月 30 日(节假日除外);咨询时间:上午9:00——11:30,下午 12:30——15:30;咨询地址:中山二路590 号。
5. 基于本区资源与生源实际,松江区学前教育阶段招生工 作实施统一时间段内统一管理,非招生时间段不予受理。
6. 本“意见”未尽事宜按上级有关规定执行,最终解释权 在松江区教育局。
三、招生对象
(二)民办园
2018年9月1日——2019年8月31日出生,身体健康、智力正常、可独立参加集体活动且其法定监护人在松“合法稳定就业、合法稳定居住”的适龄幼儿。
研定简章——招生备案——公示宣传——登记信息——报名验证——录取通知
日程安排及相关说明
*点击图片可查看大图
现场报名验证所需材料(均须提供原件及复印件)
(1)本市户籍:《2022年上海市适龄幼儿入园信息登记表》《2022年上海市松江区幼儿入园报名表》、出生证、户口簿、相关居住证明等。
(2)外省市户籍:《2022年上海市适龄幼儿入园信息登记表》《2022年上海市松江区幼儿入园报名表》、父母一方及幼儿持有的《上海市居住证》或《居住登记凭证》(证件上居住地址属松江区)、出生证、户口簿、相关居住证明等。
(3)港澳台户籍及外籍:《2022年上海市适龄幼儿入园信息登记表》《2022年上海市松江区幼儿入园报名表》、父母一方及幼儿持有的港澳居民来往内地通行证或港澳居民居住证或台湾居民来往大陆通行证或台湾居民居住证或护照、出生证、相关居住证明等。

根据《上海市教委等四部门关于来沪人员随迁子女就读本市各级各类学校实施意见的通知》(沪府办规〔2018〕5号)《上海市教育委员会关于做好2023年本市学前教育阶段适龄幼儿入园工作的通知》(沪教委托幼〔2023〕2号)《上海市松江区教育局关于2023年松江区学前教育阶段招生工作的实施意见》相关精神,现结合本镇实际,就2023年区域学前教育阶段招生工作制定如下实施方案:

一、
指导思想
进一步强化政府职能,完善学前教育公共服务体系,优化学前教育资源布局,规范各托幼机构办学行为,依法实施学前教育阶段招生工作。
二、
工作原则
(一)坚持信息公开和公平操作的原则
各托幼机构应主动向社会公开本镇“学前教育阶段招生工作实施方案”、招生简章、相关通知等有关信息,并按要求做好招生宣传、咨询与服务等工作。
(二)坚持公益性和普惠性的原则
基于本镇学前教育资源实际,各托幼机构须严格遵照招生工作程序,优先满足符合条件的小班适龄幼儿接受学前教育及看护的需求;切实按照学额及相关规定落实好符合条件的中大班适龄幼儿的补充入园(或转园)等工作。
(三)坚持统一部署和分级管理的原则
在区教育局的统一部署下,本镇学前教育阶段招生工作由区教育局和本镇有关部门分别实施管理。
(四)坚持相对就近和统筹安排的原则
在网上信息登记、报名验证等基础上,区教育局和本镇有关部门根据生源信息与资源实际,统筹确定本镇公办园的小班学区范围。
(五)坚持规范管理和严控班学额的原则
各托幼机构须严肃纪律、优化服务、严控学额,确保招生工作规范、有序、高效进行。区教育局根据区域内资源与生源实际、办园条件与设置规模等核定公民办托幼机构的班、学额数,并依托教育督导或专项检查等途径,对各托幼机构招生工作予以全程性监管。
三、
招生对象
(一)公办园
2019年9月1日—2020年8月31日出生,身体健康、智力正常、可独立参加集体活动并符合《2023年松江区叶榭镇公办园招生小班新生信息分类及安置说明表》(附件1)中类别之一的适龄幼儿。
(二)民办园
2019年9月1日—2020年8月31日出生,身体健康、智力正常、可独立参加集体活动且其法定监护人在松“合法稳定就业、合法稳定居住”的适龄幼儿。
四、
招生方法
(一)公办园
1.工作流程
研定政策——公示宣传——登记信息——报名验证——学区公告——录取通知
2.日程安排及相关说明
招生工作日程安排表 | ||
时间 | 主要内容 | 相关说明 |
4月20日 - 4月27日 | 市级平台 登记信息 | 适龄幼儿监护人通过“上海市适龄幼儿入园信息登记系统”(登录上海“一网通办”网站首页“2023年适龄幼儿入园”特色专栏,网址:https://zwdt.sh.gov.cn,或登录“随申办”移动端首页“2023年适龄幼儿入园”)进行统一的入园信息登记。 |
5月8日 - 5月21日 | 区级平台 报名验证 | 区级平台报名事宜可于5月8日起查阅《2023年松江区适龄幼儿入园区级平台报名操作细则》,通过上海“一网通办”网站首页“2023年适龄幼儿入园”特色专栏或“随申办”移动端首页“2023年适龄幼儿入园”,登录“上海市适龄幼儿入园信息登记系统”选择松江区并完善信息,上传证照。上传信息符合要求并通过网上验证的6月24日直接领取入园通知书。 |
5月20日 - 5月21日 | 现场服务 | 1.符合入公办园条件的适龄幼儿家长,没有网上报名或网上验证不通过的可到房产证件地址所属区域内的“现场服务点”办理报名验证。“现场服务点”相关安排详见《2023年松江区叶榭镇公办园招生小班新生现场服务点一览表》(附件2)。 2.入园安排以网上验证通过或现场服务确认的信息为准,家长须按时验证并确保相关信息的真实性、有效性与唯一性。凡未按时办理报名验证或提供虚假信息与证件的,均不予安排入园。 3.网上验证和现场服务仅为工作受理点,非入园结果,入园结果以“入园通知书”为准。 |
6月21日 | 小班学区 范围公告 | 安置方法:依据《2023年松江区叶榭镇公办园招生小班新生信息分类及安置说明表》(附件1)进行入园安排。 公告网址:上海市松江区教育考试中心网站(www.zsb.sjedu.cn)及松江区叶榭镇中心幼儿园网站(www.yxyey.sjedu.cn) 。 |
6月24日 | 录取通知 | 家长到松江区叶榭镇中心幼儿园叶榭部:求仁路335弄85号“现场服务点”领取“入园通知书”。 |
3.现场服务信息验证时所需材料(均须提供原件及复印件)
(1)《2023年上海市适龄幼儿入园信息登记表》(市级平台已完成入园信息登记的可直接打印,未登记的可于现场服务点验证时补登记信息)。
(2)《2023年上海市松江区幼儿入园报名表》(区级平台已完成报名的可直接打印,未报名的可于现场服务点验证时补报名)。
(3)按照《2023年松江区叶榭镇公办园招生小班新生信息分类及安置说明表》(附件1)提供相应的证件。
备注:居住类房产证件、房屋租赁登记备案、户籍迁移、《上海市居住证》签发及其他各类有效证件的截止日期为2023年4月30日,“随申办市民云”或“上海一网通办”网站中的电子证照与纸质证件同等效力使用。
(二)民办园
1.工作流程
研定简章——招生备案——公示宣传——登记信息——报名验证——录取通知
2.日程安排及相关说明
2022年松江区叶榭镇民办园 招生工作日程安排表 | ||
时间 | 主要内容 | 相关说明 |
4月20日 - 4月27日 | 市级平台 登记信息 | 适龄幼儿监护人通过“上海市适龄幼儿入园信息登记系统”(登录上海“一网通办”网站首页“2023年适龄幼儿入园”特色专栏,网址:https://zwdt.sh.gov.cn,或登录“随申办”移动端首页“2023年适龄幼儿入园”)进行统一的入园信息登记。 |
5月8日 - 5月21日 | 区级平台 报名验证 | 区级平台报名事宜可于6月24日起查阅《2022年松江区适龄幼儿入园区级平台报名操作细则》,通过“上海一网通办”网站首页“2022年适龄幼儿入园”特色专栏或“随申办”移动端首页“2022年适龄幼儿入园”,登录“上海市适龄幼儿入园信息登记系统”选择松江区并完善信息,上传证照。选择意愿就读的民办园报名,网上验证通过即按各民办园招生简章领取入园通知书。 |
5月9日 - 7月14日 | 现场服务 | 1.网上验证不通过和相关特殊情况的家长可携带《2023年上海市适龄幼儿入园信息登记表》《2023年上海市松江区幼儿入园报名表》(自行打印)及所需材料到相关民办园办理现场报名手续。 2.现场办理手续由各民办园根据实际情况自主确定并通过招生简章予以公示。 3.相关民办园地址、招收年龄、电话等信息详见《2023年松江区叶榭镇民办园招生信息一览表》(附件4)。 |
7月15日前 | 录取通知 | 1.安置说明:各民办园应在优先满足本区户籍、本市非本区户籍新生入园的基础上,按法定监护人在松“合法稳定就业、合法稳定居住”等情况(须以《上海市居住证》等有效证件或证明为准)依次接纳非本市户籍适龄幼儿入园,额满为止。 2.7月15日前,各民办园根据报名情况完成幼儿录取工作,发放“入园通知书”。 |
3.现场服务所需材料(均须提供原件及复印件)
(1)本市户籍:《2023年上海市适龄幼儿入园信息登记表》《2023年上海市松江区幼儿入园报名表》、出生证、户口簿、相关居住证明等。
(2)外省市户籍:《2023年上海市适龄幼儿入园信息登记表》《2023年上海市松江区幼儿入园报名表》、父母一方及幼儿持有的《上海市居住证》或《居住登记凭证》(证件上居住地址属松江区)、出生证、户口簿、相关居住证明等。
(3)港澳台户籍及外籍:《2023年上海市适龄幼儿入园信息登记表》《2023年上海市松江区幼儿入园报名表》、父母一方及幼儿持有的港澳居民来往内地通行证或港澳居民居住证或台湾居民来往大陆通行证或台湾居民居住证或护照、出生证、相关居住证明等。
五、
其他公告
(一)2023年幼儿园托班招生工作
1.公办园
(1)招生对象
2020年9月1日——2021年8月31日出生,身体健康、智力正常、可独立参加集体活动的适龄幼儿。
(2)安置方法
在人户一致入托优先的前提下,以监护人所持房产地址为准,依照幼儿户籍等情况,按序安排入托,额满即止。
(3)时间节点
2023年8月2日——8月20日进行区域内托班入托登记、现场信息验证、发放入托通知书。
(4)有关说明
具体入托登记时间与安排等,以松江区叶榭镇中心幼儿园在本园网站、公众号上公布的“幼儿园入托招生简章”为准。
2.民办园
民办园招生详见各园招生简章,2023年开设托班的详见《2023年松江区叶榭镇民办园招生信息一览表》(附件4)中“招生年龄”含3岁以下的相关园所。
(二)2023年中大班幼儿补充入园(或转园)工作
《2023年松江区叶榭镇中大班幼儿补充入园(或转园)须知》,详见上海市松江区叶榭镇中心幼儿园网(www.yxyey.sjedu.cn) 。
(三)学前招生注意事项
1.严禁不足龄及不符合条件的幼儿入园;除要求幼儿按卫生保健相关制度进行体格检查并取得合格外,不得对申请入园的适龄幼儿及其家长举行或变相举行与入园挂钩的考试或测试;幼儿入园编班时应按出生年月编入相应年龄段。
2.民办托幼机构的招生简章和广告须真实有效、准确清晰、规范合法,并于招生报名启动前主动面向社会公示;同时,招生计划、招生简章和广告等基本信息应按区教育局要求进行备案,主动接受社会各界及上级有关部门的督查。
3.松江区叶榭镇中心幼儿园招生咨询电话:叶榭部57800238、张泽部57887685;招生负责人:盛老师。咨询日期:4月14日——6月30日(节假日除外);咨询时间:9:00——11:30,13:30——16:30。
4.基于区域资源与生源实际,本镇学前教育阶段招生工作实施统一时间段内统一管理,非招生时间段不予受理。
5.本“实施方案”未尽事宜按上级有关规定执行,最终解释权在松江区叶榭镇人民政府。
上海市松江区叶榭镇人民政府
2023年4月14日
1.招生对象
2.招生计划
3.学校费用
4.对口地段
5.学校特色
1.招生对象
2.招生计划
3.学校费用
4.对口地段
5.学校特色
声明:本文由上哪学团队(微信公众号ID: shangnaxue)原创整理制作,转载请注明来源和出处,否则追究法律责任。

意见反馈
返回顶部




