上海市浦东新区潼江幼儿园(港城部)
上海市浦东新区潼江幼儿园(潼江部)
上海市浦东新区潼江幼儿园(新村部)
大同路260弄5栋13号
学校概况
潼江幼儿园创建于1994年9月,2000年5月,潼江幼儿园成为上海市一级园,2006年潼江幼儿园成为浦东新区示范园。幼儿园一园三址,23个班级,近700名幼儿。

招生简章
一、招生范围
潼江幼儿园港城部
欧高路:133弄(潼港七村)
欧高路:138弄(潼港七村)
和龙路:556弄(潼港八村)
和龙路:616弄(潼港八村)
和龙路:666弄(潼港八村)
花山路:481弄(潼港八村)
花山路:609弄(怡心苑)
草高支路:168弄(港城新苑)
草高支路:170弄(港城新苑)
张杨北路:5848弄(兴高苑)
张杨北路:5911弄(潼港八村)
季景北路:1120弄(港城新苑)
(又称小园浜路88号)
潼江幼儿园潼江部
清溪路:258弄(清溪苑)
清溪路:260弄(潼港五村)
清溪路:299弄(潼港二村)
大同路:688弄(潼港新二村)
和龙路:370弄(潼港五村)
张扬北路:5415弄(通园公寓)
潼江幼儿园新村部
张扬北路:5428弄(潼港一村)
张扬北路:5606弄(潼港四村)
花山路:618弄(东兴苑)
花山路:796弄(花山锦地苑)
清溪路:6弄(高桥二村)
清溪路:80弄(潼港四村)
清溪路:105弄(潼港一村)
草高支路:766弄(和祥佳园)
草高支路:938弄(名扬佳园)
屯粮巷村
大同路:128弄(高桥一村),现改为大同路260弄
二、招生计划
2020年,本园( 3 部)计划招收小班 9 个班
三、招生对象
2016年9月1日至2017年8月31日期间出生,年满3周岁的适龄幼儿。
1、本区户籍,户籍与房产一致的适龄幼儿:
按幼儿本区常住户籍地址对口入园。须持有2020年4月30日前办理的招生区域内户籍和相对应的住宅类房产证。户主须是父母、祖父母或外祖父母之一,并全部或共同共有产权。幼儿本人为户主的,房产证产权人须为幼儿本人或其父母,并全部或共同共有产权。一个门牌号一居住户,原则上三年内只安排一次同校对口入园,符合政策的二孩除外。当入园适龄幼儿人数超出幼儿园招生计划数,按照幼儿户籍迁入时间先后排序入园,超额部分作统筹安排。
2、本市户籍,人户分离的适龄幼儿:
按房产证地址就近入园。须持有2020年4月30日前办理的户籍和招生区域内住宅类房产证。房产证产权人须为幼儿父母或其本人,并全部或共同共有产权。待区域内户籍与房产一致的幼儿安排后,视幼儿园招生情况,按房产证地址就近安排入园。一个门牌号一居住户,原则上三年内只安排一次同校就近入园,符合政策的二孩除外。
本市户籍廉租房或经济适用房(承租人或买受人须是幼儿父母)的适龄幼儿参照执行。
3、父母一方持有效期内《上海市居住证》(居住证上的居住地址在本区)且积分达标准分值的适龄幼儿:
持有2020年4月30日前办理的招生区域内住宅类房产证的(产权人须为幼儿父母或其本人,并全部或共同共有产权),参照本市户籍、人户分离的幼儿,按房产证地址就近安排入园。无房产证的,凭本区合法居住证明,根据实际居住地址,统筹安排入园。
4、动迁户适龄幼儿:
因动迁原因,户籍尚未迁移至安置地的或居住的安置房产尚未办理产证的,如动迁安置地配套幼儿园已具备招生条件,可凭动迁协议书安置地址就近安排入园。租赁房屋居住的,凭本区合法居住证明,根据实际居住地址,统筹安排入园。
5、本市外区户籍,在居住地无相应房产证的适龄幼儿:凭本区合法居住证明,根据实际居住地址,统筹安排入园。
6、其余符合条件的来沪人员随迁子女:
幼儿本人须持有效期内《上海市居住证》或《居住登记凭证》,父母一方须持有效期内《上海市居住证》,且一年内参加本市职工社会保险满6个月(2019年7月1日至2020年6月30日,不含补缴,因疫情防控需要允许补缴的除外)或连续3年(从首次登记日起至2020年6月30日)在本区街镇社区事务中心办妥灵活就业登记。来沪人员适龄随迁子女,申请在本区就读的,其所持的居住证上的居住地址,应与其父母保持一致,且居住地址在本区。持有2020年4月30日前办理的招生区域内住宅类房产证的(房屋产权人须是幼儿父母或其本人,并全部或共同共有产权),按房产证地址,统筹安排入园。无房产证的,凭本区合法居住证明,根据各公民办幼儿园第一批报名验证情况,统筹安排至尚有余额的公办幼儿园或民办三级幼儿园。
7、香港、澳门、台湾适龄幼儿:
香港、澳门幼儿须持本人香港或澳门永久居民身份证、港澳居民来往内地通行证和《本市境外人员住宿登记表》或《中华人民共和国港澳居民居住证》;台湾幼儿须持本人台湾居民来往大陆通行证和《本市境外人员住宿登记表》或《中华人民共和国台湾居民居住证》,根据实际居住地址,统筹安排入园。
8、外籍适龄幼儿:
外籍幼儿须持本人有效签证外国护照(须有中华人民共和国外国人居留许可页,且有有效往来签证)和《本市境外人员住宿登记表》,根据实际居住地址,统筹安排入园。
9、特殊幼儿:
有特殊教育需求的幼儿须持有本区户籍,可到爱心幼儿园或上南三村幼儿园、童心幼儿园、临港新城海音幼儿园、致立学校开设的学前特教班申请入园。
四、报名验证时间和办法
1、报名验证时间:
5月23日、24日、30日、31日
2、报名验证办法:
适龄幼儿家长按照预约验证时间,带好幼儿、预约登记表以及相关证件和证明材料的原件及复印件,到幼儿园进行现场验证或面谈。
3、报名验证地点:
浦东新区同港路25号(潼江幼儿园港城部)
五、其他事项
1、6月30日前,幼儿园将完成新生录取通知工作,发放录取通知书。
2、2020年,本园( 3 部)将按照“户籍地与居住地一致优先”的原则,优先安排户籍地与实际居住地(具备相应的房产证)一致的适龄幼儿就近入园。如本园对口招生区域内符合入园条件“户籍地与居住地一致”的入园适龄幼儿报名人数超过本园招生计划数,将按照适龄幼儿户籍迁入时间先后排序安排入园,超额部分作统筹安排。
本园招生咨询电话:50409003
联系人:韩香
温馨提示
浦东新区幼儿入园报名预约登记:
预约登记时间:2020年5月13-20日;
预约登记平台:https://xqzs.pdedu.sh.cn
来园验证一般所需证件和证明材料:
1、《上海市适龄幼儿入园信息登记表》以及《2020年浦东新区幼儿入园报名验证预约登记表》;
2、出生证明;
3、户籍证明;
4、住宅类房产证;
5、《上海市居住证》或《居住登记凭证》;
6、《上海市居住证》积分达标准分值证明;
7、动迁协议书;
8、房屋租赁证明;
9、香港或澳门永久居民身份证、港澳居民来往内地通行证和《本市境外人员住宿登记表》或《中华人民共和国港澳居民居住证》;
10、台湾居民来往大陆通行证和《本市境外人员住宿登记表》或《中华人民共和国台湾居民居住证》;
11、有效签证外国护照和《本市境外人员住宿登记表》。
上述证件和证明材料均须原件及复印件,请家长及时准备好。
来园验证防疫措施:
1、来园验证前,请家长在家中给幼儿测量体温,如果孩子体温超过37.3,当日无法按预约时间前来验证,可拨打幼儿园联系电话,重新预约验证时间。
2、来园验证时,请幼儿和家长均须佩戴口罩,家长出示健康码绿码、出示预约登记表,测量体温后进入校园。(建议每名幼儿一名家长陪同)
3、来园验证后,请幼儿和家长按幼儿园规定路线及时离开校园。
根据《上海市教育委员会关于做好2021年本市学前教育阶段适龄幼儿入园工作的通知》和《浦东新区教育局关于2021年本区学前教育阶段适龄幼儿入园工作的通知》的文件精神,为公开、公平、公正做好本园2021学年招生入园工作,现将有关事项告示如下:
招生范围
潼江幼儿园港城部
欧高路:133弄(潼港七村)
欧高路:138弄(潼港七村)
和龙路:556弄(潼港八村)
和龙路:616弄(潼港八村)
和龙路:666弄(潼港八村)
花山路:481弄(潼港八村)
花山路:609弄(怡心苑)
草高支路:168弄(港城新苑)
草高支路:170弄(港城新苑)
张杨北路:5848弄(兴高苑)
张杨北路:5911弄(潼港八村)
季景北路:1120弄(港城新苑)
(又称小园浜路88号)
潼江幼儿园潼江部
清溪路:258弄(清溪苑)
清溪路:260弄(潼港五村)
清溪路:299弄(潼港二村)
大同路:688弄(潼港新二村)
和龙路:370弄(潼港五村)
张扬北路:5415弄(通园公寓)
潼江幼儿园新村部
张扬北路:5428弄(潼港一村)
张扬北路:5606弄(潼港四村)
花山路:618弄(东兴苑)
花山路:796弄(花山锦地苑)
清溪路:6弄(高桥二村)
清溪路:80弄(潼港四村)
清溪路:105弄(潼港一村)
草高支路:766弄(和祥佳园)
草高支路:938弄(名扬佳园)
屯粮巷村
大同路:128弄(高桥一村),现改为大同路260弄
招生范围
2021学年,本园(3部)计划招收小班 9个班。
招生入园
2021年学前教育阶段适龄幼儿入园工作分为信息登记、网上预约、现场验证和录取通知四个阶段。4月15日-4月23日,有意愿的幼儿园可通过网站、微信公众号等方式开展线上园所开放日活动。
一
4月23日-4月30日,适龄幼儿监护人须在上海市适龄幼儿入园信息登记系统(网址:https://shrydj.edu.sh.cn,以下简称市登记系统,也可通过“一网通办”栏目进入)进行统一的入园信息登记,获取上海市适龄幼儿入园信息登记编号。登记编号作为幼儿进行区级入园报名验证的凭证。
1.登记对象
2021年信息登记的对象为2017年9月1日至2018年8月31日出生,年满3周岁的适龄幼儿。幼儿园托班、中大班插班转园以及外籍人员子女学校的幼儿不在本次入园信息登记对象范围内。
2.登记条件
幼儿和监护人根据本人情况须持有以下证件之一:
(1)本市户籍:居民身份证(号);
(2)非本市户籍:上海市居住证或上海市居住登记凭证,
港澳居民来往内地通行证或港澳居民居住证,台湾居民来往大陆通行证或台湾居民居住证;
(3)外籍:护照。
3.信息确认
适龄幼儿监护人对本市实有人口信息库提供的与监护人和幼儿相关的姓名、证件号码、居住等信息进行录入或确认。
(1)登记系统内信息与实际情况不符,监护人根据所持证件的信息在系统中修改。
(2)已在本市有关部门登记,但未在登记系统显示信息的幼儿,监护人根据所持证件的信息进行登记。
(3)确因特殊情况未在有关部门登记信息的幼儿,在报名验证阶段在各幼儿园进行信息补登记。登记点现场核验监护人和幼儿信息的准确性。
监护人登记信息成功后,原则上不再修改信息。确有特殊情况需要修改信息的,监护人须凭相关证明材料在现场验证阶段到各幼儿园或指定登记点修改信息。
二
上下拉动翻看这个书签
5月15日、16日、22日、23日,适龄幼儿家长按照预约验证时间,带好相关证件和证明材料的原件及复印件,到各幼儿园进行入园报名和现场验证。“随申办市民云”或“上海一网通办”网站中的电子证照与纸质证件可同等效力使用。
适龄幼儿入园报名须符合以下条件之一:
1.本区户籍,户籍与房产一致的适龄幼儿:按幼儿本区常住户籍地址对口入园。须持有2021年4月30日前办理的招生区域内户籍和相对应的住宅类房产证。户主须是父母、祖父母或外祖父母之一,并全部或共同共有产权。幼儿本人为户主的,房产证产权人须为幼儿本人或其父母,并全部或共同共有产权。
一个门牌号一居住户,原则上五年内只安排一次同校对口入园,符合政策的二孩除外。当入园适龄幼儿人数超出幼儿园招生计划数,按照幼儿户籍迁入时间先后排序入园,超额部分作统筹安排。
2.本市户籍,人户分离的适龄幼儿:按房产证地址就近入园。须持有2021年4月30日前办理的户籍和招生区域内住宅类房产证。房产证产权人须为幼儿父母或其本人,并全部或共同共有产权。待区域内户籍与房产一致的幼儿安排后,视幼儿园招生情况,按房产证地址就近安排入园。
一个门牌号一居住户,原则上五年内只安排一次同校就近入园,符合政策的二孩除外。当入园适龄幼儿人数超出幼儿园招生计划数,按照幼儿户籍和产证情况排序入园,超额部分作统筹安排。
本市户籍廉租房或经济适用房(承租人或买受人须是幼儿父母)的适龄幼儿参照执行。
3.父母一方持有效期内《上海市居住证》(居住证上的居住地址在本区)且积分达标准分值的适龄幼儿:持有2021年4月30日前办理的招生区域内住宅类房产证的(产权人须为幼儿父母或其本人,并全部或共同共有产权),参照本市户籍、人户分离的幼儿,按房产证地址就近安排入园。当入园适龄幼儿人数超出幼儿园招生计划数,按照幼儿及父母居住证和产证情况排序入园,超额部分作统筹安排。
无房产证的,凭本区合法居住证明,根据实际居住地址,统筹安排入园。
4.动迁户适龄幼儿:因动迁原因,户籍尚未迁移至安置地的或居住的安置房产尚未办理产证的,如动迁安置地配套幼儿园已具备招生条件,可凭动迁协议书安置地址就近安排入园。租赁房屋居住的,凭本区合法居住证明,根据实际居住地址,统筹安排入园。
5.本市外区户籍,在居住地无相应房产证的适龄幼儿:凭本区合法居住证明,根据实际居住地址,统筹安排入园。
6.其余符合条件的来沪人员适龄随迁子女:幼儿本人须持有效期内《上海市居住证》或《居住登记凭证》,父母一方须持有效期内《上海市居住证》,且一年内参加本市职工社会保险满6个月(2020年7月1日至2021年6月30日,不含补缴,因疫情防控需要允许补缴的除外)或连续3年(从首次登记日起至2021年6月30日)在本区街镇社区事务中心办妥灵活就业登记。
来沪人员适龄随迁子女,申请在本区就读的,其所持的居住证上的居住地址,应与其父母保持一致,且居住地址在本区。持有2021年4月30日前办理的招生区域内住宅类房产证的(房屋产权人须是幼儿父母或其本人,并全部或共同共有产权),按房产证地址,统筹安排入园。无房产证的,凭本区合法居住证明,根据各公民办幼儿园第一批报名验证情况,统筹安排至尚有余额的公办幼儿园或民办三级幼儿园。幼儿园可按照“浦东新区来沪人员随迁子女统筹入园积分表”分值高低排序,视学位情况统筹安排入园。
7.香港、澳门、台湾适龄幼儿:香港、澳门幼儿须持本人香港或澳门永久居民身份证、港澳居民来往内地通行证和《本市境外人员住宿登记表》或《中华人民共和国港澳居民居住证》;台湾幼儿须持本人台湾居民来往大陆通行证和《本市境外人员住宿登记表》或《中华人民共和国台湾居民居住证》,根据实际居住地址,统筹安排入园。
8.外籍适龄幼儿:外籍幼儿须持本人有效签证外国护照(须有中华人民共和国外国人居留许可页,且有有效往来签证)和《本市境外人员住宿登记表》,根据实际居住地址,统筹安排入园。
9.特殊幼儿:有特殊教育需求的幼儿须持有本区户籍,可到爱心幼儿园或上南三村幼儿园、童心幼儿园、临港新城海音幼儿园、致立学校开设的学前特教班申请入园。
10.其他符合入园条件的幼儿:除上述情况以外,其他符合在本区入园条件的幼儿,视实际情况统筹安排入园。
5月31日前,面向全区招生的公办幼儿园和民办幼儿园须通过网站、微信公众号等各种途径向社会公布录取结果。
6月12日、13日,第二批现场验证。
三
6月18日起,适龄幼儿家长可登录浦东新区适龄幼儿入园报名系统,查看录取结果。
6月30日前,各级各类幼儿园完成幼儿录取工作,发放录取通知书。
9月10日前,各级各类幼儿园完成新生注册报到及幼儿信息上报工作。
2021浦东新区适龄幼儿入园工作日程安排
2021年浦东新区适龄幼儿入园报名流程
一图看懂2021年浦东新区适龄幼儿入园报名流程
家长可以通过点击这里了解详情。
2021年浦东新区适龄幼儿入园工作政策问答
家长可以通过点击这里了解详情。
温馨提示
1
1、报名验证时间:
5月15日、16日、22日、23日
2、报名验证办法:
适龄幼儿家长按照预约验证时间,带好幼儿、预约登记表以及相关证件和证明材料的原件及复印件,到幼儿园进行现场验证或面谈。
3、报名验证地点:
浦东新区同港路25号(潼江幼儿园港城部)
2
1、6月30日前,幼儿园将完成新生录取通知工作,发放录取通知书。
2、2021年,本园(3部)将按照“户籍地与居住地一致优先”的原则,优先安排户籍地与实际居住地(具备相应的房产证)一致的适龄幼儿就近入园。如本园对口招生区域内符合入园条件“户籍地与居住地一致”的入园适龄幼儿报名人数超过本园招生计划数,将按照适龄幼儿户籍迁入时间先后排序安排入园,超额部分作统筹安排。
本园招生咨询电话:50409003
联系人:韩香
欢迎小朋友
2 招生简章 潼江幼儿园招生啦!
根据《浦东新区教育局关于2022年本区学前教育阶段适龄幼儿入园工作的实施意见》,结合本园实际,为公开、公平、公正做好本园2022年小班招生入园工作,现将有关事项告示如下:
招 生 范 围
潼江幼儿园港城部 欧高路:133弄(潼港七村) 欧高路:138弄(潼港七村) 和龙路:556弄(潼港八村) 和龙路:616弄(潼港八村) 和龙路:666弄(潼港八村) 花山路:481弄(潼港八村) 花山路:609弄(怡心苑) 草高支路:168弄(港城新苑) 草高支路:170弄(港城新苑) 张杨北路:5848弄(兴高苑) 张杨北路:5911弄(潼港八村) 季景北路:1120弄(港城新苑),(又称小园浜路88号) 潼江幼儿园潼江部 清溪路:258弄(清溪苑) 清溪路:260弄(潼港五村) 清溪路:299弄(潼港二村) 大同路:688弄(潼港新二村) 和龙路:370弄(潼港五村) 张杨北路:5415弄(通园公寓) 潼江幼儿园新村部 张杨北路:5428弄(潼港一村) 张杨北路:5606弄(潼港四村) 花山路:618弄(东兴苑) 花山路:796弄(花山锦地苑) 清溪路:6弄(高桥二村) 清溪路:80弄(潼港四村) 清溪路:105弄(潼港一村) 草高支路:766弄(和祥佳园) 草高支路:938弄(名扬佳园) 屯粮巷村 大同路:128弄(高桥一村),现改为大同路260弄
招 生 计 划
2022年,本园( 3 部 )计划招收小班 9 个班。
招 生 对 象
1、2022年小班招生入园对象:2018年9月1日至2019年8月31日期间出生,年满3周岁的适龄幼儿。 2、小班适龄幼儿入园报名须符合以下条件之一: 1、本区户籍、人户一致的适龄幼儿: 按幼儿本区常住户籍地址对口入园。须持有2022年6月30日前办理的招生区域内户籍和相对应的住宅类房产证。户主为幼儿的父母、祖父母或外祖父母之一,且户主本人须为房屋产权人(单独所有或共同共有全部产权);幼儿本人为户主的,房屋产权人须为幼儿本人(单独所有或共同共有全部产权)或其父母(单独所有或共同共有全部产权)。当入园适龄幼儿人数超出幼儿园招生计划数,按照幼儿户籍迁入时间先后排序入园,超额部分作统筹安排。 2、本市户籍、人户分离(居住地具备相应房产证)的适龄幼儿: 按房产证地址就近入园。须持有2022年6月30日前办理的招生区域内住宅类房产证。房屋产权人须为幼儿本人(单独所有或共同共有全部产权)或其父母(单独所有或共同共有全部产权)。待区域内户籍与房产一致的幼儿安排后,视幼儿园招生情况,按房产证地址就近安排入园。当入园适龄幼儿人数超出幼儿园招生计划数,按照幼儿户籍和产证情况排序入园,超额部分作统筹安排。 本市户籍廉租房或经济适用房(承租人或买受人须是幼儿父母)的适龄幼儿参照执行。 3、本市外区户籍、人户分离(在居住地无相应房产证)的适龄幼儿: 本市外区户籍的幼儿确有困难,不能在户籍地入园,凭街(镇)社区事务受理服务中心出具的《本市户籍人户分离人员居住登记(回执)》,按居住地统筹安排入园。 4、父母一方持有效期内《上海市居住证》(居住证上的居住地址在本区)且积分达标准分值的适龄幼儿: 须持有2022年6月30日前办理的招生区域内住宅类房产证,房屋产权人须为幼儿本人(单独所有或共同共有全部产权)或其父母(单独所有或共同共有全部产权)。参照本市户籍、人户分离(居住地具备相应房产证)的幼儿,按房产证地址就近入园。当入园适龄幼儿人数超出幼儿园招生计划数,按照幼儿及父母居住证和产证情况排序入园,超额部分作统筹安排。无房产证的,凭本区合法居住证明,统筹安排入园。 5、动迁户适龄幼儿: 因动迁原因,户籍尚未迁移至安置地的或居住的安置房产尚未办理产证的,如动迁安置地配套幼儿园已具备招生条件,可凭动迁协议书安置地址就近安排入园。租赁房屋居住的,凭本区合法居住证明,统筹安排入园。 6、其余符合条件的来沪人员适龄随迁子女: 幼儿本人须持有效期内《上海市居住证》或《居住登记凭证》,父母一方须持有效期内《上海市居住证》,且一年内参加本市职工社会保险满6个月(2021年7月1日至2022年6月30日)或连续3年(从首次登记日起至2022年6月30日)在街镇社区事务中心办妥灵活就业登记。2022年因受疫情影响将适度放宽来沪人员随迁子女入园有关条件。 来沪人员适龄随迁子女,申请在本区就读的,其所持的居住证上的居住地址,应与其父母保持一致,且居住地址在本区。持有2022年6月30日前办理的招生区域内住宅类房产证的,房屋产权人须为幼儿本人(单独所有或共同共有全部产权)或其父母(单独所有或共同共有全部产权),按房产证地址,统筹安排入园。无房产证的,凭本区合法居住证明,根据各公民办幼儿园第一批报名验证情况,统筹安排至尚有余额的公办幼儿园或民办三级幼儿园。幼儿园可按照“浦东新区来沪人员随迁子女统筹入园积分表”分值高低排序,视学位情况统筹安排入园。 7、香港、澳门、台湾适龄幼儿: 香港、澳门幼儿须持本人香港或澳门永久居民身份证、港澳居民来往内地通行证和本市《境外人员住宿登记表》或《中华人民共和国港澳居民居住证》;台湾幼儿须持本人台湾居民来往大陆通行证和本市《境外人员住宿登记表》或《中华人民共和国台湾居民居住证》,统筹安排入园。 8、外籍适龄幼儿: 外籍幼儿须持本人有效签证外国护照(须有中华人民共和国外国人居留许可页,且有有效往来签证)和本市《境外人员住宿登记表》,统筹安排入园。 9、特殊幼儿: 有特殊教育需求的幼儿须持有本区户籍,可向爱心幼儿园或上南三村幼儿园、童心幼儿园、临港新城海音幼儿园、致立学校申请入读学前特教班。 10、其他符合入园条件的幼儿: 除上述情况以外,其他符合在本区入园条件的幼儿,视实际情况统筹安排入园。 录取通知: 7月6日前: 面向全区招生的公办幼儿园向社会公布录取结果。 面向全区招生的民办幼儿园告知适龄幼儿家长录取结果。 8月15日前: 适龄幼儿家长可通过网上报名阶段提供的手机号码(短信接收号码)查收短信通知的录取结果。 各级各类幼儿园完成幼儿录取工作,发放录取通知书。 9月15日前: 各级各类幼儿园完成新生注册报到及幼儿信息上报工作。
2022浦东新区适龄幼儿入园工作日程安排 2022浦东新区适龄幼儿入园报名流程 一图看懂2021年浦东新区适龄幼儿入园报名流程 家长可以通过点击这里了解详情。 2022年浦东新区适龄幼儿入园工作政策问答 家长可以通过点击这里了解详情。
温 馨 提 示
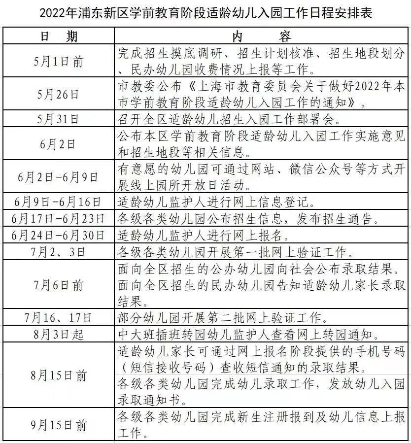
网上报名验证的时间和办法 1、网上报名 2022年6月24日-6月30日,适龄幼儿监护人须通过上海市浦东新区适龄幼儿入园报名平台(登录“上海一网通办”网站首页“2022年适龄幼儿入园”特色专栏,网址:https://zwdt.sh.gov.cn,或登录“随申办”移动端首页“2022年适龄幼儿入园”)完善信息并进行统一的网上报名,获取《2022年浦东新区幼儿入园报名表》。 期间,本区通过线上电话咨询和线下个别服务的方式帮助无法自行完成报名验证的幼儿监护人进行报名验证。“随申办市民云”或“上海一网通办”网站中的电子证照与纸质证件同等效力使用。服务点现场核验监护人和幼儿信息。 2、网上验证 2022年7月2、3日,各级各类幼儿园开展第一批网上验证工作。 2022年7月16、17日,部分幼儿园开展第二批网上验证工作。
其 他 事 项 1、2022年7月6日前,面向全区招生的公办幼儿园向社会公布录取结果。面向全区招生的民办幼儿园告知适龄幼儿家长录取结果。 2、2022年8月15日前,适龄幼儿家长可通过网上报名阶段提供的手机号码(短信接收号码)查收短信通知的录取结果。各级各类幼儿园完成幼儿录取工作,发放幼儿入园录取通知书。 3、本园招生咨询电话:58675688 联系人:韩老师
潼江幼儿园 潼江部小班招生通告 根据《浦东新区教育局关于2023年本区学前教育阶段适龄幼儿入园工作的实施方案》,结合本园实际,为公开、公平、公正做好本园2023年小班招生入园工作,现将有关事项告示如下: 01 招生范围 潼江幼儿园潼江部 清溪路:258弄(清溪苑) 大同路:688弄(潼港二村) 清溪路:260弄(潼港五村) 和龙路:370弄(潼港五村) 清溪路:299弄(潼港二村) 张杨北路:5415弄(通园公寓) 02 招生计划 2023年,本园计划招收2个小班 03 招生对象 1、2023年小班招生入园对象: 2019年9月1日—2020年8月31日期间出生,年满3周岁的适龄幼儿。 2、小班适龄幼儿入园报名须符合以下条件之一: ①本区户籍、人户一致的适龄幼儿: 按幼儿本区常住户籍地址对口入园。须持有2023年4月27日前办理的招生区域内户籍和相对应的住宅类房产证。户主为幼儿的父母、祖父母或外祖父母之一,且户主本人须为房屋产权人(单独所有或共同共有全部产权);幼儿本人为户主的,房屋产权人须为幼儿本人(单独所有或共同共有全部产权)或其父母(单独所有或共同共有全部产权)。当入园适龄幼儿人数超出幼儿园招生计划数,按照幼儿户籍迁入时间先后排序入园,超额部分作统筹安排。 ②本市户籍、人户分离(居住地具备相应房产证)的适龄幼儿: 按房产证地址就近入园。须持有2023年4月27日前办理的招生区域内住宅类房产证。房屋产权人须为幼儿本人(单独所有或共同共有全部产权)或其父母(单独所有或共同共有全部产权)。待区域内户籍与房产一致的幼儿安排后,视幼儿园招生情况,按房产证地址就近安排入园。当入园适龄幼儿人数超出幼儿园招生计划数,按照幼儿户籍和产证情况排序入园,超额部分作统筹安排。 本市户籍廉租房或经济适用房(承租人或买受人须是幼儿父母)的适龄幼儿参照执行。 ③本市外区户籍、人户分离(在居住地无相应房产证)的适龄幼儿: 本市外区户籍的幼儿确有困难,不能在户籍地入园,凭街(镇)社区事务受理服务中心出具的《本市户籍人户分离人员居住登记(回执)》,按居住地统筹安排入园。 ④父母一方持有效期内《上海市居住证》(居住证上的居住地址在本区)且积分达标准分值的适龄幼儿: 须持有2023年4月27日前办理的招生区域内住宅类房产证,房屋产权人须为幼儿本人(单独所有或共同共有全部产权)或其父母(单独所有或共同共有全部产权)。参照本市户籍、人户分离(居住地具备相应房产证)的幼儿,按房产证地址就近入园。当入园适龄幼儿人数超出幼儿园招生计划数,按照幼儿及父母居住证和产证情况排序入园,超额部分作统筹安排。无房产证的,凭本区合法居住证明,统筹安排入园。 ⑤动迁户适龄幼儿: 因动迁原因,户籍尚未迁移至安置地的或居住的安置房产尚未办理产证的,如动迁安置地配套幼儿园已具备招生条件,可凭动迁协议书安置地址就近安排入园。租赁房屋居住的,凭本区合法居住证明,统筹安排入园。 ⑥其余符合入园条件的来沪人员适龄随迁子女: 幼儿本人须持有效期内《上海市居住证》或《居住登记凭证》,父母一方须持有效期内《上海市居住证》,且一年内(2022年7月1日至2023年6月30日)参加本市职工社会保险满6个月(不含补缴,有关政策允许补缴的除外)或连续3年(从首次登记日起至2023年6月30日)在街镇社区事务受理服务中心办妥灵活就业登记。 来沪人员适龄随迁子女,申请在本区就读的,其所持的居住证上的居住地址,应与其父母保持一致,且居住地址在本区。持有2023年4月27日前办理的招生区域内住宅类房产证的,房屋产权人须为幼儿本人(单独所有或共同共有全部产权)或其父母(单独所有或共同共有全部产权),按房产证地址,统筹安排入园。无房产证的,凭本区合法居住证明,根据各公民办幼儿园第一批报名验证情况,统筹安排至尚有余额的公办幼儿园或民办三级幼儿园。幼儿园可按照“浦东新区来沪人员随迁子女统筹入园积分表”分值高低排序,视学位情况统筹安排入园。 ⑦香港、澳门、台湾适龄幼儿: 香港、澳门幼儿须持本人香港或澳门永久居民身份证、港澳居民来往内地通行证和本市《境外人员住宿登记表》或《中华人民共和国港澳居民居住证》;台湾幼儿须持本人台湾居民来往大陆通行证和本市《境外人员住宿登记表》或《中华人民共和国台湾居民居住证》,统筹安排入园。 ⑧外籍适龄幼儿: 外籍幼儿须持本人有效签证外国护照(须有中华人民共和国外国人居留许可页,且有有效往来签证)和本市《境外人员住宿登记表》,统筹安排入园。 ⑨特殊幼儿: 有特殊教育需求的幼儿须持有本区户籍,可向爱心幼儿园或上南三村幼儿园、童心幼儿园、临港新城海音幼儿园、致立学校申请入读学前特教班。 ⑩其他符合入园条件的幼儿: 除上述情况以外,其他符合在本区入园条件的幼儿,视实际情况统筹安排入园。 2023年浦东新区学前教育 适龄幼儿入园工作日程安排表 2023年浦东新区适龄幼儿 入园报名流程 家长可以通过点击这里了解详情。 2023年浦东新区适龄幼儿 入园工作政策问答 家长可以通过点击这里了解详情。 04 网上报名验证的时间和办法 一、网上报名 2023年5月8日-5月14日,适龄幼儿监护人通过“上海市浦东新区适龄幼儿入园报名平台”(登录上海“一网通办”网站首页“2023年适龄幼儿入园”特色专栏,网址:https://zwdt.sh.gov.cn,或登录“随申办”移动端首页“2023年适龄幼儿入园”)完善信息并进行统一的网上报名,获取《2023年浦东新区幼儿入园报名表》。 期间,本园通过线上电话咨询和线下个别服务的方式帮助无法自行完成报名验证的幼儿监护人进行报名验证。“随申办”移动端或上海“一网通办”网站中的电子证照与纸质证件同等效力使用。本园现场核验监护人和幼儿信息。 二、网上验证 2023年5月17日-5月18日, 幼儿园开展第一批网上验证工作。 2023年5月31日, 部分幼儿园开展第二批网上验证工作。 05 其他事项 1.2023年6月30日前,适龄幼儿家长可通过网上报名阶段提供的手机号码(短信接收号码)查收短信通知的录取结果。本园完成幼儿录取工作,发放幼儿入园录取通知书。 2.本园招生咨询电话:58675688 联系人:韩老师 





根据《浦东新区教育局关于2024年本区学前教育阶段适龄幼儿入园工作的实施方案》,结合本园实际,为公开、公平、公正做好本园2024年小班招生入园工作,现将有关事项告示如下:
一、招生范围
潼江幼儿园新村部
张杨北路:5428弄(潼港一村)
清溪路:105弄1-18号(潼港一村)
张杨北路:5606弄(潼港四村)
清溪路:80弄1-9号 (潼港四村)
大同路:260弄(高桥一村)
大同路: 128弄(高桥一村)
清溪路:6弄(高桥二村)
大同路:116弄(高桥二村)
花山路: 618弄(东兴苑)
草高支路:766弄(和祥佳园)
花山路: 796弄(花山锦地苑)
草高支路:938弄(名扬佳园)
屯粮巷村
二、招生计划
2024年,本园(新村部)计划招收
小班 2 个班。
三、招生对象
01
2024年小班招生入园对象:
2020年9月1日—2021年8月31日期间出生,年满3周岁的适龄幼儿。
02
小班适龄幼儿入园报名须符合
以下条件之一:
①本区户籍、人户一致的适龄幼儿:
按幼儿本区常住户籍地址对口入园。须持有2024年4月29日前办理的招生区域内户籍和相对应的住宅类房产证。户主为幼儿的父母、祖父母或外祖父母之一,且户主本人须为房屋产权人(单独所有或共同共有全部产权);幼儿本人为户主的,房屋产权人须为幼儿本人(单独所有或共同共有全部产权)或其父母(单独所有或共同共有全部产权)。当入园适龄幼儿人数超出幼儿园招生计划数,按照幼儿户籍迁入时间先后排序入园,超额部分作统筹安排。
②本市户籍、人户分离(居住地具备相应房产证)的适龄幼儿:
按房产证地址就近入园。须持有2024年4月29日前办理的招生区域内住宅类房产证。房屋产权人须为幼儿本人(单独所有或共同共有全部产权)或其父母(单独所有或共同共有全部产权)。待区域内户籍与房产一致的幼儿安排后,视幼儿园招生情况,按房产证地址就近安排入园。当入园适龄幼儿人数超出幼儿园招生计划数,按照幼儿户籍和产证情况排序入园,超额部分作统筹安排。
本市户籍廉租房或经济适用房(承租人或买受人须是幼儿父母)的适龄幼儿参照执行。
③本市外区户籍、人户分离(在居住地无相应房产证)的适龄幼儿:
本市外区户籍的幼儿确有困难,不能在户籍地入园,凭街(镇)社区事务受理服务中心出具的《本市户籍人户分离人员居住登记(回执)》,按居住地统筹安排入园。
④父母一方持有效期内《上海市居住证》(居住证上的居住地址在本区)且积分达标准分值的适龄幼儿:
须持有2024年4月29日前办理的招生区域内住宅类房产证,房屋产权人须为幼儿本人(单独所有或共同共有全部产权)或其父母(单独所有或共同共有全部产权)。参照本市户籍、人户分离(居住地具备相应房产证)的幼儿,按房产证地址就近入园。当入园适龄幼儿人数超出幼儿园招生计划数,按照幼儿及父母居住证和产证情况排序入园,超额部分作统筹安排。无房产证的,凭本区合法居住证明,统筹安排入园。
⑤动迁户适龄幼儿:
因动迁原因,户籍尚未迁移至安置地的或居住的安置房产尚未办理产证的,如动迁安置地配套幼儿园已具备招生条件,可凭动迁协议书安置地址就近安排入园。租赁房屋居住的,凭本区合法居住证明,统筹安排入园。
⑥其余符合入园条件的来沪人员适龄随迁子女:
幼儿本人须持有效期内《上海市居住证》或《居住登记凭证》,父母一方须持有效期内《上海市居住证》,且一年内(2023年7月1日至2024年6月30日)参加本市职工社会保险满6个月(不含补缴)或连续3年(从首次登记日起至2024年6月30日)在街镇社区事务受理服务中心办妥灵活就业登记。
来沪人员适龄随迁子女,申请在本区就读的,其所持的居住证上的居住地址,应与其父母保持一致,且居住地址在本区。持有2024年4月29日前办理的招生区域内住宅类房产证的,房屋产权人须为幼儿本人(单独所有或共同共有全部产权)或其父母(单独所有或共同共有全部产权),按房产证地址,统筹安排入园。无房产证的,凭本区合法居住证明,根据各公民办幼儿园第一批报名验证情况,统筹安排至尚有余额的公办幼儿园或民办三级幼儿园。幼儿园可按照“浦东新区来沪人员随迁子女统筹入园积分表”分值高低排序,视学位情况统筹安排入园。
⑦香港、澳门、台湾适龄幼儿:
香港、澳门幼儿须持本人香港或澳门永久居民身份证、港澳居民来往内地通行证和本市《境外人员住宿登记表》或《中华人民共和国港澳居民居住证》;台湾幼儿须持本人台湾居民来往大陆通行证和本市《境外人员住宿登记表》或《中华人民共和国台湾居民居住证》,统筹安排入园。
⑧外籍适龄幼儿:
外籍幼儿须持本人有效签证外国护照(须有中华人民共和国外国人居留许可页,且有有效往来签证)和本市《境外人员住宿登记表》,统筹安排入园。
⑨特殊幼儿:
有特殊教育需求的幼儿须持有本区户籍,可向爱心幼儿园或上南三村幼儿园、童心幼儿园、临港新城海音幼儿园、观海幼儿园、天虹幼儿园、致立学校申请入读学前特教班。
⑩其他符合入园条件的幼儿:
除上述情况以外,其他符合在本区入园条件的幼儿,视实际情况统筹安排入园。
四、网上报名验证的时间和办法
01
网上报名
2024年5月9日-5月14日,适龄幼儿监护人通过“上海市浦东新区适龄幼儿入园报名平台”(登录上海“一网通办”网站首页“2024年适龄幼儿入园”特色专栏,网址:https://zwdt.sh.gov.cn,或登录“随申办”移动端首页“2024年适龄幼儿入园”)完善信息并进行统一的网上报名,获取《2024年浦东新区幼儿入园报名表》。
期间,本园通过线上咨询和线下服务的方式帮助无法自行完成报名验证的幼儿监护人进行报名验证。“随申办”移动端或上海“一网通办”网站中的电子证照与纸质证件同等效力使用。本园现场核验监护人和幼儿信息。
02
网上验证
2024年5月17日-5月18日,幼儿园开展第一批网上验证工作。
2024年5月30日,部分幼儿园开展第二批网上验证工作。
五、其他事项
1.2024年6月20日前,适龄幼儿家长可通过网上报名阶段提供的手机号码(短信接收号码)查收短信通知的录取结果。本园完成幼儿录取工作,发放幼儿入园录取通知书。
2. 本园招生咨询电话:
58675688/13818445299
联系人:韩老师
3. 本园招生咨询邮箱:
1793522910@qq.com
撰稿| 蔡文丽
编辑 | 张晓燕
审核 | 园长室
以上内容来源于“上海市浦东新区潼江幼儿园”公众号
2025
潼江幼儿园
新村部小班招生通告
根据《浦东新区教育局关于2025年本区学前教育阶段适龄幼儿入园工作的实施方案》,结合本园实际,为公开、公平、公正做好本园2025年小班招生入园工作,现将有关事项告示如下:
一、招生范围
潼江幼儿园 新村部
高桥一村
大同路:260弄
大同路:128弄
高桥二村
清溪路:6弄
大同路:116弄
潼港一村
张杨北路:5428弄
清溪路:105弄1-18号
潼港四村
张杨北路:5606弄
清溪路:80弄1-9号
东兴苑
花山路: 618弄
花山锦地苑
花山路: 796弄
和祥佳园
草高支路:766弄
名扬佳园
草高支路: 938弄
屯粮巷村
二、招生计划
2025年,本园( 新村 部)计划招收小班 2 个班。
三、招生对象
01
2025年小班招生入园对象:
2021年9月1日—2022年8月31日期间出生,年满3周岁的适龄幼儿。
02
小班适龄幼儿入园报名须符合
以下条件之一:
①本区户籍、人户一致的适龄幼儿:
按幼儿本区常住户籍地址对口入园。须持有2025年4月29日前办理的招生区域内户籍和相对应的住宅类房产证。户主为幼儿的父母、祖父母或外祖父母之一,且户主本人须为房屋产权人(单独所有或共同共有全部产权);幼儿本人为户主的,房屋产权人须为幼儿本人(单独所有或共同共有全部产权)或其父母(单独所有或共同共有全部产权)。当入园适龄幼儿人数超出幼儿园招生计划数,按照幼儿户籍迁入时间先后排序入园,超额部分作统筹安排。
②本市户籍、人户分离(居住地具备相应房产证)的适龄幼儿:
按房产证地址就近入园。须持有2025年4月29日前办理的招生区域内住宅类房产证。房屋产权人须为幼儿本人(单独所有或共同共有全部产权)或其父母(单独所有或共同共有全部产权)。待区域内户籍与房产一致的幼儿安排后,视幼儿园招生情况,按房产证地址就近安排入园。当入园适龄幼儿人数超出幼儿园招生计划数,按照幼儿户籍和产证情况排序入园,超额部分作统筹安排。
本市户籍廉租房或经济适用房(承租人或买受人须是幼儿父母)的适龄幼儿参照执行。
③本市外区户籍、人户分离(在居住地无相应房产证)的适龄幼儿:
本市外区户籍的幼儿确有困难,不能在户籍地入园,凭街(镇)社区事务受理服务中心出具的有效期内《本市户籍人户分离人员居住登记凭证》,按居住地统筹安排入园。
④父母一方持有效期内《上海市居住证》(居住证上的居住地址在本区)且积分达标准分值的适龄幼儿:
须持有2025年4月29日前办理的招生区域内住宅类房产证,房屋产权人须为幼儿本人(单独所有或共同共有全部产权)或其父母(单独所有或共同共有全部产权)。参照本市户籍、人户分离(居住地具备相应房产证)的幼儿,按房产证地址就近入园。当入园适龄幼儿人数超出幼儿园招生计划数,按照幼儿及父母居住证和产证情况排序入园,超额部分作统筹安排。无房产证的,凭本区合法居住证明,统筹安排入园。
⑤动迁户适龄幼儿:
因动迁原因,户籍尚未迁移至安置地的或居住的安置房产尚未办理产证的,如动迁安置地配套幼儿园已具备招生条件,可凭动迁协议书安置地址就近安排入园。租赁房屋居住的,凭本区合法居住证明,统筹安排入园。
⑥其余符合入园条件的来沪人员适龄随迁子女:
幼儿本人须持有效期内《上海市居住证》或《居住登记凭证》,父母一方须持有效期内《上海市居住证》,且一年内(2024年7月1日至2025年6月30日)参加本市职工社会保险满6个月(不含补缴)或连续3年(从首次登记日起至2025年6月30日)在街镇社区事务受理服务中心办妥灵活就业登记。
来沪人员适龄随迁子女,申请在本区就读的,其所持的居住证上的居住地址,应与其父母保持一致,且居住地址在本区。持有2025年4月29日前办理的招生区域内住宅类房产证的,房屋产权人须为幼儿本人(单独所有或共同共有全部产权)或其父母(单独所有或共同共有全部产权),按房产证地址,统筹安排入园。无房产证的,凭本区合法居住证明,根据各公办幼儿园第一批报名验证情况,统筹安排至尚有余额的公办幼儿园。幼儿园可按照“浦东新区来沪人员随迁子女统筹入园积分表”分值高低排序,视学位情况统筹安排入园。
⑦香港、澳门、台湾适龄幼儿:
香港、澳门幼儿须持本人香港或澳门永久居民身份证、港澳居民来往内地通行证和本市《境外人员住宿登记表》或《中华人民共和国港澳居民居住证》;台湾幼儿须持本人台湾居民来往大陆通行证和本市《境外人员住宿登记表》或《中华人民共和国台湾居民居住证》,统筹安排入园。
⑧外籍适龄幼儿:
外籍幼儿须持本人有效签证外国护照(须有中华人民共和国外国人居留许可页,且有有效往来签证)和本市《境外人员住宿登记表》,统筹安排入园。
⑨特殊幼儿:
有特殊教育需求的幼儿须持有本区户籍,可向爱心幼儿园或上南三村幼儿园、童心幼儿园、临港新城海音幼儿园、观海幼儿园、天虹幼儿园、致立学校申请入读学前特教班。
⑩其他符合入园条件的幼儿:
除上述情况以外,其他符合在本区入园条件的幼儿,视实际情况统筹安排入园。
四、网上报名验证的
时间和办法
1、网上报名
2025年5月7日-5月12日,适龄幼儿监护人通过“上海市浦东新区适龄幼儿入园报名平台”(登录上海“一网通办”网站首页“2025年适龄幼儿入园”特色专栏,网址:https://zwdt.sh.gov.cn,或登录“随申办”移动端首页“2025年适龄幼儿入园”)完善信息并进行统一的网上报名,获取《2025年浦东新区幼儿入园报名表》。
期间,本园通过线上咨询和线下服务的方式帮助无法自行完成报名验证的幼儿监护人进行报名验证。“随申办”移动端或上海“一网通办”网站中的电子证照与纸质证件同等效力使用。本园现场核验监护人和幼儿信息。
2、网上验证
2025年5月16日-5月19日,幼儿园开展第一批网上验证工作。
2025年5月29日,部分幼儿园开展第二批网上验证工作。
五、其他事项
01
2025年6月30日前,适龄幼儿家长可通过网上报名阶段提供的手机号码(短信接收号码)查收短信通知的录取结果。本园完成幼儿录取工作,发放幼儿入园录取通知书。
02
本园招生咨询电话:
58675688/13818445299
联系人:韩老师
15901616419
联系人:凌老师
03
本园招生咨询邮箱:
1793522910@qq.com
关注我们
声明:本文由上哪学团队(微信公众号ID: shangnaxue)原创整理制作,转载请注明来源和出处,否则追究法律责任。

意见
返回上哪学(上海)科技有限公司版权所有Copyright©2019-2021沪ICP备2021001920号-1
恭喜您,申请提交成功!

