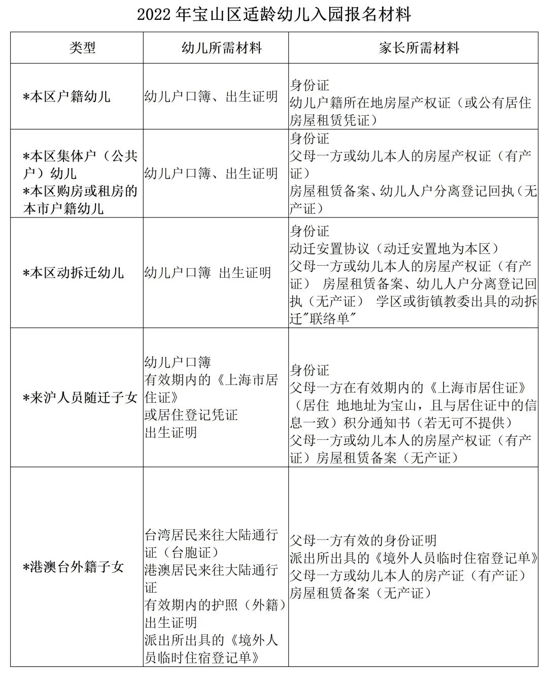
招生范围
3至6岁身体健康(无慢性传染病)、智力正常、可正常参加集体活动、并符合以下条件之一的幼儿。
收费标准
托大班管理费270元/月 幼小班管理费220元/月 幼中、大班管理费200元/月 托大班伙食费3元/一天 幼班伙食费3.50元/天 牛奶费15元/月 特色费(英语)2元/课时 40元/月 晚托班25元/月 代办费120元/学期 幼儿小被费100元一次性
一、招生对象:
3至6岁身体健康(无慢性传染病)、智力正常、可正常参加集体活动、并符合以下条件之一的幼儿。小班:满3周岁,中班:满4周岁 大班:满5周岁。
1、持有常住户口(户口与父母、祖父母、外祖父母在一起为有效)的适龄幼儿;因动迁原因,户口暂未迁入居住地,且具有有效动迁证及招生区域内居住证明的,可安排到对口地段的幼儿园就读。
2、持有房产证(产权人是幼儿父母或幼儿本人的为有效)的适龄幼儿,可安排到对口地段的幼儿园就读。
3、幼儿本人暂无上海市户口,但父母一方具有上述范围内常住户口的,按父母一方的上海常住户籍地做统筹安排。
4、持有效期一年及以上年限、由上海市人事局颁发的《上海市居住证》,如有房产证,按房产证地址就近安排;如无房产证,需提供有效居住证明,并视幼儿园班额情况作统筹安排。
5、持有效期一年及以上年限、由公安部门颁发的《上海市居住证》,并持有招生范围内居住证明的,由教育署视各区域招生情况协调安排。
二、报名地点:上海市宝钢三村26号
三、招生办法:家长持户口本、房产证等相关证件的原件和复印件,携带幼儿前往报名地点办理。
上海宝山区实验幼稚园具有三十多年办园历史,是教育局下属宝山区规范一级幼儿园,上海市第二届民办优质园,上海市幼儿心理健康基地,宝山区0-3早教基地。
2022年秋季招收2个小班,共计50名幼儿。本次招生工作将认真落实教育局相关工作要求,规范做好招生工作,坚持“树立服务意识、确保社会满意、坚持幼儿园招生预设计划和实际入园需求相结合、实施公开报名、分批录取”等原则,规范、和谐的做好招生工作,确保区域内户籍适龄儿童入园。
本次招生对象为2018年9月1日—2019年8月31日期间出生的身体健康、智力正常、可正常参加集体活动的本区段常住适龄幼儿。
小班管理费1550元/月,伙食费7元/天,
点心费5元/天,代办费135元/学期,
城乡居民基本医疗费:155元/学年。
宝钢二村居委、宝钢三村居委、宝钢五村居委、
宝钢六村居委、宝钢十村居委、全区。
①信息登记
6月9日—6月16日 适龄幼儿监护人登录上海“一网通办”网站首页,网址https://zwdt.sh.gov.cn,进入“2022年适龄幼儿入园”特色专栏,或登录“随申办”移动端首页的“2022年适龄幼儿入园”进入“上海市适龄幼儿入园信息登记系统”完成信息登记,获取《上海市适龄幼儿入园信息登记表》和登记编号。
②网上报名
6月24日-7月15日 适龄幼儿监护人登录上海“一网通办”网站首页特色专栏的“2022年适龄幼儿入园”或登录“随申办”移动端首页的“2022年适龄幼儿入园”点击进入“上海市适龄幼儿入园信息登记系统”,点击各区县报名版块,选择“宝山区”,完成网上报名。
③网上验证
2022年7月1日一7月22日,全区公、民办幼儿园同步开展网上验证工作。
④录取通知
8月15日前,分批发放幼儿录取通知书。幼儿入园前须按照卫生保健制度进行健康检查,合格者方可入园。
⑤补登记、补报名
补登记、补报名采用预约制,适龄幼儿监护人先电话预约,再携带相关证件材料,前往指定服务点进行补登记、补报名。补登记、补报名时, 监护人必须遵循服务点防疫要求,相应的证件材料由服务点工作人员进行现场审核。
⑥注意事项
1.持军官证、士兵证等不能在“一网通办”进行登记的幼儿, 持相应的证件至指定服务点进行验证报名。
2.本区户籍的智力、听力、自闭症等有障碍的适龄幼儿只做信息登记,可以先与特殊教育办学点电话预约后进行现场验证报名。
友谊街道指定服务点:上海市宝山区星辰科技幼儿园(永乐路115弄32号)
指定服务点电话:56101993
服务点服务时间:2022年6月26日、7月2日、7月3日、7月9日、7月10日、7月16日、7月17日和7月22日
特殊教育办学点:密山幼儿园(宝钢十村16号)
特殊教育办学点电话:56691972

08