上海市松江区开启幼儿园
上海市松江区开启幼儿园
九亭镇龙金路281号1幢一层(南端)、二层
学校概况
开启幼儿园创办于2014年,并于当年注册成为松江区的一所民办幼儿园。建园以来,我园本着“以幼儿整体发展为本”的办园宗旨,在“服务为先,育人为本,和谐发展”的办园理念下,遵循二期课改的精神,在幼教改革的事业中,开始走出了一条具有开启幼儿园特色的发展之路。自开办以来,在教育局领导的关心下,经全体教职员工的共同努力,佐以社会各方面的鼓励支持,以及家长的积极参与、热情配合与认真监督,开启幼儿园逐渐走上了一条“教育理念不断更新,专业化管理不断提升”的民办幼儿园发展之路。

招生简章
1、招生地段
全市招生(自主),
2、松江区招生政策
各类证件办理截止时间:2020.4.30
示范园招生: 地段对口招生
关键时间:
录取办法:
3、联系电话
021-67865320上海松江区开启幼儿园
招生啦
园所介绍
上海松江开启幼儿园位于九亭镇龙金路281号1幢一层(南端)、二层。占地面积3100多平方米,建筑面积1900多平方米 。户外活动场地较宽,校园环境整洁美观,空气清新,硬件设施齐全。严格按照上海市教育委员会的要求,使用“二期课改”的教材。幼儿在园一日活动皆课程,将幼儿一日活动分为:“游戏活动”“运动活动”“生活活动”“学习活动”四大板块。科学合理的安排幼儿一日作息,保证幼儿每天2小时户外互动时间,1小时游戏时间,充分为幼儿提供自由发展的时间和空间。根据幼儿的发展需要,我园分别设有:美工室、图书室、建构室、综合游戏活动室等专项活动室。供不同层次的幼儿得到不同层次的发展,满足所有幼儿的发展需要。为了您的孩子能早日有个良好的学习环境,欢迎各位家长前来我园报名!
招生对象
招生年龄
小班:2017年9月1日—2018年8月31日
中班:2016年9月1日—2017年8月31日
大班:2015年9月1日—2016年8月31日
招生条件
本市户籍
①《2021年上海市适龄幼儿入园信息登记表》
②《2021年松江区幼儿园入园
报名登记表》
③户口簿
④监护人一方在松房产证或租房证明
⑤儿童预防接种证
外省市户籍
①《2021年上海市适龄幼儿入园信息登记表》
②《2021年松江区幼儿园入园报名登记表》
③户口簿
④父母一方《上海市居住证》或《居住登记凭证》(证件地址属松江区)
⑤幼儿《上海市居住证》或《居住登记凭证》(证件地址属松江区)
⑥相关在松居住证明
⑦儿童预防接种证
港澳台户籍及外籍
①《2021年上海市适龄幼儿入园信息登记表》
②《2021年松江区幼儿园入园报名登记表》
③父母一方及幼儿持有港澳台居民通行证或港澳台居民居住证或外国护照
④相关在松居住证明
⑤儿童预防接种证
招生日程
一、4月23日—4月30日市级平台信息登记
家长在“上海市适龄幼儿入园信息登记系统”(网址https://shrydj.edu.sh.cn ,也可以通过“一网通办”进入)进行统一入园信息登记,获得市级登记编号及信息登记表。
二、区级平台报名(完善信息)
家长必须在松江区入园报名系统(https://shrydj.edu.sh.cn/districtPlatform/songjiang/)进行入园信息的完善。
三、园级平台预约登记
家长登录园所微信公众号平台招生预约通道进行信息登记。
★预约登记ing★
四、5月15日、5月22日、5月29日、6月5日、6月12日现场报名验证
家长按已预约登记时间段,携带《2021年上海市适龄幼儿信息登记表》、《2021年松江区幼儿园入园报名登记表》(市、区级平台自行打印)及所需材料(原件及复印件)来园报名验证。幼儿园根据审核情况给符合条件的幼儿安排学位,注册报名。(若家长在以上日期不能前来办理,可在工作日期间来园办理)
五、 6月15日起 补录工作
家长准备好所需材料,前往现场受理报名,幼儿园根据空额情况给符合条件的幼儿安排学位,注册报名,额满截止。
六、 5月8日起 中大班补充入园、托班入托
办理中大班插班补充入园、托班入托,请家长准备好所需材料,前往现场受理报名,幼儿园根据空额情况给符合条件的幼儿安排学位,注册报名,额满截止。
七 、8月 线上或线下新生家长会、家访
特别说明
中大班插班生,家长无须办理市级平台登记,家长登录微信公众号平台招生预约通道进行预约登记,园所根据空额情况联系家长前往现场办理报名登记。
教师团队
我园师资力量雄厚,一直以来,我们始终坚持“释放孩子的天性,为每个孩子打造健康快乐的童年”为宗旨,注重幼儿素质的培养及智能的开发,办有多种特色教育模式。把培养健康活泼、乐学创新、善于合作,具有独立能力独立自信和表现自我的能力作为培养目标。
特色课程
学礼仪
为什么要在幼儿园开展礼仪教育呢?
礼仪教育的敏感期是在6岁前:
著名的教育家蒙台梭利博士指出:“生命中最重要的时期,并非大学念书的阶段,而是在人生最早期,从出生到六岁,因为它是智力形成的最重要时期。而且,不仅是智力,还有其它方面的心智潜能……”在敏感期我们对孩子进行针对性的教育,孩子就会得到与平时事半功倍的效果。如果孩子从小不培养好习惯,就必然形成坏习惯,坏习惯形成了,再改就很难。蒙台梭利博士提出的:抓住了幼儿的敏感期就是抓住了健康、快乐、和谐的一生。所以,礼仪教育是人之初的必修课。
亲子运动会
冰爽嘉年华
大班创意毕业照
1.本市户籍适龄幼儿;
2.非本市户籍适龄幼儿:其监护人须在松 “合法稳定居住、合法稳定就业”
现场服务所需材料(均须提供原件及复印件)
(1)本市户籍:
①《2022年上海市适龄幼儿入园信息登记表》
②《2022年上海市松江区幼儿入园报名表》
③出生证
④户口簿
⑤相关居住证明等。
(2)外省市户籍:
①《2022年上海市适龄幼儿入园信息登记表
②《2022年上海市松江区幼儿入园报名表》
③父母一方及幼儿持有的《上海市居住证》或《居住登记凭证》(证件上居住地址属松江区)
④出生证
⑤户口簿
⑥相关居住证明等。
(3)港澳台户籍及外籍:
①《2022年上海市适龄幼儿入园信息登记表》
②《2022年上海市松江区幼儿入园报名表》
③父母一方及幼儿持有的港澳居民来往内地通行证或港澳居民居住证或台湾居民来往大陆通行证或台湾居民居住证或护照
④出生证
⑤相关居住证明等。

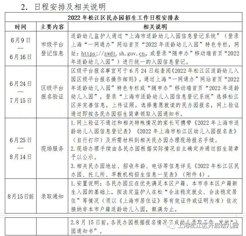
三、防疫背景下现场服务流程(6月24日以后)


四、(8月15日前)
各区将在8月15日前基本完成幼儿录取工作,并向符合条件的幼儿家长发放幼儿入园通知书。
(2022年以计财科最后审核的收费备案为准) 招生咨询: 刘老师:13817105686(微信同号) 邵老师:18916447210 021-67865320(呼叫转移至13817105686)


上海松江区开启幼儿园
招生啦!!


南风漫过山野








上海松江开启幼儿园位于九亭镇龙金路281号1幢一层(南端)、二层。占地面积3164平方米,建筑面积1927平方米 。户外活动场地较宽,校园环境整洁美观,空气清新,硬件设施齐全。严格按照上海市教育委员会的要求,使用“二期课改”的教材。幼儿在园一日活动皆课程,将幼儿一日活动分为:“游戏活动”“运动活动”“生活活动”“学习活动”四大板块。科学合理的安排幼儿一日作息,保证幼儿每天2小时户外活动时间,1小时游戏时间,充分为幼儿提供自由发展的时间和空间。根据幼儿的发展需要,我园分别设有:美工室、图书室、建构室、综合游戏活动室等专项活动室。供不同层次的幼儿得到不同层次的发展,满足所有幼儿的发展需要。
我园成立于2014年7月,持有上海市松江区教育局颁发的“民办学校办学许可证”,园所概况如下——
园所全称:上海松江区开启幼儿园
园所地址:上海市松江区九亭镇龙金路281号1幢一层(南端)、二层
办学内容:学前教育(2—6岁全日制)
目前办园等级:二级
目前房屋租赁期限:(2011年6月18日——2026年12月31日)
为了您的孩子能早日有个良好的学习环境,欢迎各位家长前来我园报名!



托班:2020年9月1日—2021年8月31日(招收:40名)
小班:2019年9月1日—2020年8月31日(招收:61名)
中班:2018年9月1日—2019年8月31日(补充:46名)
大班:2017年9月1日—2018年8月31日(补充:24名)
1.本市户籍适龄幼儿;
2.非本市户籍适龄幼儿:其监护人须在松 “合法稳定居住、合法稳定就业”
现场服务所需材料(均须提供原件及复印件)
(1)本市户籍:
①《2023年上海市适龄幼儿入园信息登记表》
②《2023年上海市松江区幼儿入园报名表》
③出生证
④户口簿
⑤相关居住证明等。
(2)外省市户籍:
①《2023年上海市适龄幼儿入园信息登记表》
②《2023年上海市松江区幼儿入园报名表》
③父母一方及幼儿持有的《上海市居住证》或《居住登记凭证》(证件上居住地址属松江区)
④出生证
⑤户口簿
⑥相关居住证明等。
(3)港澳台户籍及外籍:
①《2023年上海市适龄幼儿入园信息登记表》
②《2023年上海市松江区幼儿入园报名表》
③父母一方及幼儿持有的港澳居民来往内地通行证或港澳居民居住证或台湾居民来往大陆通行证或台湾居民居住证或护照
④出生证
⑤相关居住证明等。
今年上海市幼儿入园工作主要通过网上进行,分为信息登记、报名验证和录取通知三个阶段。
一是信息登记阶段:4月20日-4月27日,适龄幼儿监护人进行幼儿网上入园信息登记。4月20日中午12∶00,上海“一网通办”网站(https://zwdt.sh.gov.cn)首页“2023年适龄幼儿入园”特色专栏,及“随申办”移动端首页“2023年适龄幼儿入园”模块将正式开通。
二是报名验证阶段:5月8日开始,相继启动报名验证工作,按照松江区入园政策组织家长进行网上报名和验证。5月底前基本完成报名验证工作。请家长关注松江区入园政策文件具体规定的办理时间。
三是录取通知阶段:7月15日前,基本完成幼儿入园工作,并向符合条件的幼儿家长发放通知。
05

(2023年以计财科最后审核的收费备案为准)
招生咨询:
邵老师:18916447210
刘老师:13817105686(微信同号)
021-67865320(呼叫转移至13817105686)
中大班插班生,家长无须办理市级平台登记,家长登录微信公众号平台招生预约通道进行预约登记,园所根据空额情况联系家长前往现场办理报名登记。
2024年
上海松江区开启幼儿园
幼儿招生简章
一、招生年龄
托班:2021年9月1日—2022年8月31日
小班:2020年9月1日—2021年8月31日
中班:2019年9月1日—2020年8月31日
大班:2018年9月1日—2019年8月31日
二、报名条件
1.本市户籍适龄幼儿;
2.非本市户籍适龄幼儿:其监护人须在松“合法稳定居住、合法稳定就业”
三、招生资料
本市户籍
①《2024年上海市适龄幼儿入园信息登记表》
②《2024年上海市松江区幼儿入园报名表》
③出生证
④户口簿
⑤相关居住证明等。
外省市户籍
①《2024年上海市适龄幼儿入园信息登记表》
②《2024年上海市松江区幼儿入园报名表》
③父母一方及幼儿持有的《上海市居住证》或《居住登记凭证》(证件上居住地址属松江区)
④出生证
⑤户口簿
⑥相关居住证明等。
港澳台户籍及外籍
①《2024年上海市适龄幼儿入园信息登记表》
②《2024年上海市松江区幼儿入园报名表》
③父母一方及幼儿持有的港澳居民来往内地通行证或港澳居民居住证或台湾居民来往大陆通行证或台湾居民居住证或护照
④出生证
⑤相关居住证明等。
四、报名流程
(1)市级平台登记信息
2024年4月22日-4月29日,小班适龄幼儿(包括在园托班幼儿)监护人通过“上海市适龄幼儿入园信息登记系统”'(登录上海“一网通办”网站首页“2024 年适龄幼儿入园”特色专栏,网址:https://zwdt.sh.gov.cn,或登录“随申办”移动端首页“2024年适龄幼儿入园”)进行统一的入园信息登记。
(2)区级平台报名验证
2024年5月9日-5月24日,区级平台报名事宜可于5月 9日起查阅《2024 年松江区适龄幼儿入园区级平台报名操作细则》通过上海“一网通办“网站首页“2024年适龄幼儿入园”特色专栏或“随申办”移动端首页“2024 年适龄幼儿入园”,登录“上海市适龄幼儿入园信息登记系统”选择松江区并完善信息,上传证照。选择意愿就读的民办园报名,网上验证通过即按各民办园招生简章领取入园通知书。
(3)现场服务
2024年5月9日-7月14日,网上验证不通过和相关特殊情况的家长可携带《2024 年上海市适龄幼儿入园信息登记表》《2024年上海市松江区幼儿入园报名表》(自行打印)及所需材料到相关民办园办理现场报名手续。
(4)录取通知
验证通过的幼儿自动进入录取阶段。2024年7月15日前,幼儿监护人登录区小班报名系统查询录取情况。遵循人户一致优先的原则,依据区小班报名系统中幼儿入园条件排序情况、幼儿实际报名情况及街镇、幼儿园资源配置情况,完成幼儿录取工作。
五、园所介绍
办园理念:
启智润心,阅享成长
课程理念:
以书为伴,快乐阅读
上海松江开启幼儿园位于九亭镇龙金路281号1幢一层(南端)、二层。占地面积3164平方米,建筑面积1927平方米 。户外活动场地较宽,校园环境整洁美观,空气清新,硬件设施齐全。严格按照上海市教育委员会的要求,使用“二期课改”的教材。幼儿在园一日活动皆课程,将幼儿一日活动分为:“游戏活动”“运动活动”“生活活动”“学习活动”四大板块。科学合理的安排幼儿一日作息,保证幼儿每天2小时户外活动时间,1小时游戏时间,充分为幼儿提供自由发展的时间和空间。根据幼儿的发展需要,我园分别设有:美工室、图书室、建构室、综合游戏活动室等专项活动室。供不同层次的幼儿得到不同层次的发展,满足所有幼儿的发展需要。
我园成立于2014年7月,持有上海市松江区教育局颁发的“民办学校办学许可证”,园所概况如下——
园所全称:上海松江区开启幼儿园
园所地址:上海市松江区九亭镇龙金路281号1幢一层(南端)、二层
办学内容:学前教育(2—6岁全日制)
目前办园等级:二级
目前房屋租赁期限:(2011年6月18日——2026年12月31日)
为了您的孩子能早日有个良好的学习环境,欢迎各位家长前来我园报名!
六、招生相关事宜
(2024年以此收费备案为准)
招生咨询:
邵老师:18916447210
刘老师:13817105686(微信同号)
021-67865320(呼叫转移至13817105686)
以上内容来源于“上海松江区开启幼儿园”公众号
1.招生对象
2.招生计划
3.学校费用
4.对口地段
5.学校特色
声明:本文由上哪学团队(微信公众号ID: shangnaxue)原创整理制作,转载请注明来源和出处,否则追究法律责任。

意见反馈
返回顶部




