上海市嘉定区曹王幼儿园
上海市嘉定徐行镇民办劳动幼儿园
上海市嘉定区徐行幼儿园
华东师范大学附属嘉定幼儿园
上海市宝山区康桥水都幼儿园(绿地园)
杨泰路158弄1号
学校概况
康桥水都幼儿园是宝山区教育局与杨行镇政府双管的一所公立幼儿园,位于康桥水都二期香逸湾小区内,占地面积6788多平方米。园内拥有一流齐全的设备设施,具有十个班规模。

招生简章
招生范围
年满3周岁,小班年龄3-4岁、中班年龄4-5岁、大班年龄5-6岁。 身体健康,可正常参加集体活动的小班幼儿,满足以上要求并符合下列条件之一的适龄幼儿均属本次招生对象。
收费标准
1. 收费应按照核定的行政事业性收费项目收费。收费前,须向财政局申请立项,到物价局办理核价手续。
2. 收费要凭物价部门颁发的《收费许可证》,做到亮证收费,不得擅自扩大收费项目和提高收费标准。
3. 收费的项目和标准,接受财政部门和物价部门的检查和人民群众的监督。
4. 学校根据项目收费并开具由财政局统一购买的收据。 (1) 上海市中小学学杂费专用收据。 (2) 上海市行政事业单位统一收据。 (3) 行政事业性收费通用收据。 (4) 上海市幼托教育专用收据
5. 学校的所有项目收费都必须纳入学校的财务管理,行政事业性收费项目实行收支两条线管理。
6. 代办费及服务性代办收费,按规定的程序执行。
7. 学校对学生补缺补差不收费。
8. 捐资、捐物助学不得与入学挂钩。接受捐赠应签订捐赠意向书并开具统一收据。
9. 学校不得私设小金库,不做假账,不设账外账。
10. 学校按照国家有关规定进行,依法纳税。具体见《招生简章》
招生简章
年满3周岁,小班年龄3-4岁、中班年龄4-5岁、大班年龄5-6岁。 身体健康,可正常参加集体活动的小班幼儿,满足以上要求并符合下列条件之一的适龄幼儿均属本次招生对象。
一、招生年龄和招生人数
(1)持有招生区域内常住户籍,户主为父母、祖父母、外祖父母,并且持有与户口地址相对应的房产证的;
(2)本市户籍、持有招生区域内房产证的,产权人必须仅为父母或幼儿本人;
(3)持有效期内引进人才《居住证》、并持有招生区域内房产证的,产权人必须仅为父母或幼儿本人。幼儿园面向全区招生。
二、报名资料
1、户口簿(须有幼儿姓名)或有效期内的CW9证件(原件)。
2、幼儿或父母在本镇的房产证(原件)。
3、幼儿预防接种证和出生证(当天家长必须携幼儿同时来报名)。
三、报名时间
上午8:00-11:00(时间每个区是不一样,具体教育局会提前颁布,大家注意新闻和各幼儿园门口的张贴)
【招生步骤】
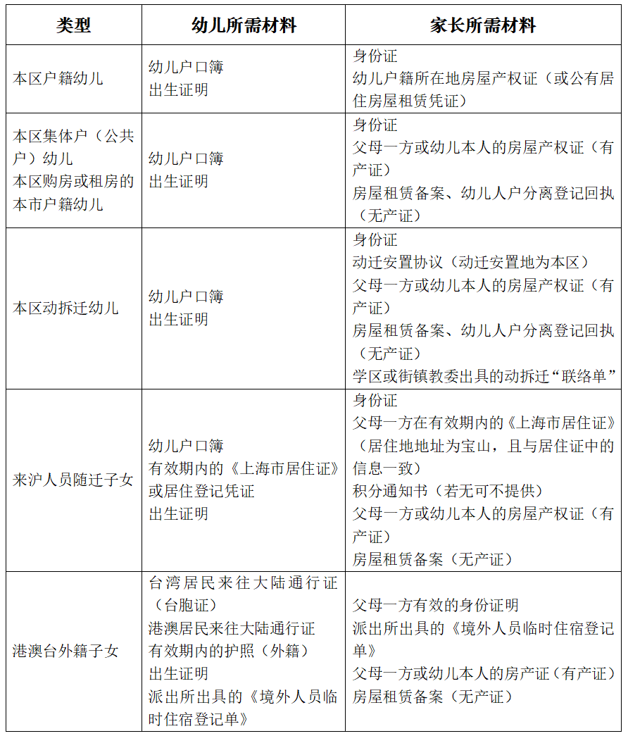
网上统一登记、幼儿园验证报名、区域联合招生、分批发放录取通知。 【招生对象】 2017年9月1日—2018年8月31日期间出生的幼儿,身体健康(无慢性传染病),智力正常,能正常参加集体活动。 【招生计划】 本次招收9个小班,水都园3个小班,绿地分园6个小班。 【验证报名时间和招生范围】 为了避免家长集中等待,请招生区域内的家长按下列时间来幼儿园报名登记。 【验证报名办法】 报名当日,请一名家长(孩子的监护人),携带纸质《2021年上海市宝山区幼儿入园报名表》(报名表含登记编号)及相关证件原件和复印件(所需材料见附件)来园验证报名(因疫情特殊情况,本次验证报名请家长不带孩子来园,来园家长配合测量体温,佩戴口罩、出示绿码)。 【招生录取说明】 1.接受幼儿验证报名的公办幼儿园,不一定就是录取幼儿园。根据幼儿园办园规模、招生计划,按照招生对象条件的先后顺序统筹安排,确保幼儿相对就近入园。 招生条件与验证报名所需材料 验证报名当日,请1名家长携带纸质《2021年上海市宝山区幼儿入园报名表》等相关证件的原件和复印件(所需材料见附件)来园验证报名(因疫情特殊情况,本次验证报名幼儿不来园)。 招 生 条 件 所 需 材 料 本市户籍 招生区域内常住户籍的幼儿 《2021年上海市宝山区幼儿入园报名表》(报名表含登记编号)、户口簿(2021年4月30日之前入户)、出生证、房产证和购房发票或契税单、预防接种卡、父母双方身份证等原件及复印件;招生区域内集体户籍的幼儿,同时提交集体户籍证明、居住证明等原件及复印件。 招生区域内父母或幼儿本人持有房屋产权证明和《本市户籍人户分离人员居住地登记回执》的本市户籍幼儿 《2021年上海市宝山区幼儿入园报名表》(报名表含登记编号)、户口簿、出生证、房产证(2021年4月30日之前办理、产权所有人须为适龄幼儿父母一方或幼儿本人)和购房发票或契税单、预防接种卡、父母双方身份证、人户分离回执等原件及复印件。 持有招生区域内户籍,因动迁原因户籍暂时没有迁入居住地的适龄幼儿 《2021年上海市宝山区幼儿入园报名表》(报名表含登记编号)、户口簿、出生证、动迁安置协议、居住证明(房屋租赁合同)、预防接种卡、父母双方身份证等原件及复印件。 外省市户籍 及港澳台 父母持有招生区域内申领的《上海市居住证》和房屋产权证明,且父母一方持有积分分值在120分以上人员的子女 《2021年上海市宝山区幼儿入园报名表》(报名表含登记编号)、父母一方有效期内《上海市居住证》、积分通知书、房产证(2021年4月30日之前办理、产权所有人须为适龄幼儿父母一方或幼儿本人)、户口簿、适龄幼儿有效期内《上海市居住证》和出生证、预防接种卡、父母双方身份证等原件及复印件。 父母持有招生区域内申领的《上海市居住证》和房屋产权证明的子女 《2021年上海市宝山区幼儿入园报名表》(报名表含登记编号)、父母一方有效期内《上海市居住证》、房产证(2021年4月30日之前办理、产权所有人须为适龄幼儿父母一方或幼儿本人)、户口簿、适龄幼儿有效期内《上海市居住证》(应与父母所持居住证的居住地址、以及房屋产权证上的居住地址相一致)和出生证、预防接种卡、父母双方身份证等原件及复印件。 父母持有港澳台居民来往内地通行证或港澳居民居住证,台湾居民来往大陆通行证或台湾居民居住证和招生区域房屋产权证证明的子女 《2021年上海市宝山区幼儿入园报名表》(报名表含登记编号)、来往内地通行证或港澳台居民居住证、房产证(2021年4月30日之前办理、产权所有人须为适龄幼儿父母一方或幼儿本人)或购房合同发票、户口簿、出生证、预防接种卡。 父母持有招生区域内申领的《上海市居住证》和招生区域房屋租赁合同的子女 《2021年上海市宝山区幼儿入园报名表》(报名表含登记编号)、父母一方有效期内《上海市居住证》、房屋租赁合同、户口簿、适龄幼儿有效期内《上海市居住证》(与父母居住证地址一致)和出生证、预防接种卡、父母双方身份证等原件及复印件。 备注:4月30日前未上网完成《2021年上海市宝山区幼儿入园报名表》需补登记入园的幼儿,带好相关证件,请在6月5日—6月6日、6月15日到区域指定点预约验证登记。地址:民办杨行小学(杨泰路321号),预约电话:66760190。 幼儿园地址:宝山区竹韵路8号(水都园) 宝山区杨泰路151弄1号(绿地园) 联系方式:56780702 56782536 王老师 张老师
2.本招生区域内智力、听力、自闭症等有障碍的适龄儿童可以到有特殊教育办学点的幼儿园验证登记:和家欣苑幼儿园(红林路489号,电话66788506)。
3.通知送达:8月15日前分批发放录取通知。
【幼儿园简介】
康桥水都幼儿园是一所公办全日制、宝山区规范一级幼儿园,呈现“一园两部”格局,水都园9个班规模,绿地分园为18个班规模,由宝山区教育局和杨行镇人民政府共同管理。本园以故事表演为特色,促进幼儿全面发展。
水都园
绿地分园
【招生对象】 2018年9月1日—2019年8月31日期间出生的幼儿,身体健康(无慢性传染病),智力正常,能正常参加集体活动。 【招生计划】 本次招收9个小班,水都园(竹韵路8号)3个小班,绿地分园(杨泰路151弄1号)6个小班。 【收费标准】 幼管费:175元/月;伙食费12元/天(包括牛奶点心);生活用品35元/学期;课程配套标准材料费100元/学期;课外活动费100元/学期。 【报名方式】 1. 云上参观: 6月2日-6月9日关注“上海市宝山区康桥水都幼儿园”微信公众号参观线上开放日活动。 2. 信息登记: 6月9日-6月16日:登录“上海一网通办”网站首页,网址:https://zwdt.sh.gov.cn,进入“2022年适龄幼儿入园”特色专栏,或登录“随申办”移动端首页“2022年适龄幼儿入园”),完成信息登记。 3. 网上报名:6月24日-7月15日,登录“上海一网通办”网站首页,网址:https://zwdt.sh.gov.cn,进入“2022年适龄幼儿入园”特色专栏,或登录“随申办”移动端首页“2022年适龄幼儿入园”),点击各区县报名版块,选择“宝山区”,完成网上报名。 【招生地段】 香逸湾、禄德嘉苑、杨泰公寓、世华佳苑、春江美庐、康桥水都、香颂名邸、杨泰二村二居、星火村、西浜村。 【录取通知】 8月15日前,分批发放幼儿录取通知书。报名的公办幼儿园,不一定就是录取幼儿园。根据幼儿园办园规模、招生计划,按照招生对象条件的先后顺序统筹安排,确保幼儿相对就近入园。 【咨询电话】 幼儿园: 周一、三、五13:00-16:00,56780702 周二、四13:00-16:00,56782536 上级统筹主管部门:56801758 关注幼儿园公众号 2022年宝山区适龄幼儿入园报名材料 【备注】 1. 不能登记或无法注册一网通办,无法登记的,网上验证未通过幼儿,请监护人在6月26日、7月2日、7月3日、 7月9日、7月10日、7月16日、7月17日、7月22日8天。带好相关证件,前往指定服务点,进行信息修改或补登记。到区域指定点需预约登记。地址:民办杨行小学(杨泰路321号),预约电话:56801758。 2.本招生区域内智力、听力、自闭症等有障碍的适龄儿童可以到有特殊教育办学点的幼儿园验证登记:和家欣苑幼儿园(红林路489号,电话66788506)。
2 0 2 3 招生简章 上海市宝山区康桥水都幼儿园 园 所 简 介 康桥水都幼儿园创办于2010世博之年,隶属公办区规范一级幼儿园,呈现“一园两部”格局(水都园9个班,绿地分园18个班),由宝山区教育局和杨行镇人民政府共同管理。 水都园 绿地园 幼儿园秉承“自主学习,快乐成长,和谐发展”的办园理念;坚持以幼儿发展为本,培养“大胆、大气、大爱”的孩子;重视师资队伍建设,造就“善学、善研、善行动”的教师;创新管理机制,营造“开放自主、互动和谐”的校园文化;形成故事表演园本特色,促进幼儿健康全面发展。 招 生 对 象 2023年招生对象为2019年9月1日至2020年8月31日出生的本区常住人口适龄幼儿,幼儿和监护人根据本人情况须持有以下证件之一: 1.本市户籍:居民身份证(号); 2.非本市户籍:监护人持有居住地址为本区的上海市居住证,幼儿持有居住地址为本区的上海市居住证或上海市居住登记凭证,港澳居民来往内地通行证或港澳居民居住证,台湾居民来往大陆通行证或台湾居民居住证; 3.外籍:护照。 招 生 计 划 本次招收9个小班,水都园3个小班(竹韵路8号)绿地分园6个小班(杨泰路151弄1号)。 注意事项 1.中大班插班转园的幼儿不作为此次信息登记对象,具体事宜家长可致电咨询幼儿园,幼儿园将根据实际情况进行线下登记。 2.本区域户籍的智力、听力、自闭症等有障碍的适龄幼儿只做信息登记,可先与特殊教育办学点电话预约后进行现场验证报名。特教点:和家欣苑幼儿园,红林路489号,电话66788506 3.确因身体状况等特殊原因不能当年入园的适龄幼儿,监护人可向镇教委申请推迟入园。上一年度因身体状况等特殊原因未入园的适龄幼儿,监护人可向镇教委电话咨询并向其提出入园申请。 收费标准 保育教育费:175元/月;伙食费12元/天(包括牛奶点心);生活用品35元/学期;课程配套标准材料费100元/学期;课外活动费100元/学期。 报 名 方 式 1.云上校园开放日活动:4月18日可关注“上海市宝山区康桥水都幼儿园”微信公众号。 2.信息登记:4月20日-4月27日:适龄幼儿监护人实名登录上海“一网通办”网站首页,网址:https://zwdt.sh.gov.cn,进入“2023年适龄幼儿入园”特色专栏;或实名登录“随申办”移动端首页“2023年适龄幼儿入园”,进行统一的入园信息登记(家长可在“市登记系统”首页“家长操作指引”版块获取“操作指引”视频)。 3.网上报名:5月8日-5月24日,已完成信息登记的适龄幼儿监护人登录上海“一网通办”网站首页,进入“2023年适龄幼儿入园”特色专栏,或登录“随申办”移动端首页“2023年适龄幼儿入园”,选择“各区报名”版块,点击“宝山区”进行网上报名。 4.如错过信息登记和网上报名时间,需要进行补登记、补报名,采用预约制,适龄幼儿监护人先电话预约,再携带相关证件材料,前往指定服务点进行补登记、补报名。办理日期:5月13日、5月20日、5月21日、5月27日、5月31日。指定点:杨泰实验小学(杨泰路321号),预约电话:56801758 5.网上验证:5月17日-5月31日,网上验证未通过的适龄幼儿,监护人可携带相关有效证件到指定服务点进行信息修改和调整后,由幼儿园再次进行网上验证。 6.区域统筹录取:6月1日-7月15日,根据本地域学前教育资源分布情况,在遵循本市人户一致适龄幼儿优先原则的基础上,按照招生对象条件的先后顺序依次统筹录取,安排幼儿相对就近入园。报名的公办幼儿园,不一定就是录取的幼儿园。 招生地段 香逸湾、禄德嘉苑、杨泰公寓、世华佳苑、春江美庐、康桥水都、香颂名邸、杨泰二村二居、星火村、西浜村。 分批发放入园通知书 7月15日前分批发放入园通知书。幼儿入园前须进行健康检查合格者方可入园。 咨 询 电 话 幼儿园咨询电话: 水都园56780702;绿地分园56782536 工作日上午8:30—11:00,下午13:00—16:00 上级统筹主管部门电话:镇教委56801758

2
0
2
4
招生简章
上海市宝山区康桥水都幼儿园
园
所
介
绍
康桥水都幼儿园创办于2010世博之年,是一所宝山区公办示范园(二级)园。幼儿园秉承“自主快乐、和谐发展”的办园理念;践行“润育健康活泼、好奇探究、文明乐群、亲近自然、爱护环境、勇敢自信、有初步责任感,大胆、大气、大爱的幼儿”的育人目标。
幼儿园“一园两部”:
水都园位于竹韵路8号。
绿地分园位于杨泰路151弄1号。
水都园
绿地园
招
生
对
象
2024年招生对象为2020年9月1日至2021年8月31日出生的本区常住人口适龄幼儿。
招
生
计
划
共招收9个小班。水都园3个小班,预计招生人数为75名幼儿;绿地分园6个小班,预计招生人数为150名幼儿。
收
费
标
准
保育教育费:175元/月;其他各类费用(伙食费、点心费、代办服务性收费等)项目和标准按上级有关规定收取,以开学9月“幼儿园收费公示”为准。
报
名
方
式
1.信息登记:4月22日-4月29日,适龄幼儿监护人实名登录上海“一网通办”网站首页,网址:https://zwdt.sh.gov.cn,进入“2024年适龄幼儿入园”特色专栏;或实名登录“随申办”移动端首页“2024年适龄幼儿入园”,进入“上海市适龄幼儿入园信息登记系统”进行登记。
2.网上报名:5月9日-5月22日,已完成信息登记的适龄幼儿监护人登录上海“一网通办”网站首页,或登录“随申办”移动端首页“2024年适龄幼儿入园”专栏,选择“各区报名”版块,点击“宝山区”进行网上报名。
招生地段
香逸湾、禄德嘉苑、杨泰公寓、世华佳苑、春江美庐、康桥水都、香颂名邸、杨泰二村二居、星火村、西浜村。
录取条件
按顺序分批录取幼儿,直至各园招生计划数满额。
1.本市户籍,区域内人户一致的适龄幼儿。
2.本市户籍,父母一方或幼儿持有区域内房屋产权证明的适龄幼儿。
3.本区购房的外省市适龄幼儿,父母一方或幼儿持有区域内房屋产权证明。
4.本市户籍,人户分离的适龄幼儿。本市外区户籍幼儿确有困难,不能在户籍地入园的,凭招生区域内的《本市户籍人户分离人员居住登记凭证》,按居住地入园;本市户籍区域内廉租房、社区公共户的适龄幼儿参照执行。须持有相关证明,承租人须是幼儿父母一方。
5.本区租房的外省市适龄幼儿。父母一方或幼儿持有招生区域内公租房相关证明且持有120积分通知书;父母一方或幼儿持有招生区域有效期内的《上海市居住证》《房屋租赁备案通知书》,且有120积分通知书;父母一方持有招生区域有效期内的《上海市居住证》《房屋租赁备案通知书》及一年内(2023年7月1日至2024年6月30日)参加本市职工社会保险满6个月(不含补缴),或连续3年(从首次登记日起至2024年6月30日)在街镇社区事务受理服务中心办妥灵活就业登记证明。
6.香港、台湾、澳门适龄幼儿。幼儿须持有永久居民身份证、港澳居民往来内地通行证和《中华人民共和国港澳居民居住证》;台湾幼儿须持有台湾居民来往大陆通行证和《中华人民共和国台湾居民居住证》,统筹安排入园。
7.外籍适龄幼儿。幼儿须持有效签证的护照(须有中华人民共和国外国人居留许可页,且有有效往来签证)和本市《境外人员住宿登记表》,统筹安排入园。
录取通知
6月24日——7月5日,分批发放录取通知书。
咨
询
电
话
幼儿园招生咨询电话:56780702或56782536
教育局招生咨询电话:56179779*8004或66592019
【温馨提示】
1.云上校园开放日活动:4月16日起可关注“上海市宝山区康桥水都幼儿园”微信公众号。
2.本招生区域内智力、听力、自闭症等有障碍的适龄幼儿可先与特殊教育办学点电话预约后进行现场验证报名:和家欣苑幼儿园,红林路489号,电话66788506。
3.如错过信息登记和网上报名时间,需要进行补登记、补报名,适龄幼儿监护人携带相关证件材料,前往幼儿园进行补登记、补报名。办理日期:5月11日、5月13日、5月15日、5月17日13:00-16:30、5月31日8:30-16:30。地点:康桥水都幼儿园(竹韵路8号)。
4.中大班插班生不作为此次登记报名对象,具体事宜请关注6月初幼儿园公布的通告。
上海市宝山区康桥水都幼儿园
2024年4月18日
扫码关注我们!
供稿:行政组
编辑:信息组
审核:园长室
以上内容来源于“上海市宝山区康桥水都幼儿园”公众号
声明:本文由上哪学团队(微信公众号ID: shangnaxue)原创整理制作,转载请注明来源和出处,否则追究法律责任。

意见
返回上哪学(上海)科技有限公司版权所有Copyright©2019-2021沪ICP备2021001920号-1
恭喜您,申请提交成功!

