上海市松江区三湘四季幼儿园
上海市松江区中山幼儿园
上海市松江区大学城幼儿园
上海松江区KA幼儿园(博思智英)
上海松江区迪贝尔幼儿园
上海外国语大学附属松江实验幼儿园
上海市松江区龙马幼儿园
龙马路470号(龙马部)银泽路1901号(银泽路)
学校概况
松江区龙马幼儿园系隶属松江区教育局的全日制公办幼儿园,创办于2014年6月。幼儿园以“呵护童真、释放童趣、启迪童慧”的“三童”理念为指导,创建以灵慧的幼儿、灵性的教师、灵动的园所为特征的新优质幼儿园。

招生简章
1、招生地段
广富林街道
2、松江区招生政策
各类证件办理截止时间:2020.4.30
示范园招生: 地段对口招生
关键时间:
录取办法:
3、联系电话
021-67895910招生对象: 2017年9月1日--2018年8月31日出生,身体健康、智力正常、可独立参加集体活动,并符合“2021年公办园新生入园信息分类及安置说明表”中类别之一的适龄幼儿
招生地段:蔷薇九里居委会、保利西子湾居委会
2021年松江区新生入公办园
现场信息验证办理通知
-2021.05.17-
尊敬的家长:
为避免符合条件适龄幼儿家长错过“信息确认与材料验证”(现场信息验证)的办理,现特向本验证点范围内的适龄幼儿家长作如下提示与通知:
一、办理对象
2017年9月1日--2018年8月31日出生,身体健康、智力正常、可独立参加集体活动,并符合“2021年公办园新生入园信息分类及安置说明表”中类别之一的适龄幼儿(详见《上海市松江区教育局关于2021年松江区学前教育阶段招生工作的实施意见》附件1)。
《上海市松江区教育局关于2021年松江区学前教育阶段招生工作的实施意见》请登录松江区教育考试中心网站“幼招信息”栏目或本园网站查阅。
提请关注:
(1)居住类房产证件、本市户籍迁移、房屋租赁登记备案、《上海市居住证》以及其他各类有效证明或证件的截止期为2021年4月30日(详见“实施意见”附件1中的“有关说明”)。
(2)入园安排以现场验证时的信息为准,家长须按时验证并确保相关信息的真实性、有效性与唯一性。凡未按时办理现场验证或提供虚假信息与证件,均不予安排入园。
二、验证点范围
备注:
1、符合《2021年松江区公办园新生入园信息分类及安置说明表》的新生家长,若房产证件地址属于本园验证范围的,请根据区级平台报名预约时段按时来园办理。
2、本“信息验证点”仅为新生信息确认与材料验证受理地点,入园结果须以“小班学区范围公告”(6月21日公示于松江区教育考试中心网站及本园网站)及领取的“入园通知书”为准。
三、办理时间
5月22日、5月23日
( 上午:8:30-11:30
下午:13:00-16:00 )
两天内的验证效力同等,建议请家长根据区级平台报名预约时段错峰办理。
四、所需材料
现场信息验证时所需材料(均需原件和复印件):
① 《上海市适龄幼儿入园信息登记表》(市级平台已完成登记的可直接打印;未网上信息登记的可于现场信息验证时补信息登记)。
② 《2021年松江区幼儿园入园报名登记表》(区级报名平台已完成报名的可直接打印;未网上报名的可于现场信息验证时补报名)。
③ 按照《2021年松江区公办园新生入园信息分类及安置说明表》(见《上海市松江区教育局关于2021年松江区学前教育阶段招生工作的实施意见》附件1)提供相应的证件。
备注:居住类房产证件、房屋租赁登记备案、户籍迁移、《上海市居住证》签发以及其他各类有效证件的截止时间:2021年4月30日。
五、现场验证流程和平面图
1. 资料核对
家长请对照“信息验证需要提供的资料”表,核对所需要资料是否都已准备齐全,缺资料的补齐全后再入园办理。
2、健康筛查
家长佩戴口罩、出示健康绿码、测体温、免洗消毒液手部消毒、无异常登记后方能入园。
3、初审出示
“市级信息登记表”“区级信息登记表”“网上时间预约单”,按预约时间段初审,进入等候区等待验证。
4、信息验证
按照序号复审,逐一进入各验证区(外省市的先读卡验证上海市居住证),验证审核材料对“类别确认”结果签名确认。
5、完成验证
按指定路线离开幼儿园,不在园内逗留。
相关说明
1、因疫情防控需要,每户家庭限一名家长入园验证信息,不要带幼儿入园。
2、入园后须服从现场工作人员的指挥,有序等待和验证信息,人员之间保持一米以上距离,全程佩戴好口罩。如有身体不适等反应,请及时联系现场工作人员。
六、其他提示
1、需办理中大班补充入园或转园的幼儿,可于5月23日到松江区龙翔幼儿园进行预报登记,入园条件参照小班新生,后续将根据预报情况及区域内资源情况进行统筹安排。
2、入园通知书领取时间 6月 26日 ;领取地点: 松江区龙马路470号。
3、具体招生政策及相关细则,请登录松江区教育考试中心网站查阅《上海市松江区教育局关于2021年松江区学前教育阶段招生工作的实施意见》。
7、本验证点日常咨询电话: 67895902
撰稿/郁斌仙
编辑/周 瑛
审核/马丽华
(一)公办园
2018年9月1日——2019年8月31日出生,身体健康、智力正常、可独立参加集体活动并符合《2022年松江区公办园招生小班新生信息分类及安置说明表》中类别之一的适龄幼儿。
研定政策——公示宣传——登记信息——报名验证——学区公告——录取通知
*点击图片可查看大图
现场报名验证所需材料
(均须提供原件及复印件)
(1)《2022年上海市适龄幼儿入园信息登记表》(市级平台已完成入园信息登记的可直接打印,未登记的可于现场服务点验证时补登记信息)。
(2)《2022年上海市松江区幼儿入园报名表》(区级平台已完成报名的可直接打印,未报名的可于现场服务点验证时补报名)。
(3)按照《2022年松江区公办园招生小班新生信息分类及安置说明表》提供相应的证件。
居住类房产证件、房屋租赁登记备案、户籍迁移、《上海市居住证》签发及其他各类有效证件的截止日期为2022年7月15日,“随申办市民云”或“上海一网通办”网站中的电子证照与纸质证件同等效力使用。

根据《上海市教委等四部门关于来沪人员随迁子女就读本市各级各类学校实施意见的通知》(沪府办规〔2018〕5号)《上海市教育委员会关于做好2023年本市学前教育阶段适龄幼儿入园工作的通知》(沪教委托幼〔2023〕2号)相关精神,现结合本区实际,就2023年松江区学前教育阶段招生工作制定如下实施意见。
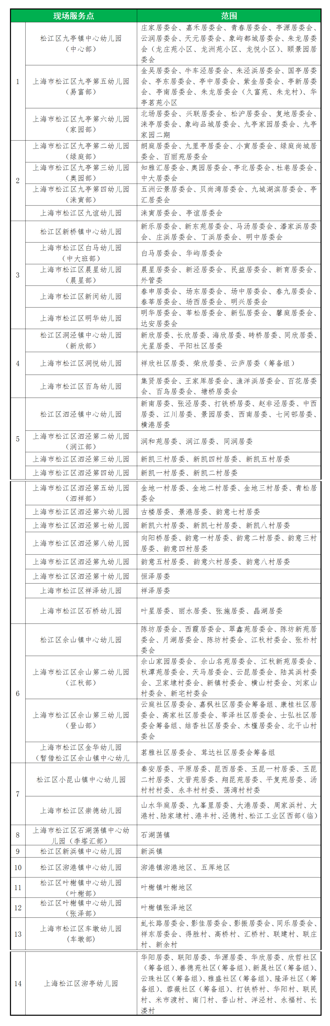
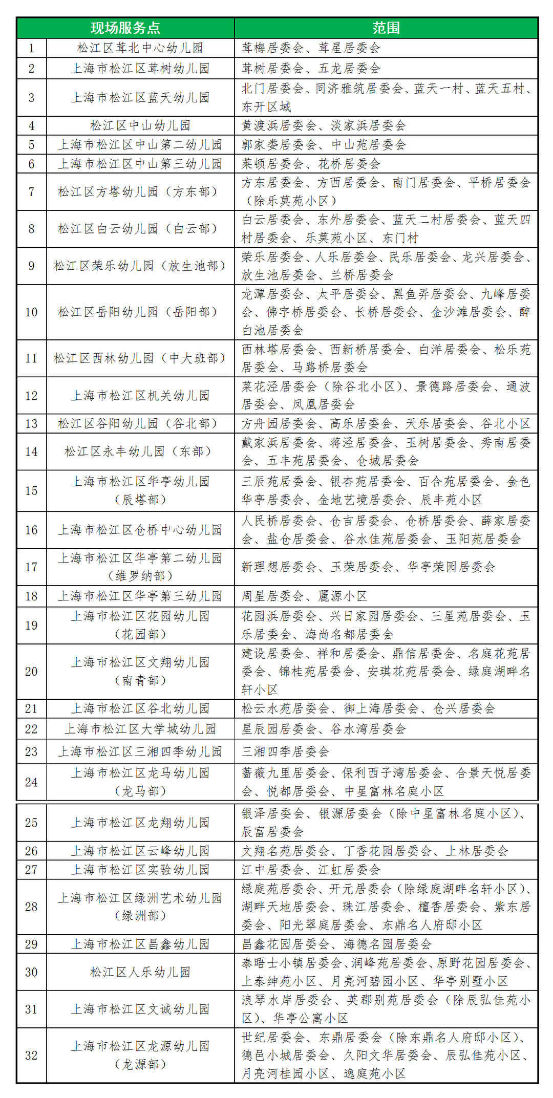
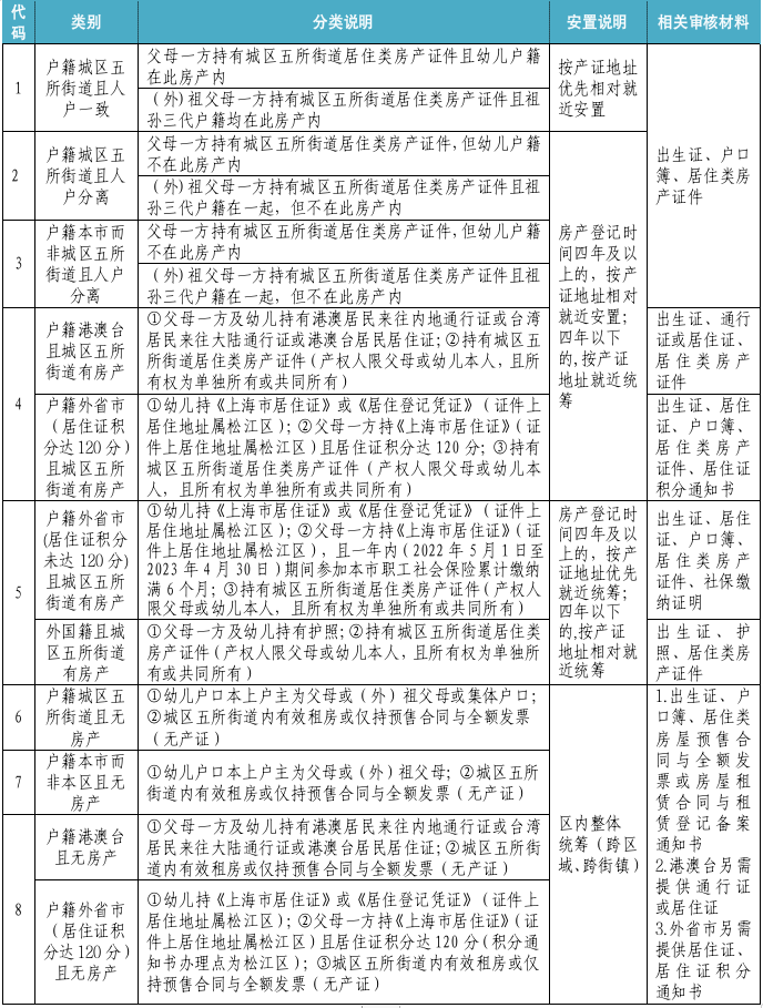
进一步强化政府职能,完善学前教育公共服务体系,优化学前教育资源布局,规范各托幼机构办学行为,依法实施学前教育阶段招生工作。 各托幼机构应主动向社会公开本区“学前教育阶段招生工作的实施意见”、招生简章或方案、相关通知等有关信息,并按要求做好招生宣传、咨询与服务等工作。 基于本区学前教育资源实际,各托幼机构须严格遵照招生工作程序,优先满足符合条件的小班适龄幼儿接受学前教育及看护的需求;切实按照学额及相关规定落实好符合条件的中大班适龄幼儿的补充入园(或转园)等工作。 在区教育局的统一部署下,城区五所街道和各镇、九亭地区的学前教育阶段招生工作由区教育局和各镇、九亭地区有关部门分别实施管理。 在网上信息登记、报名验证等基础上,区教育局和各镇、九亭地区有关部门根据生源信息与资源实际,统筹确定城区五所街道及各镇、九亭地区公办园的小班学区范围。部分区域将根据生源和资源实际加大统筹力度,实施跨区域、跨街镇统筹安置。 各托幼机构须严肃纪律、优化服务、严控学额,确保招生工作规范、有序、高效进行。区教育局根据区域内资源与生源实际、办园条件与设置规模等核定公民办托幼机构的班、学额数,并依托教育督导或专项检查等途径,对各托幼机构招生工作予以全程性监管。 (一)公办园 2019年9月1日——2020年8月31日出生,身体健康、智力正常、可独立参加集体活动并符合《2023年松江区公办园招生小班新生信息分类及安置说明表》(附件1)中类别之一的适龄幼儿。 (二)民办园 2019年9月1日——2020年8月31日出生,身体健康、智力正常、可独立参加集体活动且其法定监护人在松“合法稳定就业、合法稳定居住”的适龄幼儿。 研定政策——公示宣传——登记信息——报名验证——学区公告——录取通知 *点击图片可查看大图 现场服务信息验证时所需材料 (均须提供原件及复印件) (1)《2023年上海市适龄幼儿入园信息登记表》(市级平台已完成入园信息登记的可直接打印,未登记的可于现场服务点验证时补登记信息)。 (2)《2023年上海市松江区幼儿入园报名表》(区级平台已完成报名的可直接打印,未报名的可于现场服务点验证时补报名)。 (3)按照《2023年松江区公办园招生小班新生信息分类及安置说明表》(附件1)提供相应的证件。 居住类房产证件、房屋租赁登记备案、户籍迁移、《上海市居住证》签发及其他各类有效证件的截止日期为2023年4月30日,“随申办市民云”或上海“一网通办”网站中的电子证照与纸质证件同等效力使用。 研定简章——招生备案——公示宣传——登记信息——报名验证——录取通知 日程安排及相关说明 *点击图片可查看大图 现场服务所需材料(均须提供原件及复印件) (1)本市户籍:《2023年上海市适龄幼儿入园信息登记表》《2023年上海市松江区幼儿入园报名表》、出生证、户口簿、相关居住证明等。 (2)外省市户籍:《2023年上海市适龄幼儿入园信息登记表》《2023年上海市松江区幼儿入园报名表》、父母一方及幼儿持有的《上海市居住证》或《居住登记凭证》(证件上居住地址属松江区)、出生证、户口簿、相关居住证明等。 (3)港澳台户籍及外籍:《2023年上海市适龄幼儿入园信息登记表》《2023年上海市松江区幼儿入园报名表》、父母一方及幼儿持有的港澳居民来往内地通行证或港澳居民居住证或台湾居民来往大陆通行证或台湾居民居住证或护照、出生证、相关居住证明等。 1.公办园 (1)招生对象 2020年9月1日——2021年8月31日出生,身体健康、智力正常、可独立参加集体活动的适龄幼儿。 (2)安置方法 在人户一致入托优先的前提下,以监护人所持房产地址为准,依照幼儿户籍等情况,按序安排入托,额满即止。 (3)时间节点 2023年8月2日——8月20日进行区域内托班入托登记、现场信息验证、发放入托通知书。 (4)有关说明 2023年开设托班的公办园详见《2023年松江区公办园招生信息一览表》(附件3)中“招生年龄”2—6岁;具体入托登记时间与安排等,以各相关公办园在本园网站、公众号上公布的“幼儿园入托招生简章”为准。 2.民办园 民办园招生详见各园招生简章,2023年开设托班的详见《2023年松江区民办园、托儿所、早教机构招生信息一览表》(附件4)中“招生年龄”含3岁以下的相关园所。 《2023年松江区中大班幼儿补充入园(或转园)须知》,详见上海市松江区教育考试中心网站(www.zsb.sjedu.cn) 。 2023学年本区新增公办办园点4个,分别为:金华幼儿园(佘山镇,项目名称)、场西幼儿园(新桥镇,项目名称)、银圩幼儿园(车墩镇,项目名称)、泗凤幼儿园(泗泾镇,项目名称)。 1.严禁不足龄及不符合条件的幼儿入园;除要求幼儿按卫生保健相关制度进行体格检查并取得合格外,不得对申请入园的适龄幼儿及其家长举行或变相举行与入园挂钩的考试或测试;幼儿入园编班时应按出生年月编入相应年龄段。 2.民办托幼机构的招生简章和广告须真实有效、准确清晰、规范合法,并于招生报名启动前主动面向社会公示;同时,招生计划、招生简章和广告等基本信息应按区教育局要求进行备案,主动接受社会各界及上级有关部门的督查。 3.本区学前教育阶段招生咨询电话:57882750、57882751、37736356;咨询日期:4月6日——6月30日(节假日除外);咨询时间:9:00——11:30,13:30——16:30;咨询地址:中山二路590号、中山中路38号。 4.基于本区资源与生源实际,松江区学前教育阶段招生工作实施统一时间段内统一管理,非招生时间段不予受理。 5.本“意见”未尽事宜按上级有关规定执行,最终解释权在松江区教育局。 2023年松江区公办园招生 小班新生信息分类及安置说明表 一、城区五所街道区域(中山、岳阳、永丰、方松、广富林街道) *点击图片可查看大图 二、各镇、九亭地区(九里亭街道、九亭镇)区域 *点击图片可查看大图 三、有关说明 1.上述代码为6、7、8的无房产类别,在本区租房的须提供房屋租赁合同与《上海市居住房屋租赁合同登记备案通知书》,根据本区公办资源和生源等实际情况在全区范围内统筹安置。 2.安排入园所要求提供的居住类房产证件、户籍迁移、房屋租赁登记备案、《上海市居住证》签发及其他各类有效证件的截止日期为2023年4月30日。 3.智力、听力等有障碍且需接受特殊教育的适龄幼儿,可到松江区辅读学校(地址:松江区小昆山镇大港浦港路108号;电话:57852663)、松江区佘山镇中心幼儿园(地址:松江区佘山镇佘苑路175号;电话:57783882)咨询或登记。 4.各镇、九亭地区可根据本区域的资源及生源实际适度提高或降低入园条件,具体可查阅各镇、九亭地区招生实施方案。 2023年松江区公办园招生 小班新生现场服务点一览表 一、城区五所街道区域(中山、岳阳、永丰、方松、广富林街道) *点击图片可查看大图 1. 符合入公办园条件的适龄幼儿家长,没有网上报名或网上验证不通过的可根据《2023年松江区公办园招生小班新生信息分类及安置说明表》(附件1),携带相关材料按房产证件地址在规定时间内到上述“小班新生现场服务点”进行信息确认与材料验证。 2. 市示范园(松江区荣乐幼儿园、上海市松江区实验幼儿园)招生工作与其他公办园同步开展。未被示范园录取但符合入公办园条件的适龄幼儿将统筹安置至其他公办园,不符合的可到民办园办理报名手续。 3.因地理位置特殊,车墩镇东门村原则上纳入五所街道“现场服务点8”的范围。 二、各镇、九亭地区(九里亭街道、九亭镇)区域 *点击图片可查看大图 符合入公办园条件的适龄幼儿家长,没有网上报名或网上验证不通过的可根据《2023年松江区公办园招生小班新生信息分类及安置说明表》(附件1),携带相关材料按房产证件地址在规定时间内到上述“小班新生现场服务点”进行信息确认与材料验证。 2023年松江区公办园招生信息一览表 一、城区五所街道区域(中山、岳阳、永丰、方松、广富林街道) *点击图片可查看大图 二、各镇、九亭地区(九里亭街道、九亭镇)区域 *点击图片可查看大图 各街镇当所属招生区域内符合入园条件的适龄幼儿报名数少于该区域招生计划数时,将根据幼儿类别及房产地址在区域内依次统筹安置入园;当招生区域内符合入园条件的适龄幼儿报名数超过该区域招生计划数时,将统筹安排至其他招生区域内入园。 三、2023学年新增办园点相关信息 1.金华幼儿园(佘山镇,项目名称) 地址:松江区佘山镇陆宝山路金白花路西北角; 电话:57783882 2.场西幼儿园(新桥镇,项目名称) 地址:松江区新桥镇场西路35弄1-3号; 电话:67826709 3.银圩幼儿园(车墩镇,项目名称) 地址:松江区车墩镇白苧路银圩路西北角; 电话:37021180 4.泗凤幼儿园(泗泾镇,项目名称) 地址:松江区泗泾镇洞泾港河泗凤公路西北角; 电话:57621360 2023年松江区民办园、托儿所、早教机构 招生信息一览表 一、民办园 *点击图片可查看大图 二、民办托儿所 *点击图片可查看大图 三、民办早教机构 *点击图片可查看大图 1.各民办托幼机构办园等级等信息请登录上海市松江区教育考试中心网站查阅;各机构收费标准须于启动招生报名前主动向社会公示。 2.上述信息统计截止至2023年3月31日。


























1.招生对象
2.招生计划
3.学校费用
4.对口地段
5.学校特色
1.招生对象
2.招生计划
3.学校费用
4.对口地段
5.学校特色
声明:本文由上哪学团队(微信公众号ID: shangnaxue)原创整理制作,转载请注明来源和出处,否则追究法律责任。

意见
返回上哪学(上海)科技有限公司版权所有Copyright©2019-2021沪ICP备2021001920号-1
恭喜您,申请提交成功!

