2020年秋季招生简章
作者:小精灵幼儿园
发布时间:2020年4月22日
一、招生步骤
网上统一登记、幼儿园验证报名、区域联合招生、分批发放录取通知。
网上登记时间:4月24日—4月30日幼儿家长登入上海市幼儿入园信息预登记(https://shrydj.edu.sh.cn;也可通过“一网通办”进入)预登记信息,获取《2020年上海市适龄幼儿入园信息登记表》和登记编号。登记表和登记编号为幼儿入园验证报名的凭证。
二、招生对象
2016年9月1日至2017年8月31日期间出生的幼儿,身体健康(无慢性传染病),智力正常,能正常参加集体活动。招生区域内所有登记成功的幼儿(除民办一级、二级园的以外)都需到幼儿园验证报名。
三、招生地段
聚丰景都居委(聚丰园路628弄)
祁连三村一居委(上大路1329弄;祁连山路2555弄祁连家园)
四、验证报名地点和时间
地点:小精灵幼儿园 瑞丰路88号
时间:2020年5月11日(周一)上午8:00——12:00 下午12:30——16:30
2020年5月12日(周二)上午8:00——12:00 下午12:30——16:30
特别提示:
验证报名以符合报名条件为原则,与报名先后顺序无关。
请家长们注意:
1. 我园验证报名采取提前预约登记、划段分时。
(验证预约通道将在5月5日关闭,请及时扫码预约获取预约凭证)
2. 验证报名不带孩子,并做好个人防疫措施(口罩、随申码),由一位家长带好相关材料(预约凭证、 “登记表”(纸质)、登记编号和相关证件原件、复印件)前来验证报名。

扫一扫预约码
获取预约凭证
五、联合招生录取(含8类顺序)
根据本区域学前教育资源分布情况,采取幼儿园统一网上报名登记,按照招生对象条件的先后顺序,视今年生源分布情况统筹协调,安排幼儿相对就近入园。统筹顺序如下:
1.招生区域内常住本区户籍的幼儿(人户一致);
2.招生区域内父母或幼儿本人持有房屋产权证明的本市户籍幼儿,且持有《本市户籍人户分离人员居住地登记回执》;
3.持有《本市户籍人户分离人员居住地登记回执》,且招生区域内房产属于爷爷奶奶或外公外婆,或持有“上海市国有土地房屋征收补偿协议”的动迁户、经济适用房购房户或公租房、廉租房住户的本市户籍人员子女;
4.持有《本市户籍人户分离人员居住地登记回执》的本镇公共户、集体户幼儿;
5.招生区域内父母一方为本区域户籍且持有招生区域房屋产权证明的非本市户籍适龄幼儿,幼儿居住证地址为父母产权房地址;
6.父母持有本区域申领的《上海市居住证》和招生区域内房产是父母或孩子本人的,且父母一方持有上海市人才服务中心申请积分分值在120分以上,积分单上有幼儿姓名(随员)的外省市适龄儿童;
7.本市外镇、外区户籍持有《本市户籍人户分离人员居住地登记回执》的幼儿;
8.父母持有港澳台通行证(或居住证);外籍人员持有护照和境外人员临时住宿登记单(或房产证)的子女。
其他条件的适龄幼儿,将根据本镇学前教育资源情况,统筹安排到相对就近的具有宝山区教育局颁发的“中华人民共和国民办学校许可证”的民办三级幼儿园。
六、验证报名所需材料
1.招生区域内常住本区户籍的幼儿。《上海市适龄幼儿入园信息登记表》(纸质)和登记编码、户口簿(2020年4月30日之前入户)、出生证、房产证(或公有居住房屋租赁凭证)等证件的原件及复印件。
2.招生区域内购房或租房的本市户籍幼儿。《上海市适龄幼儿入园信息登记表》(纸质)和登记编码、户口簿、出生证、本区房产证或房屋租赁合同和人户分离回执等证件的原件及复印件。
3.招生区域内集体户籍和公共户籍的幼儿。《上海市适龄幼儿入园信息登记表》(纸质)和登记编码、集体户籍证明或公共户集证明、出生证、居住证明(父母一方的产权证或合法租房1年以上的房屋租赁合同)的原件及复印件。原则上集体户籍和公共户籍幼儿居住地入园。
4.招生区域内外省市户籍幼儿。《上海市适龄幼儿入园信息登记表》(纸质)和登记编码、父母一方在有效期内的《上海市居住证》(在宝山区办理,至2020年9月1日仍在有效期内)、积分通知书、房产证(产权所有人须为适龄幼儿父母或本人)或房屋租赁合同(居住地地址为宝山,且与居住证中的信息一致)、户口簿、适龄幼儿有效期内的《上海市居住证》和出生证的原件及复印件。外省市户籍适龄幼儿所持的居住凭证地址,应与父母所持居住证的居住地址、以及本区自购房房屋产权证或房屋租赁合同上的居住地址相一致。
5.招生区域内港澳台幼儿。《上海市适龄幼儿入园信息登记表》(纸质)和登记编码、适龄幼儿本人及父母一方有效的身份证明(台湾居民来往大陆通行证(台胞证)、香港或澳门的居民身份证)、出生证、派出所出具的《境外人员临时住宿登记单》、房产证(产权所有人须为适龄幼儿父母或本人)或房屋租赁合同的原件及复印件。
6.招生区域内其他情况
(1)父母一方具有本区户籍的海外留学人员,其持外国护照的子女,《上海市适龄幼儿入园信息登记表》(纸质)和登记编码、父母一方的本区户籍证明、适龄幼儿护照、《具有本市户籍留学人员其持外国护照子女享受优惠政策证明》、派出所出具的《境外人员临时住宿证》、房产证(产权所有人须为适龄幼儿父母或本人)或房屋租赁合同和出生证的原件及复印件。
(2)持有本市户籍,因“动拆迁或房屋征收”户籍暂时没有迁入本区居住地的适龄幼儿。《上海市适龄幼儿入园信息登记表》(纸质)和登记编码、适龄幼儿本人户口薄、出生证、动迁安置协议和居住地房产证(房产证须为适龄幼儿父母或本人)的原件及复印件。
(3)本区户籍,智力、听力、自闭症等有障碍的适龄幼儿可以到区域指定开设特教点的幼儿园进行验证报名。
七、其他事项
1.智力、听力、自闭症等有障碍的适龄儿童可到以下有特殊教育办学点的幼儿园登记:
青苹果幼儿园(地址:大场镇真大路333弄36号,电话65088998)
2.5月23日—5月24日、6月13日—6月14日是我镇指定点信息补登记时间段,满足家长补登记信息的需求。(指定点地址:宝山区民办山海小学(上大路1289号))
3.录取方法:根据本园教育资源情况,除人户一致对口入学外,其余由教委根据各园计划招生数按统筹顺序安排入园。登记园不一定是录取园。
4.分批通知送达:幼儿园根据招生计划,实施分批录取,于8月15日前分批领取所有入园通知书。
八、预防接种卡要求
1.监护人应查看幼儿的接种证,确保没有疫苗漏种。
2.学校将通过信息系统查验幼儿的接种记录,漏种的疫苗将在入学后通知补种。
3.外省市来沪就读的幼儿,持接种证到就近的接种单位进行接种档案登记。
招生咨询电话:66592882;66620586;66121072*8205
小精灵幼儿园
2020.4.22
2021年秋季招生简章
一、招生步骤
统一网上信息登记、报名、现场验证、区域联合招生、分批发放录取通知。
1. 网上登记时间:4月23日—4月30日幼儿家长登入“上海市幼儿适龄幼儿入园信息登记系统”(https://shrydj.edu.sh.cn;也可通过“一网通办”进入)进行幼儿和监护人信息登记。
2. 网上报名时间:5月8日—5月14日幼儿家长登入“上海市幼儿适龄幼儿入园信息登记系统”(https://shrydj.edu.sh.cn;也可通过“一网通办”进入),选择宝山区进行网上报名,获取《2021年上海市宝山区幼儿入园报名表》,报名表含登记编号。报名表和登记编号为幼儿入园验证报名的凭证。
二、招生对象
2017年9月1日至2018年8月31日期间出生的幼儿,身体健康(无慢性传染病),智力正常,能正常参加集体活动的本区域常住适龄幼儿。
三、招生地段
聚丰景都居委(聚丰园路628弄)
祁连三村一居委(上大路1329弄;祁连山路2555弄祁连家园)
四、验证报名地点和时间
地点:小精灵幼儿园 瑞丰路88号
时间:2021年5月16日(周日)上午8:00——12:00 下午12:30——16:30
2021年5月17日(周一)上午9:00——11:30
特别提示:
验证报名以符合报名条件为原则,与报名先后顺序无关。
请家长们注意:
1. 我园验证报名采取提前预约登记、划段分时。
(验证预约通道将在5月15日关闭,请及时扫码预约获取预约凭证)
2. 验证报名不带孩子,并做好个人防疫措施(口罩、随申码),由一位家长带好相关材料(预约凭证、 “报名表”(纸质)(报名表含登记编码)和相关证件原件、复印件)前来验证报名。

扫一扫预约码
获取预约凭证
五、联合招生录取及验证报名所需材料
根据本区域学前教育资源分布情况,采取幼儿园统一网上报名登记、报名、现场验证、区域联合招生、分批发放录取通知的流程进行。根据幼儿园资源情况,按照招生对象条件的先后顺序,由教委实行对口入学与统筹入学相结合的办法,安排幼儿相对就近入园。统筹顺序如下:
1. 招生区域内常住本区户籍的幼儿(人户一致);
所需材料:《2021年上海市宝山区幼儿入园报名表》(纸质)(报名表含登记编码)和户口簿(2021年4月30日之前入户)、出生证、房产证(或公有居住房屋租赁凭证)、预防接种卡等证件的原件及复印件。
2. 招生区域内父母或幼儿本人持有房屋产权证明的本市户籍幼儿,且持有《本市户籍人户分离人员居住地登记回执》;
所需材料:《2021年上海市宝山区幼儿入园报名表》(纸质)(报名表含登记编码)和户口簿、出生证、本区房产证(父母或幼儿本人)和人户分离回执等证件的原件及复印件。
3. 本区集体户、公共户、持有上海市公租房、廉租房相关证明及有效动迁证明的本市户籍人员子女或持有《本市户籍人户分离人员居住地登记回执》,且招生区域内房产属于爷爷奶奶或外公外婆的本市户籍人员子女;
所需材料:《2021年上海市宝山区幼儿入园报名表》(纸质)(报名表含登记编码)和集体户籍证明或公共户集证明或上海市公租房、廉租房相关证明或有效动迁证明、出生证、居住证明(爷爷奶奶或外公外婆的产权证)的原件及复印件。原则上集体户籍和公共户籍幼儿居住地统筹入园。
4. 招生区域内父母一方为本区域户籍且持有招生区域房屋产权证明的非本市户籍适龄幼儿或父母持有本区域申领的《上海市居住证》和招生区域内房屋产权证明或公租房证明,且父母一方持有上海市人才服务中心申请积分分值在120分以上人员的子女。
所需材料:《2021年上海市宝山区幼儿入园报名表》(纸质)(报名表含登记编码)和父母一方在有效期内的《上海市居住证》(在本区域办理,至2021年9月1日仍在有效期内)、积分通知书、房产证(产权所有人须为适龄幼儿父母或本人)或房屋租赁合同(居住地地址为本区域)、户口簿、适龄幼儿有效期内的《上海市居住证》和出生证的原件及复印件。外省市户籍适龄幼儿所持的居住凭证地址,应与父母所持居住证的居住地址以及本区自购房房屋产权证或房屋租赁合同上的居住地址相一致。
5. 父母持有港澳台通行证(或居住证);外籍人员持有护照和境外人员临时住宿登记单及房产证明的子女。
所需材料:《2021年上海市宝山区幼儿入园报名表》(纸质)(报名表含登记编码)和适龄幼儿本人及父母一方有效的身份证明(港澳居民来往内地通行证或港澳居民居住证,台湾居民来往大陆通行证或台湾居民居住证)、出生证、派出所出具的《境外人员临时住宿登记单》、房产证(产权所有人须为适龄幼儿父母或本人)或房屋租赁合同的原件及复印件。
6. 招生区域内其他情况
父母一方具有本区户籍的海外留学人员,其持外国护照的子女
所需材料:《2021年上海市宝山区幼儿入园报名表》(纸质)(报名表含登记编码)和父母一方的本区户籍证明、适龄幼儿护照、《具有本市户籍留学人员其持外国护照子女享受优惠政策证明》、派出所出具的《境外人员临时住宿证》、房产证(产权所有人须为适龄幼儿父母或本人)或房屋租赁合同和出生证的原件及复印件。
其他条件的适龄幼儿,将根据本镇学前教育资源情况,统筹安排到相对就近的具有宝山区教育局颁发的“中华人民共和国民办学校许可证”的民办三级幼儿园。
六、其他事项
1.本区域户籍,智力、听力、自闭症等有障碍、不能独立参加集体活动的幼儿,可持相关证明到以下幼儿园登记:青苹果幼儿园(地址:大场镇真大路333弄36号,电话65088998)
2.6月5日—6月6日、6月15日是我镇指定点信息补登记及报名验证时间,满足家长补登记信息的需求。(指定点地址:宝山区民办山海小学(上大路1289号))
3.报名托班、中大班插班转园的幼儿不在此次信息登记的范围内。
4.录取方法:根据本园教育资源情况,除人户一致对口入学外,其余由教委根据各园计划招生数按统筹顺序安排入园。登记园不一定是录取园。
5.分批通知送达:幼儿园根据招生计划,实施分批录取,于8月15日前分批发放所有入园通知书。
七、预防接种卡要求
1.监护人应查看幼儿的接种证,确保没有疫苗漏种。
2.学校将通过信息系统查验幼儿的接种记录,漏种的疫苗将在入学后通知补种。
3.外省市来沪就读的幼儿,持接种证到就近的接种单位进行接种档案登记。
招生监督电话:宝山区教育局 66592836 大场镇教委 66620586
招生咨询电话:小精灵幼儿园 66121072*8207
小精灵幼儿园
2021.04.23
上海市宝山区小精灵幼儿园开办于2009年,隶属宝山区教育局全日制公办区规范一级幼儿园,园所位于宝山区大场镇大型社区聚丰景都东侧瑞丰路88号。多年来,幼儿园坚持在“许幼儿一个绿色的未来”的发展愿景下,坚持以“绿色育人 和谐发展”为办园理念,构建健康、和谐的育人环境,并将理念的思考融于校园文化建设中,以“健康、活力、和谐、向上”的校园文化,培养健康和谐发展的精灵人。
2022年9月开始,小精灵幼儿园将成立一园两部,分别是:景都园、熙悦园。我们将继续探索、持续创新,在办学目标引领下,努力办成老百姓满意的优质园。
2022学年我园计划开设6个小班,预计招生150人。(景都园:3个;熙悦园:3个)
2018年9月1日至2019年8月31日期间出生,身体健康(无慢性传染病),智力正常,能正常参加集体活动,并符合录取条件的适龄幼儿。
幼儿和监护人根据本人情况须持有以下证件之一:
(1)本市户籍:居民身份证(号);
(2)非本市户籍:监护人持有居住地址为本镇的上海市居住证、幼儿持有居住地址为本镇的上海市居住证或上海市居住登记凭证,港澳居民来往内地通行证或港澳居民居住证,台湾居民来往大陆通行证或台湾居民居住证;
(3)外籍:护照。
保育教育费:175元/生/月、餐费:7元/生/餐、点心费:5元/天,其他如生活用品、课程材料费均按上海市物价局核准的标准执行,详见幼儿园《收费公示》。
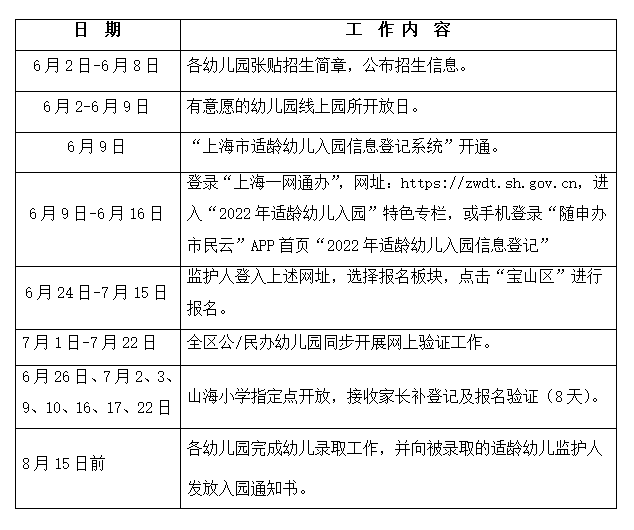
1.信息登记:6月9日-6月16日:登录“上海一网通办”网站首页,网址:https://zwdt.sh.gov.cn进入“2022年适龄幼儿入园”特色专栏,或登录“随申办”移动端首页“2022年适龄幼儿入园”),完成信息登记。(注:6月9日12:00网上信息登记开通)
※报名幼儿园托班、中大班插班转园以及外籍人员子女学校的幼儿监护人不作为此次信息登记范围。
2.网上报名:6月24日-7月15日,登录“上海一网通办”网站首页,网址:https://zwdt.sh.gov.cn进入“2022年适龄幼儿入园”特色专栏,或登录“随申办”移动端首页“2022年适龄幼儿入园”),点击各区县报名版块,选择“宝山区”,完成网上报名。
3. 补登记、补报名:未在指定时间内进行网上信息登记和报名的,家长请于6月26日,7月2、3日, 7月9、10日,7月16、17日,7月22日共8天,前往指定点进行登记,请家长先预约、再前往补登记报名。补登记报名时,相应的证件材料由指定点工作人员进行现场审核。(指定点预约电话:66620586,补登记补报名地址:上大路1289号)。
4. 网上验证:7月1日—7月22日,全区公/民办幼儿园同步开展网上验证工作。“随申办市民云”或“一网通办”网站中的电子证照与纸质证件可同等效力使用。因疫情原因,网签或网上预审通过的可视作有效证件处理,待入学验证时再核验,若有违规行为将影响入园或统筹。
景都园(瑞丰路88号)招生地段:聚丰景都居委(聚丰园路628弄)、祁连三村一居委(上大路1329弄;祁连山路2555弄)
熙悦园(走马塘路1228弄暂定)招生地段:保利熙悦居委
1.报名验证的幼儿园不一定是录取幼儿园。根据本镇学前教育资源分布情况,在遵循本市人户一致适龄幼儿优先原则的基础上,教委按招生对象条件的先后顺序依次统筹录取,安排幼儿相对就近入园。统筹顺序如下:
(1)招生区域内常住本镇户籍幼儿(人户一致);
(2)招生区域内父母或幼儿本人持有房屋产权证明且持有《本市户籍人户分离人员居住地登记回执》的本市户籍幼儿(人户分离);
(3)本镇镇域内集体户、公共户及持有上海市公租房、廉租房相关证明或有效动迁证明的本市户籍人员子女;
(4)父母持有本镇申领的《上海市居住证》和招生区域房屋产权证明或公租房证明,且父母一方持有上海市人才服务中心申请积分分值在120分以上人员的子女;
(5)父母持有港澳居民来往内地通行证或港澳居民居住证、台湾居民来往大陆通行证或台湾居民居住证及招生区域房屋产权证明的子女。
其他条件的适龄幼儿,将根据区域学前教育资源统筹安排到相对就近的具有宝山区教育局颁发的“中华人民共和国民办学校办学许可证”的民办幼儿园。
2.智力、听力、自闭症等有障碍的适龄幼儿只做信息登记,可以到特殊教育办学点的幼儿园现场验证报名。(地址:青苹果幼儿园,华和路633号,联系电话65088986)
3. 确因身体状况等特殊原因不能当年入园的适龄儿童,监护人可向所在地教育行政部门申请推迟入园。上一年度因身体状况等特殊原因未入园的幼儿,监护人可向所在地教育行政部门提出入园申请,具体安置办法由各区域根据实际情况制定。
幼儿园咨询电话:66121072
大场镇教委咨询电话:66620586
宝山区教育局咨询电话:66592019
注:咨询时间周一~周五(8:30-11:30;13:00-16:00)
上海市宝山区小精灵幼儿园位于瑞丰路88号,是一所全日制公办幼儿园。幼儿园创建于2009年9月,为了满足周边幼儿的入园需求,现有10个班级。小精灵幼儿园(分园)地处正在发展中的宝山区南大板块,瑞丰南路725号,于2022年9月全新开园,现有4个班级。小精灵幼儿园秉承“绿育精灵 和谐发展”办园理念,坚持以促进每个幼儿在园身心全面和谐发展,积极投身于教育改革。从“基于儿童视角”、坚持“幼儿发展优先”理念出发,培养“灵”动的幼儿和 “精”业的教师,营造和谐共生的“精灵”大家庭,建设一个人人喜爱的“精灵家园”。
幼儿园认真落实市教委、区教育局关于2023年招生工作的要求,遵循服务社会、就近入学、统筹安排的基本原则,规范、和谐地做好招生工作。
2023学年我园计划开设6个小班,预计招生150人。
2019年9月1日至2020年8月31日期间出生,身体健康,能参加集体活动,并符合录取条件的适龄幼儿。
幼儿和监护人根据本人情况须持有以下证件之一:
(1)本市户籍:居民身份证(号);
(2)非本市户籍:监护人持有居住地址为本镇的上海市居住证、幼儿持有居住地址为本镇的上海市居住证或上海市居住登记凭证,港澳居民来往内地通行证或港澳居民居住证,台湾居民来往大陆通行证或台湾居民居住证;
(3)外籍:护照。
保育教育费:175元/生/月、餐费:7元/生/餐、点心费:5元/天,其他如生活用品、课程材料费均按上海市物价局核准的标准执行,详见《收费公示》。
1.信息登记:4月20日—4月27日:登录“上海一网通办”网站首页,网址:https://zwdt.sh.gov.cn,进入“2023年适龄幼儿入园”特色专栏,或实名登录“随申办”移动端首页“2023年适龄幼儿入园”),完成信息登记。
报名幼儿园托班、中大班插班转园的幼儿不作为此次信息登记对象。
2.网上报名:5月8日-5月24日,登录“上海一网通办”网站首页,网址:https://zwdt.sh.gov.cn,进入“2023年适龄幼儿入园”特色专栏,或登录“随申办”移动端首页“2023年适龄幼儿入园”),点击各区报名版块,选择“宝山区小精灵幼儿园”,进行网上报名。报名时,仅可选择1所公办或民办幼儿园完成报名。报名园所一旦确认,不得更改。
3.补登记、补报名:未在指定时间内进行网上信息登记和报名的,家长请于5月13日、5月20日、5月21日、 5月27日、5月31日共5天,前往指定点进行登记,请家长先预约、再携带相关证件材料,前往指定服务点进行补登记、补报名。补登记报名时,相应的证件材料由指定点工作人员进行现场审核。(指定点预约电话:66620586,补登记补报名地址:上大路1289号)。
4.网上验证:5月17日-5月31日,全区公/民办幼儿园同步开展网上验证工作。“随申办市民云”或“一网通办”网站中的电子证照与纸质证件可同等效力使用。
聚丰景都居委(聚丰园路628弄)
祁连三村一居委(上大路1329弄;祁连山路2555弄祁连家园)
保利熙悦居委(走马塘路1228弄;走马塘路1118弄;走马塘路1166弄;祁建路599弄)
1.报名验证的幼儿园不一定是录取幼儿园。根据本镇学前教育资源分布情况,在遵循本市人户一致适龄幼儿优先原则的基础上,教委按照招生对象条件的先后顺序依次统筹录取,安排幼儿相对就近入园。统筹顺序如下:
(1)招生区域内常住本镇户籍幼儿(人户一致);
(2)招生区域内父母或幼儿本人持有房屋产权证明且持有《本市户籍人户分离人员居住地登记回执》的本市户籍幼儿(人户分离);
(3)本区集体户、公共户且持有上海市公租房、廉租房相关证明或有效动迁证明的本市户籍人员子女;
(4)父母持有本区申领的《上海市居住证》和招生区域房屋产权证明或公租房证明,且父母一方持有上海市人才服务中心申请积分分值在120分以上人员的子女;
(5)父母持有港澳居民来往内地通行证或港澳居民居住证,台湾居民来往大陆通行证或台湾居民居住证和招生区域房屋产权证明的子女。
其他条件的适龄幼儿,将根据区域学前教育资源统筹安排到相对就近的具有宝山区教育局颁发的“中华人民共和国民办学校办学许可证”的民办幼儿园。
2.本镇户籍的智力、听力、自闭症等有障碍的适龄幼儿只做信息登记,可先与特殊教育办学点电话预约后进行现场验证报名。(地址:青苹果幼儿园,华和路633号,联系电话66282095)
3.确因身体状况等特殊原因不能当年入园的适龄幼儿,监护人可向大场镇教委申请推迟入园(联系电话:66620586)。上一年度因身体状况等特殊原因未入园的适龄幼儿,监护人可向所在学区、街镇教委电话咨询并向其提出入园申请。
幼儿园咨询电话:66121072转8207
大场镇教委咨询电话: 66620586
宝山区教育局咨询电话:66592019
注:咨询时间周一~周五(8:30-11:30;13:00-16:00)
小精灵幼儿园创办于2009年,是一所上海市公办一级园。幼儿园以“绿育精灵,和谐发展”为办园理念,践行“培养全面和谐发展的‘灵动’儿童”的育人目标。
幼儿园一园两部:
总园位于宝山区瑞丰路88号。
分园位于宝山区瑞丰南路725号。
总园:招收3个小班,预计招生人数为75名幼儿。
分园:招收3个小班,预计招生人数为75名幼儿。
招生对象:2024年招生对象为2020年9月1日至2021年8月31日出生的本区常住人口适龄幼儿。
保育教育费225元/月;其他各类费用项目和标准按上级有关规定收取,以开学9月“幼儿园收费公示”为准。
2024年4月22日—4月29日,适龄幼儿监护人实名登录上海“一网通办”网站首页,网址:https://zwdt.sh.gov.cn,进入“2024年适龄幼儿入园”特色专栏;或实名登录“随申办”移动端首页“2024年适龄幼儿入园”,进入“上海市适龄幼儿入园信息登记系统”进行登记。
2024年5月9日— 5月22日,已完成信息登记的适龄幼儿监护人登录上海“一网通办”网站首页,或登录“随申办”移动端首页“2024年适龄幼儿入园”专栏,选择“各区报名”版块,点击“宝山区”进行网上报名。
聚丰景都居委(聚丰园路628弄)
祁连三村一居委(上大路1329弄;祁连山路2555弄祁连家园)
保利熙悦居委(走马塘路1228弄)
走马塘路1118弄;走马塘路1166弄;祁建路599弄
按顺序分批录取幼儿,直至招生计划数满额。
1.本市户籍,区域内人户一致的适龄幼儿。
2.本市户籍,父母一方或幼儿持有区域内房屋产权证明的适龄幼儿。
3.本区购房的外省市适龄幼儿,父母一方或幼儿持有区域内房屋产权证明。
4.本市户籍,人户分离的适龄幼儿。本市外区户籍幼儿确有困难,不能在户籍地入园的,凭招生区域内的《本市户籍人户分离人员居住登记凭证》,按居住地入园;本市户籍区域内廉租房、社区公共户的适龄幼儿参照执行。须持有相关证明,承租人须是幼儿父母一方。
5.本区租房的外省市适龄幼儿。父母一方或幼儿持有招生区域内公租房相关证明且持有120积分通知书;父母一方或幼儿持有招生区域有效期内的《上海市居住证》《房屋租赁备案通知书》,且有120积分通知书;父母一方持有招生区域有效期内的《上海市居住证》《房屋租赁备案通知书》及一年内(2023年7月1日至2024年6月30日)参加本市职工社会保险满6个月(不含补缴),或连续3年(从首次登记日起至2024年6月30日)在街镇社区事务受理服务中心办妥灵活就业登记证明;
6.香港、台湾、澳门适龄幼儿。幼儿须持有永久居民身份证、港澳居民往来内地通行证和《中华人民共和国港澳居民居住证》;台湾幼儿须持有台湾居民来往大陆通行证和《中华人民共和国台湾居民居住证》,统筹安排入园;
7.外籍适龄幼儿。幼儿须持有效签证的护照(须有中华人民共和国外国人居留许可页,且有有效往来签证)和本市《境外人员住宿登记表》,统筹安排入园。
幼儿园招生咨询电话:
66121072*8207
教育局招生咨询电话:
56179779*8004或66592019
以上内容来源于“上海市宝山区小精灵幼儿园”公众号
1.招生对象
2.招生计划
3.学校费用
4.对口地段
5.学校特色