一、招生对象及条件
(一)小班新生
年满3周岁(2016年9月1日—2017年8月31日出生),身体健康(无慢性传染病)、身心发育指标达到同龄儿童基本水平、能独立参加集体活动的适龄幼儿。
1.本镇户籍人户一致的适龄幼儿
本镇户籍的适龄幼儿,户口簿户主为幼儿本人或其直系亲属(父母、祖父母、外祖父母),且持有与户口簿地址相应的住宅类房产证或农村自有宅基地证(以下简称房地产证),产权人仅为幼儿本人或其直系亲属,相关证件须在2020年4月23日之前办理完成。经本镇审验通过后,可归口优先入园。当报名人数超过归口幼儿园招收计划数时,按照适龄幼儿户籍迁入时间先后排序安排入园,超出部分实行区域内统筹安排。
2.本镇集体或社区公共户籍的适龄幼儿
登记在本镇的集体户籍或社区公共户籍适龄幼儿,相关证件须在2020年4月23日之前办理完成,经本镇审验通过后,视实际资源情况统筹入园。
3.配住本镇廉租房的本市户籍适龄幼儿
租赁人仅为幼儿本人或其父母,廉租房相关材料证明、户口簿等须在2020年4月23日之前办理完成,经本镇审验通过后,视实际资源情况统筹入园。
4.人户分离的本区或本市户籍适龄幼儿
本区非本镇户籍的适龄幼儿,确有困难不能在户籍地入园,选择在我镇申请跨街镇居住地入园的,须持有本镇区域内住宅类房地产证或农村自有宅基地证(以下简称房地产证),产权人仅为幼儿本人或其直系亲属。
本市非本区户籍的适龄幼儿,确有困难不能在户籍地入园,选择在我镇申请跨区居住地入园的,须持有本镇区域内住宅类房地产证,且产权人仅为幼儿本人或其父母。
人户分离适龄幼儿的相关证件须在2020年4月23日之前办理完成,经本镇审验通过后,视实际资源情况统筹入园。
5.来沪人员随迁子女适龄幼儿
申请在本镇就读幼儿园的来沪人员随迁子女,父母一方须持有效期内《上海市居住证》、《居住登记凭证》或本镇户籍证明,相关证件须在2020年4月23日之前办理完成。同时须按照随迁子女积分规定要求,按父母一方在本镇合法稳定就业、合法稳定居住等情况,完成各指标项目积分的网上填报。通过幼儿监护人网上自主评分与本镇管理部门线下审核验证相结合的方式,采集相关数据。根据区域实际资源情况,按积分依证、依次统筹入园。未达本镇积分分数线的适龄幼儿,可自愿选择就读民办幼儿园。
(二)插班幼儿
确因身体状况或家庭特殊原因,上一年度未入园或确需在本镇申请插班转园的适龄幼儿,家长直接登录“区报名系统”(http://yeybm.jdjy.sh.cn),选择“插班转园申请”报名窗口,在阅读报名须知后,完成信息登记与报名,经本镇审验后,视本镇公办幼儿园实际资源情况依次统筹安排,优先考虑本镇人户一致幼儿,未纳入统筹对象的适龄幼儿可自愿选择民办幼儿园。同一街镇公办幼儿园之间不予转园。
(三)特殊幼儿
本镇户籍特殊幼儿凭儿童医学机构出具的医学鉴定证明,确能坚持独立参加集体活动,可安排至普通幼儿园随班就读;中、重度残障幼儿可持相关证明材料至嘉定区成佳学校报名,咨询电话:59530983*8005。
二、登记、报名途径及方式
(一)登记
4月24日-4月30日,申请就读幼儿园小班的适龄幼儿家长须登录“上海市适龄幼儿入园信息登记系统”(https://shrydj.edu.sh.cn,以下简称“市登记系统”),完成信息登记。确因家庭困难,无法在4月30日之前完成网上登记的小班适龄幼儿家长,可在5月8日--5月20日带齐材料至区教育局服务窗口(嘉行公路601号)进行信息补登记。
(二)报名
5月8日—5月20日,完成信息登记的小班适龄幼儿家长,须登录“市登记系统”进入“嘉定区”报名窗口,在阅读招生简章与报名须知后,补充信息完成报名。每名幼儿就读意愿须在户籍地与居住地之间二选一。非本市户籍幼儿家长(含港澳台及外籍幼儿)还须同步完成《嘉定区来沪人员随迁子女申请就读幼儿园积分表》。5月20日为本区幼儿园入园报名截止日,之后不可更改信息,家长可通过短信及平台获取招生相关信息。
幼儿确因家庭困难,无法在5月20日之前完成网上报名的小班适龄幼儿家长,可在6月7日—6月12日至嘉定区教育局服务窗口(嘉行公路601号)进行补报名及现场验证,补报名成功且符合本镇公办幼儿园入园条件的本镇户籍幼儿为统筹对象,由本镇根据资源情况统筹分配。
未在“市登记系统”完成信息登记和“嘉定区”报名窗口完成报名的对象,不得入园分配。
三、材料审核及验证
1.公办幼儿园现场审验
凡申请就读本镇普通公办幼儿园,且通过网上初审的对象,家长须按照短信及网上提示的审验地点、时间和要求,于6月6日至现场验证,逾期视自动放弃。幼儿监护人对所填信息的真实性负责,如验证信息与所填信息不符,视登记报名无效。
具体安排如下:
审验时间 | 审验对象 | 审验地点 | 审验材料 |
6月6日 (周六) 8:00-16:00 | 通过网上初审的本市户籍适龄儿童(具体根据短信及网上提示) | 双丁路幼儿园 (双丁路1300号) | 打印的《2020年嘉定区适龄幼儿入园报名表》及相应材料原件及复印件 |
以仁幼儿园 (育兰路11号) |
通过网上初审的非本市户籍适龄儿童 | 白银路幼儿园 (崇信路1585号) | ①打印的《2020年嘉定区适龄幼儿入园报名表》; ②《嘉定区来沪人员随迁子女申请就读幼儿园积分表》及相应材料原件及复印件 |
注:审验地点,只是为组织审验工作而设的场所,不与今后就读幼儿园挂钩。 |
2.民办幼儿园现场审验及报名
6月13日为全镇民办幼儿园(含民办三级幼儿园)现场审验日,家长可登录“市登记系统”进入“嘉定区”报名窗口查询各民办幼儿园招生简章,自主选择民办园进行现场验证。幼儿监护人对所填信息的真实性负责,如验证信息与所填信息不符,视登记报名无效。
具体安排如下:
审验报名时间 | 审验报名对象 | 审验报名地点 |
6月13日 (周六) 8:00-16:00 | 申请就读民办幼儿园的适龄儿童 | 民办二级园: 育英幼儿园、私立蒙特梭利幼儿园 实蒙幼儿园、思齐幼儿园、吉的堡彩乐幼儿园、恩宝幼儿园 民办三级园: 包桥幼儿园、爱你宝贝幼儿园、才之源幼儿园 备注:家长携带打印的《2020年嘉定区适龄幼儿入园报名表》和《嘉定区来沪人员随迁子女申请就读幼儿园积分表》及相应材料原件及复印件。 |
四、工作日程安排
4月17日,公布本镇招生工作方案。
4月24日-4月30日,“市登记系统”(https://shrydj.edu.sh.cn)开通,小班新生家长网上完成信息登记,点击“嘉定区”报名窗口查询本区招生工作政策。
5月8日-5月20日,小班新生家长登录“市登记系统”,点击“嘉定区”报名窗口,补充信息完成报名。未在4月30日前完成“市登记系统”信息登记的小班新生家长,带齐材料至嘉定区教育局服务窗口进行信息补登记。
6月5日,本镇完成网上初审,确定本镇积分分数线、审验对象、审验地点、时间和要求,家长可通过短信或登录平台获取信息。
6月6日,公办幼儿园现场验证。
6月7日-6月12日,小班新生补报名。家长带齐材料至区教育局服务窗口补报名并现场验证(仅限小班新生,补报名成功且符合条件的本镇户籍幼儿全部为统筹对象)
6月13日,民办幼儿园现场验证。
6月30日,完成公办幼儿园招生入园工作,家长可通过短信或登录平台获取录取情况。
7月25日,完成全镇民办幼儿园招生入园工作,家长可通过短信或登录平台获取录取情况。
7月31日,全镇幼儿园录取通知书发放完毕。
五、相关联系方式
嘉定区教育局网址:http://www.jiading.gov.cn/jiaoyu
嘉定区教育局咨询电话: 39902052(工作日8:30-17:00)
嘉定区教育局监督电话: 39902066
嘉定区教育局服务窗口地址:嘉行公路601号A幢一楼
嘉定新城(马陆镇)教委咨询电话:59156945(工作日上午8:30-11:00,下午13:30-16:30)
嘉定新城(马陆镇)教委联系地址: 沪宜公路2228号
根据《上海市教育委员会关于做好2021年本市学前教育阶段适龄幼儿入园工作的通知》(沪教委托幼[2021]4号)、《上海市嘉定区教育局关于2021年嘉定区幼儿园招生入园工作的实施意见》(嘉教〔2021〕15号)及《上海市嘉定区教育局关于来沪人员随迁子女在嘉定区就读幼儿园实施积分管理的规定》(嘉教〔2019〕70号)等文件精神,结合嘉定镇街道实际,现就2021年嘉定镇街道辖区幼儿园招生入园工作制定如下方案:
(一)小班新生
招收年满3周岁(2017年9月1日—2018年8月31日出生),身体健康(无慢性传染病)、身心发育指标达到同龄儿童基本水平,能独立参加集体活动的适龄幼儿。
1、本街道户籍人户一致的适龄幼儿
本街道户籍的适龄幼儿,户口簿户主为幼儿本人或其直系亲属(父母、祖父母、外祖父母),且持有与户口簿地址相应的住宅类房产证(以下简称房地产证),产权人为幼儿本人或其直系亲属,相关证件须在2021年4月23日之前办理完成,经本街道审验通过后,可归口优先入园。
2、本区非本街道户籍的适龄幼儿
本区非本街道户籍的适龄幼儿,户口簿户主为幼儿本人或其直系亲属(父母、祖父母、外祖父母),幼儿本人或其直系亲属持有本街道房地产证,证件须在2021年4月23日之前办理完成,经本街道审验通过后,视实际资源统筹入园。
登记在本街道的集体或社区公共户籍的适龄幼儿,证件须在2021年4月23日之前办理完成,经本街道审验通过后,视实际资源统筹入园。
4、配住本街道廉租房的本市户籍适龄幼儿
配住本街道廉租房的适龄幼儿,租赁人仅为幼儿本人或其父母,廉租房相关材料证明、户口簿等须在2021年4月23日之前办理完成,经本街道审验通过后,视实际资源统筹入园。
5、人户分离的本市户籍适龄幼儿
本市户籍的适龄幼儿确有困难不能在户籍地入园,选择跨区居住地入园的,须持有嘉定镇街道招生区域内的房地产证,产权人为幼儿本人或其父母(且全部或共同共有产权),相关证件须在2021年4月23日之前办理完成,经本街道审验通过后,视实际资源统筹入园。同一街镇内不接受“人户分离”申请。
6、非本市户籍及外籍适龄幼儿
申请在本街道就读幼儿园的非本市户籍及外籍适龄幼儿,父母一方须持有效期内上海市居住证或居住登记凭证、港澳居民来往内地通行证或港澳居民居住证、台湾居民来往大陆通行证或台湾居民居住证、护照、或本区户籍证明等,相关证件须在2021年4月23日之前办理完成。同时须按照随迁子女积分规定要求,根据父母一方在本区合法稳定就业、合法稳定居住(特别提醒:持有招生区域内房地产证,产权人为非仅为幼儿本人或其父母,还有直系亲属的参照租房上限得分)等情况,完成各指标项目积分的网上填报。嘉定镇街道通过幼儿监护人网上自主评分与管理部门线下审核验证相结合的方式,采集相关数据,根据区域实际资源情况,按积分依证、依次统筹入园。
优先安排户籍地与实际居住地一致的适龄幼儿对口入园,再根据登记入园人数和幼儿园资源分布情况,在区域内统筹安排本区户籍和集体户籍、本市户籍、随迁子女等其他符合条件的适龄幼儿入园,优先统筹持本街道房地产证的幼儿。如受学额限制,无法全部安排同等条件幼儿入园时,则按照家长登记的房地产证登记日期先后排序,优先统筹房地产证登记日期较早家庭的幼儿。
未达嘉定镇街道入园积分分数线的适龄幼儿,可自愿选择就读民办幼儿园。
(二)托班新生
一般招收满24个月(2018年9月1日—2019年8月31日出生)、市示范性幼儿园招收满30个月(2018年9月1日—2019年2月28日出生),身体健康(无慢性传染病),身心发育指标达到同龄儿童基本水平、能独立参加集体活动,且有意愿就读托班的适龄幼儿。
5月8日-5月18日,家长直接登录“嘉定区适龄幼儿入园报名系统”(http://yeybm.jdjy.sh.cn,以下简称“区报名系统”),选择“托班新生”报名窗口,在阅读招生简章和报名须知后,完成信息登记与报名。市示范性幼儿园托班招生详见幼儿园招生简章。选择民办幼儿园托班的无需网上登记与报名,可自愿选择民办幼儿园申请入托。
(三)插班转园幼儿
确因身体状况或家庭特殊原因,上一年度未入园或确需在本街道申请插班转园的适龄幼儿,5月8日-5月18日,家长直接登录“区报名系统”(http://yeybm.jdjy.sh.cn),选择“插班转园申请”报名窗口,在阅读报名须知后,完成信息登记与报名,经本街道审验后,视本街道公办幼儿园实际资源情况依次统筹安排,优先考虑本街道人户一致幼儿,未纳入统筹对象的适龄幼儿可自愿选择民办幼儿园。同一街镇公办幼儿园之间不予转园。
(四)特殊幼儿
本区户籍特殊幼儿凭三甲医院出具的儿童发展评估报告,经区特殊儿童入学鉴定委员会评估筛查,确能坚持独立参加集体活动,可安排至普通幼儿园随班就读。家长有义务配合幼儿园要求,提供真实的儿童发展评估报告。中、重度残障幼儿可持相关证明材料至嘉定区成佳学校报名,具体要求按学校规定执行,咨询电话:59532151。
(一)登记
4月23日-4月30日,凡符合嘉定镇街道招生对象和相关条件,有意愿在本街道申请就读幼儿园的小班适龄幼儿家长,须登录“市登记系统”(https://shrydj.edu.sh.cn,也可通过“一网通办”进入),完成信息登记,然后点击“嘉定区”报名窗口查询本区相关招生政策。
(二)报名
5月8日-5月18日,完成信息登记的小班适龄幼儿家长,须登录“市登记系统”进入“嘉定区”报名窗口,在阅读招生简章与报名须知后,补充信息完成报名。每名幼儿就读意愿须在户籍地与居住地之间二选一。本区3所市(区)示范性幼儿园(嘉定区实验幼儿园、嘉定新城实验幼儿园、嘉定区中福会新城幼儿园)面向全区招生,详见各幼儿园招生简章,每名符合条件的幼儿限报1所,但非必选。
非本市户籍幼儿家长(含港澳台及外籍幼儿)还须同步完成《嘉定区来沪人员随迁子女申请就读幼儿园积分表》。
5月18日为本区幼儿园入园报名截止日,之后不可更改信息,家长可通过短信及平台获取招生相关信息。
确因家庭困难等原因,无法在规定时间内完成网上登记、报名的小班适龄幼儿家长,可带齐材料,于5月8日—5月18日至区教育局服务窗口(嘉行公路601号)办理信息补登记;6月10日—6月12日至区教育局服务窗口办理补报名及现场验证。补报名成功的本街道户籍幼儿纳入统筹对象,由本街道根据资源情况统筹分配。
补登记需提供材料:幼儿户籍证明、幼儿出生证、幼儿预防接种证明、本区房地产证或房屋租赁证明、父母结婚证等原件。补报名需提供材料:幼儿户籍证明、幼儿出生证、幼儿预防接种证明、本区房地产证或房屋租赁证明、父母结婚证等原件,及《2021年上海市适龄幼儿入园信息登记表》打印件;外省市户籍幼儿家长还须根据“随迁子女积分规定”提供相应佐证材料的原件;港澳台、外籍幼儿家长还须提供护照,港澳台通行证或居住证等材料原件。
未完成“市登记系统”信息登记和嘉定区报名的对象,不得入园分配。
(一)示范性幼儿园现场审验
凡申请就读嘉定区实验幼儿园、嘉定新城实验幼儿园及嘉定区中福会新城幼儿园,且通过网上初审的对象,家长须按照短信及网上提示的审验地点、时间和要求,于5月22日至现场验证,同时须携带打印的《2021年嘉定区适龄幼儿入园报名表》及相应的材料原件和复印件进行现场验证,逾期视作自动放弃。幼儿监护人对所填信息的真实性负责,如验证信息与所填信息不符,视作登记报名无效。
(二)公办幼儿园现场审验
凡申请就读嘉定镇街道公办幼儿园,且通过网上初审的对象,家长须按照短信及网上提示的审验地点、时间和要求,于6月5日至现场验证,同时须携带打印的《2021年嘉定区适龄幼儿入园报名表》《嘉定区来沪人员随迁子女申请就读幼儿园积分表》及相应的材料原件和复印件进行现场验证,逾期视作自动放弃。幼儿监护人对所填信息的真实性负责,如验证信息与所填信息不符,视作登记报名无效。
1、验证时间:
2021年6月5日(星期六)上午8:30—下午15:00
2、验证地点:
嘉定镇街道办事处(塔城路885号)
由于街道办事处内机动车停放困难,当天务必请家长绿色出行,或自行解决停车问题。
3、验证时携带材料(原件及复印件):
(1)须携带打印的《2021年嘉定区适龄幼儿入园报名表》;
(2)须携带幼儿出生证明、户口簿、本街道范围内住宅类房产证、预防接种卡、父母结婚证;
(3)外省市户籍的还须携带《嘉定区来沪人员随迁子女申请就读幼儿园积分表》、幼儿有效期内的《上海市居住证》或《居住登记凭证》、父母一方有效期内《上海市居住证》、身份证、社保缴费单、积分证明(原件)、租赁备案通知书以及结婚证和学历证明等材料。
以上相关证件须在2021年4月23日之前办理完成。
(三)民办幼儿园现场审验及报名
家长可登陆“市登记系统”进入“嘉定区”报名窗口查询各民办幼儿园招生简章。6月12日全区民办幼儿园招生现场审验,家长自主选择,并携带打印的《2021年嘉定区适龄幼儿入园报名表》《嘉定区来沪人员随迁子女申请就读幼儿园积分表》及相应的材料原件和复印件到现场验证。
材料审验积极应用“一网通办”电子证照、“随申办市民云”或“一网通办”网站中的电子证照与纸质证件具同等效力。
4月7日,公布《上海市教育委员会关于做好2021年本市学前教育阶段适龄幼儿入园工作通知》。
4月15日-4月23日,有意愿的幼儿园线上开放日活动。
4月15日,公布本区幼儿园招生工作实施意见。
4月17日,嘉定镇街道教委、幼儿园通过网站公布、社区张贴告示等形式,面向社会宣传相关招生工作政策、网上登记报名流程、登记时间、现场审验地点和所需携带的相关证明材料。
4月23日-4月30日,“市登记系统”(https://shrydj.edu.sh.cn)开通,小班新生家长网上完成信息登记,点击“嘉定区”报名窗口查询本区招生工作政策。
5月8日-5月18日,小班新生家长登陆“市登记系统”(https://shrydj.edu.sh.cn),点击“嘉定区”报名窗口完成报名;托班和插班转园幼儿家长直接登陆“区报名系统”(http://yeybm.jdjy.sh.cn),完成网上信息登记和报名;未在4月30日前完成“市登记系统”信息登记的小班新生家长,带齐材料至区教育局服务窗口办理补登记。
5月21日,示范性幼儿园完成网上初审,确定审验对象,审验地点与时间,家长可通过短信或登录平台获取信息。
5月22日,示范性幼儿园现场验证。
5月29日,示范性幼儿园完成招生入园工作,家长可通过短信或登录平台获取录取情况。
6月4日,街道完成网上初审,确定入园积分分数线、审验对象、审验地点与时间,家长可通过短信或登录平台获取信息。
6月5日,嘉定镇街道组织公办幼儿园现场验证。
6月10日-6月12日,未在5月18日前完成本区报名的小班新生家长,带齐材料至区教育局服务窗口办理补报名。
6月12日,民办幼儿园现场验证。
6月30日,完成公办幼儿园招生入园工作,家长可通过短信或登录平台获取录取情况。
7月30日,完成民办幼儿园招生入园工作,家长可通过短信或登录平台获取录取情况。
8月15日,全区幼儿园录取通知发送完毕。
备注:
1、相关招生政策可登陆嘉定教育网信息公开栏查询(http://www.jiading.gov.cn/jiaoyu/)
2、嘉定镇街道门户网站信息公开(http://www.jiading.gov.cn/jiadingzhen)或关注嘉定镇“慧龙坛”微信公众号
3、咨询时间:工作日上午8:30—11:00、下午13:30—16:30。
嘉定镇街道教委在招生过程中不向学生家长收取任何与入学挂钩的赞助费(包括爱心费、建设费、实物等)。
咨询电话:59534853。
招收年满3周岁(2018年9月1日—2019年8月31日出生),身体健康(无慢性传染病),身心发育指标达到同龄儿童基本水平,能独立参加集体活动的适龄幼儿。入园条件排序如下:
本街道户籍的适龄幼儿,户口簿户主为幼儿本人或其直系亲属(父母、祖父母、外祖父母),且持有与户口簿地址相应的住宅类房产证(以下简称房地产证),产权人为幼儿本人或其直系亲属,相关证件须在2022年6月30日之前办理完成,经本街道审验通过后,可归口优先入园。如辖区内人户一致报名人数超过对口幼儿园当年招生计划数时,由街道根据招生入园工作实施方案安排入园。
本区非本街道户籍的适龄幼儿,户口簿户主为幼儿本人或其直系亲属(父母、祖父母、外祖父母),幼儿本人或其直系亲属持有本街道房地产证,证件须在2022年6月30日之前办理完成,经本街道审验通过后,视实际资源统筹入园。
登记在本街道的集体或社区公共户籍的适龄幼儿,证件须在2022年6月30日之前办理完成,经本街道审验通过后,视实际资源统筹入园。
配住本街道廉租房的适龄幼儿,租赁人仅为幼儿本人或其父母,廉租房相关材料证明、户口簿等须在2022年6月30日之前办理完成,经本街道审验通过后,视实际资源统筹入园。
本市户籍的适龄幼儿确有困难不能在户籍地入园,选择跨区居住地入园的,须持有嘉定镇街道招生区域内的房地产证,产权人为幼儿本人或其父母(且全部或共同共有产权),相关证件须在2022年6月30日之前办理完成,经本街道审验通过后,视实际资源统筹入园。同一街镇内不接受“人户分离”申请。
申请在本街道就读幼儿园的非本市户籍及外籍适龄幼儿,父母一方须持有效期内上海市居住证或居住登记凭证、港澳居民来往内地通行证或港澳居民居住证、台湾居民来往大陆通行证或台湾居民居住证、护照、或本区户籍证明等,相关证件须在2022年6月30日之前办理完成。同时须按照随迁子女积分规定要求,根据父母一方在本区合法稳定就业、合法稳定居住(特别提醒:持有招生区域内房地产证,产权人为非仅为幼儿本人或其父母,还有直系亲属的,参照租房上限得分)等情况,完成各指标项目积分的网上填报。嘉定镇街道通过幼儿监护人网上自主评分与管理部门线上审验相结合的方式,采集相关数据,根据区域实际资源情况,按积分依证、依次统筹入园。
优先安排户籍地与实际居住地一致的适龄幼儿对口入园,再根据登记入园人数和幼儿园资源分布情况,在区域内统筹安排本区户籍和集体户籍、本市户籍、随迁子女等其他符合条件的适龄幼儿入园,优先统筹持本街道房地产证的幼儿。如受学额限制,无法全部安排同等条件幼儿入园时,则按照家长登记的房产证登记日期先后排序,优先统筹房产证登记日期较早家庭的幼儿。
未达嘉定镇街道入园积分分数线的适龄幼儿,可自愿选择就读民办幼儿园。
一般招收满24个月(2019年9月1日—2020年8月31日出生)、市示范性幼儿园招收满30个月(2019年9月1日—2020年2月29日出生),身体健康(无慢性传染病),身心发育指标达到同龄儿童基本水平、能独立参加集体活动,且有意愿就读托班的适龄幼儿。入园条件排序参照小班新生。
上一年度确因身体状况等特殊原因未入园或确需在本街道申请中大班插班转园的适龄幼儿,身体健康(无慢性传染病),身心发育指标达到同龄儿童基本水平,能独立参加集体活动。入园条件排序参照小班新生,同一街镇公办幼儿园之间不予转园。
本区户籍特殊幼儿凭三甲医院出具的儿童发展评估报告,确能坚持独立参加集体活动,可安排至普通幼儿园随班就读。监护人有义务配合幼儿园要求,提供真实的儿童发展评估报告。中、重度残障幼儿可持相关证明材料至嘉定区成佳学校报名,具体要求按学校规定执行,咨询电话:59532151。
2022年幼儿园招生入园工作,相关证件办理完成时间,因受疫情影响,由往年的4月23日延后至6月30日。
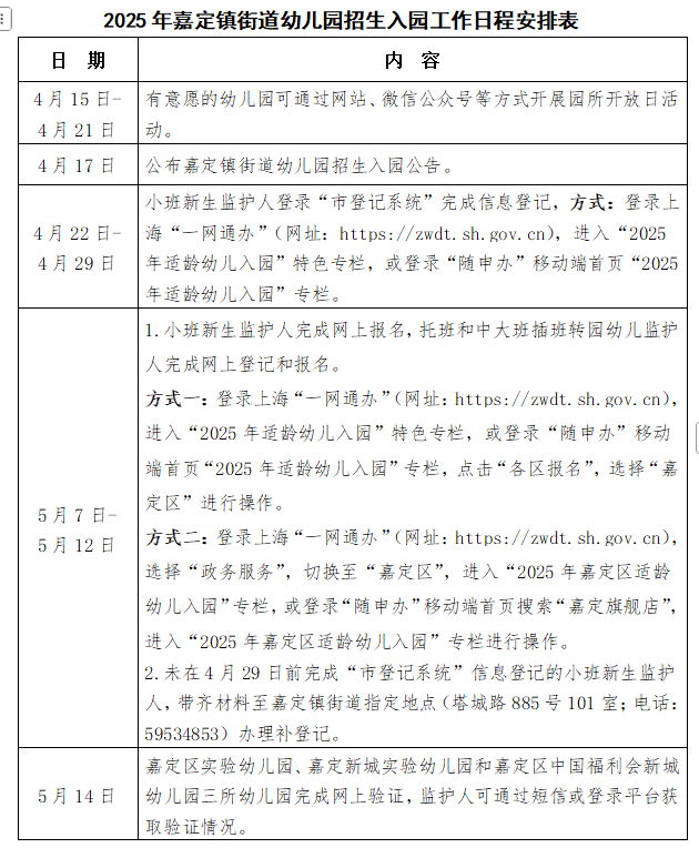
6月9日-6月16日,凡符合嘉定镇街道招生对象和相关条件,有意愿在本街道申请就读幼儿园的小班适龄幼儿监护人,须通过 “市登记系统”进行统一的信息登记,方式:登录上海“一网通办”(网址:https://zwdt.sh.gov.cn),进入“2022年适龄幼儿入园”特色专栏,或登录“随申办”移动端首页“2022年适龄幼儿入园”专栏填写信息,获取《上海市适龄幼儿入园信息登记表》和登记编号,作为幼儿进行区级入园报名和验证的凭证。同时,可点击“嘉定区”查询本区相关招生政策。
6月24日-6月30日,完成信息登记的小班适龄幼儿监护人,凭登记编号,登录上海“一网通办”(网址:https://zwdt.sh.gov.cn),进入“2022年适龄幼儿入园”特色专栏,或登录“随申办”移动端首页“2022年适龄幼儿入园”专栏,点击“各区报名”,选择“嘉定区”,补充信息完成报名。
每名幼儿就读意愿须在户籍地与居住地之间二选一。本区3所市(区)示范性幼儿园(嘉定区实验幼儿园、嘉定新城实验幼儿园、嘉定区中福会新城幼儿园)面向全区招生,详见各幼儿园招生简章,每名符合条件的幼儿限报1所,也可以不选。非本市户籍幼儿监护人(含港澳台及外籍幼儿)还须同步完成《嘉定区来沪人员随迁子女申请就读幼儿园积分表》。
6月30日为本区幼儿园入园报名截止日,之后不可更改信息,监护人可通过短信及平台获取招生相关信息。
确因家庭困难等原因,无法在规定时间内完成网上登记、报名的小班适龄幼儿监护人,可带齐材料,于6月24日—6月30日至嘉定镇街道教委(塔城路885号)办理信息补登记;7月14日—7月16日至嘉定镇街道教委(塔城路885号)办理补报名。补报名成功的本区户籍幼儿纳入统筹对象,由本街道根据资源情况统筹分配;补报名成功的非本区户籍幼儿可自愿选择民办幼儿园入园。
补登记需提供材料:幼儿户籍证明、幼儿出生证、幼儿预防接种证明、本区房地产或房屋租赁证明、父母结婚证等原件。补报名需提供材料:幼儿户籍证明、幼儿出生证、幼儿预防接种证明、本区房地产或房屋租赁证明、父母结婚证、《2022年上海市适龄幼儿入园信息登记表》等原件;非本市户籍幼儿监护人还须根据“随迁子女积分规定”提供相应佐证材料的原件;港澳台、外籍幼儿监护人还须提供护照、港澳台通行证或居住证等材料原件。“随申办”移动端或上海“一网通办”网站中的电子证照与纸质证件具同等效力。
未完成“市登记系统”信息登记和嘉定区报名的对象,不得入园分配。
7月4日,本区3所市(区)示范性幼儿园(嘉定区实验幼儿园、嘉定新城实验幼儿园、嘉定区中福会新城幼儿园)完成网上审验,监护人可通过短信或登录平台获取审验情况。
7月22日,街道完成网上审验,监护人可通过短信或登录平台获取审验情况。
幼儿监护人对所填信息的真实性负责,如验证信息与所填信息不符,视作登记报名无效。
7月10日前,本区3所市(区)示范性幼儿园(嘉定区实验幼儿园、嘉定新城实验幼儿园、嘉定区中福会新城幼儿园)完成小班新生录取工作,监护人可通过短信或登录平台获取录取情况。
8月5日,公办幼儿园完成小班新生录取工作,监护人可通过短信或登录平台获取录取情况。
8月12日,民办幼儿园完成小班新生录取工作,监护人可通过短信或登录平台获取录取情况。
8月15日,各幼儿园小班新生录取通知书发送并确认完毕。
6月24日—6月30日,凡符合本区招生对象和相关条件,有意愿在本区申请就读公办幼儿园托班的适龄幼儿监护人,须完成网上登记与报名。方式一:登录上海“一网通办”(网址:https://zwdt.sh.gov.cn),进入“2022年适龄幼儿入园”特色专栏,或登录“随申办”移动端首页“2022年适龄幼儿入园”专栏,点击“各区报名”,选择“嘉定区”进行操作。方式二:登录上海“一网通办”(网址:https://zwdt.sh.gov.cn)选择“政务服务”,切换至“嘉定区”,进入“2022年嘉定区适龄幼儿入园”专栏,或“随申办”移动端首页搜索“嘉定旗舰店”,进入“2022年嘉定区适龄幼儿入园”专栏,选择“托班新生”报名窗口,完成信息登记与报名,经街道教委审验后,视街道公办幼儿园实际资源情况及幼儿条件依次排序录取,直至额满为止。市示范性幼儿园(嘉定新城实验幼儿园)托班招生详见幼儿园招生简章。未完成网上登记和报名的对象,不得入公办幼儿园分配。选择民办幼儿园托班的无需网上登记与报名,可自愿选择民办幼儿园申请入园。
8月18日前,街道完成托班幼儿录取工作,监护人可通过短信或登录平台获取录取情况。
8月20日前,托班录取通知书发送并确认完毕。
6月24日—6月30日,凡符合本区招生对象和相关条件,上一年度确因身体状况等特殊原因未入园或确需在本区申请中大班插班转园的适龄幼儿监护人,须完成网上登记与报名。方式一:登录上海“一网通办”(网址:https://zwdt.sh.gov.cn),进入“2022年适龄幼儿入园”特色专栏,或登录“随申办”移动端首页“2022年适龄幼儿入园”专栏,点击“各区报名”,选择“嘉定区”进行操作。方式二:登录上海“一网通办”(网址:https://zwdt.sh.gov.cn)选择“政务服务”,切换至“嘉定区”,进入“2022年嘉定区适龄幼儿入园”专栏,或“随申办”移动端首页搜索“嘉定旗舰店”,进入“2022年嘉定区适龄幼儿入园”专栏,选择“插班转园”报名窗口,完成信息登记与报名,经街道教委审验后,在公办幼儿园有班额的前提下,按幼儿条件依次排序录取,直至额满为止。监护人也可自愿选择有学额的民办幼儿园入园。未完成网上登记和报名的对象,不得入园分配。
8月18日前,街道完成中大班插班转园幼儿录取工作,监护人可通过短信或登录平台获取录取情况。
8月20日前,中大班插班转园录取通知书发送并确认完毕。
以上,幼儿监护人须提前准备网上登记和报名过程中所需材料,在网上报名时通过上传原件照片或“一网通办”电子证照等方式,提交相关佐证材料。幼儿监护人必须对所提交信息的真实性负责,必须上传真实有效的佐证资料,如提交资料无法佐证或识别,将影响网上审验结果。如所填信息与实际不符,或在后续街道教委、幼儿园复核审验时发现不符,将视录取结果无效,并对录取结果做相应调整。
备注:
上海“一网通办”网址:
https://zwdt.sh.gov.cn
2.上海嘉定教育频道网址:
http://www.jiading.gov.cn/jiaoyu
3.嘉定镇街道门户网站:
http://www.jiading.gov.cn/jiadingzhen或关注嘉定镇街道“睦邻嘉园”微信公众号。
4.咨询电话:59534853
5.咨询时间:
工作日上午8:30—11:00、下午13:30—16:30。嘉定镇街道教委在新生招生过程中不向学生家长收取任何与入学挂钩的赞助费(包括爱心费、建设费、实物等)。