上海
上海
深圳
杭州
广州
北京
苏州
武汉
成都
东莞
佛山
南京
天津
西安
长沙
郑州
重庆
首页
文章
最新资讯
26年入学政策
26年对口方案
热门学校
家长问答
学校库
托育园
幼儿园
小学
初中
高中
商务合作
下载APP
扫码下载APP
文章-2026年松江区公办初中对口范围说明
热门专题
26年入学政策
26年对口方案
热门学校
家长问答
摇号指南
探园视频
16区幼小初资源解析
入学材料
家门口的好学校
特色课程大赏-运动课
更多
当前位置:
首页
>
文章
>
26年对口方案
>
正文
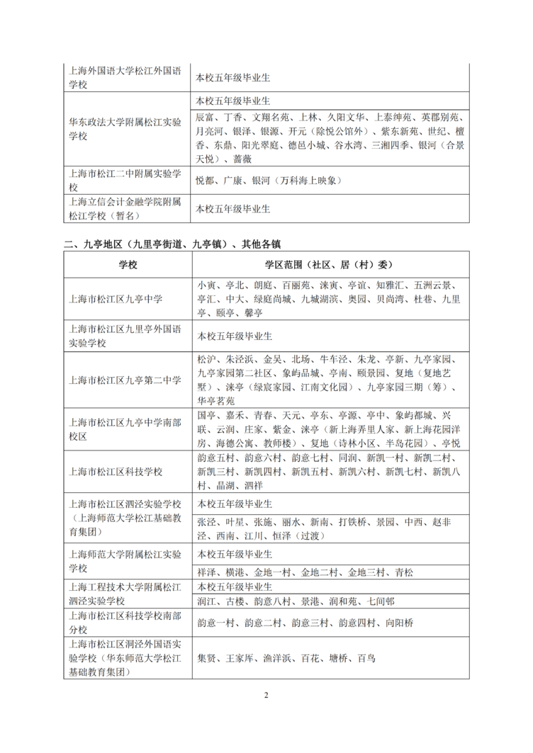
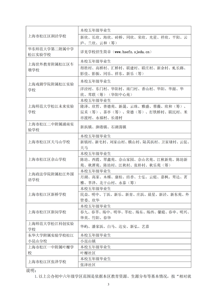
2026年松江区公办初中对口范围说明
上哪学
2026-04-7
111
26年对口方案
查看更多
声明:
本文由上哪学团队(微信公众号ID: shangnaxue)原创整理制作,转载请注明来源和出处,否则追究法律责任。
相关文章
2026年金山区公办初中对口招生入学范围和计划
2026年青浦区初中学区划分一览表
2026年杨浦区一年级新生招生范围
2026年虹口区义务教育阶段公办初中招生计划和联系方式
2026年黄浦区公办小学办学基本情况公示表(含对口范围)
26年对口方案
查看更多
2026年金山区公办初中对口招生入学范围和计划
2026年青浦区初中学区划分一览表
2026年杨浦区一年级新生招生范围
2026年虹口区义务教育阶段公办初中招生计划和联系方式
2026年黄浦区公办小学办学基本情况公示表(含对口范围)
2026年黄浦区初中预备班对口入学方案
2026年徐汇区公办初中入学方式
2026年徐汇区公办小学招生划片范围
2026年长宁区公办初中划片电脑派位对口入学方式
2026年长宁区公办小学对口入学地域分配表
2026年静安区公办初中入学方式
2026年静安区公办小学招生划片范围
意见
反馈
返回
顶部
恭喜您,申请提交成功!