- 2026年普陀区义务教育阶段学校规模和校舍场地条件表
- 2026年黄浦区小学阶段学校招生入学政策问答
- 2026年非本区小学五年级在籍学生回黄浦区就读初中预备班对口入学方案
- 2026年上海市初中报名入学流程一张图看懂
- 2026年外省市小学五年级学生到徐汇区就读六年级登记办法
- 2026年上海市初中入学信息登记表(空表)
- 2026年普陀区各公办初中招生计划数
- 徐教〔2026〕3号关于印发《徐汇区关于2026年义务教育阶段学校招生入学工作的实施方案》的通知
- 2026年普陀区各公办小学招生计划数
- 2026年徐汇区教育局招生考试中心接待时间与咨询电话
- 2026年徐汇区教育局招生考试中心接待时间与咨询电话
- 2026年普陀区义务教育阶段(初中)本市户籍五年级学生回户籍(居住)地登记入学实施方案
文章-奉贤区教育局关于2026年奉贤区义务教育阶段学校招生入学工作的实施意见
奉贤区教育局关于2026年奉贤区义务教育阶段学校招生入学工作的实施意见
163
26年入学政策
各义务教育阶段学校,各镇(街道、开发区):
根据国家和本市义务教育相关法律法规和政策文件精神,以及《上海市教育委员会关于2026年上海市义务教育阶段学校招生入学工作的实施意见》(沪教委基〔2026〕9号),为依法保障适龄儿童少年平等接受义务教育权利,促进依法办学、规范义务教育阶段学校招生入学工作,现就2026年本区义务教育阶段学校招生入学工作提出以下实施意见:
一、基本要求
(一)积极落实《教育强国建设规划纲要(2024—2035年)》和本市实施意见及市委、市政府相关部署,建立同人口变化相协调的基本公共教育服务供给机制。加强对区域内生源摸底调研工作,根据区域内常住人口分布情况,结合学校办班规模,按照免试就近入学原则和本地区实际情况制定招生计划和相关政策,确保符合条件的适龄儿童接受义务教育。
(二)持续深入推进“教育入学一件事”,应用“一网通办”网站(zwdt.sh.gov.cn)义务教育入学专栏或“上海市义务教育入学报名系统”(shrxbm.edu.sh.gov.cn),提供登记、验证等线上服务和招生入学咨询服务,为家长办理子女入学手续提供便利。
(三)坚持公开、公平、公正的原则,及时向社会公布义务教育阶段学校招生入学工作的相关信息,加强本部门、学校与家庭、社会之间的沟通交流。通过“上海市奉贤区人民政府・教育局”网站(https://www.fengxian.gov.cn/jyj)公示公告栏、“奉贤教育”微信公众号招生入学专栏、学校网站、“校园开放日”活动、张贴《招生告示》等方式,向辖区内适龄儿童家长告知招生政策、招生细则。推广应用“一网通办”电子证照。按时向幼儿园升入小学的适龄儿童家长发放《上海市小学入学信息登记表》,向小学升入初中的学生家长发放“入学告知书”,作为入学的凭证。
(四)根据沪教委基〔2026〕9号文件规定,小学班额不超过45人,初中班额不超过50人。
(五)加强义务教育阶段学校招生入学工作规范管理,持续开展义务教育阳光招生专项行动,严禁义务教育阶段学校在招生计划之外自行招收学生,严禁擅自跨区域招生。实施均衡分班,严禁本区义务教育阶段学校举办或变相举办各类重点班、快慢班等;严禁以各类考试、竞赛、培训成绩或证书等作为招生依据或参考,严禁以任何形式选拔学生。对烈士子女、符合条件的现役军人子女、公安英模和因公牺牲伤残警察子女及其他各类符合条件的优待对象,按有关政策妥善安排入学。义务教育阶段学校应按照区教育局确定的就近入学招生范围和招生计划安排适龄儿童入学,积极为同一家庭多孩同校就读创造条件。义务教育阶段学校应当接收具有接受普通教育能力的适龄残疾儿童随班就读;中重度智力残疾、听力残疾和视力残疾的本区户籍适龄儿童,家长须提前电话联系奉贤区特殊教育指导中心,进行报名咨询。经入学评估通过后,安排进入相应的特殊教育学校、普通学校特教班就读。
二、主要内容
(一)小学阶段招生
1.入学信息登记。适龄儿童家长可凭“一网通办”或“随申办”实名账号登录“上海市义务教育入学报名系统”,查询入学信息,进行在线报名。
2026年小学阶段招生入学对象为:2019年9月1日至2020年8月31日出生,年满6周岁的儿童;确因身体状况等特殊原因不能当年度入学的,可向区教育事务受理中心招生考试部申请推迟一年入学。
4月13日至4月26日,在园适龄儿童家长通过幼儿园登记儿童入学信息,未入园适龄儿童家长通过有关登记点或区教育事务受理中心招生考试部登记孩子入学信息,获取《上海市小学入学信息登记表》和“入学报名告知书”,作为入学报名的重要依据。
2.公民办小学入学报名。符合入学条件的适龄儿童家长,须在“一网通办”网站义务教育入学专栏或“上海市义务教育入学报名系统”进行入学报名,选择“公办小学报名”或“民办小学报名”,其中,公办小学报名时间为5月7日至5月11日,民办小学报名时间为5月7日至5月9日。
3.统筹居住地入学。根据本市有关规定,继续做好本市户籍“人户分离”适龄儿童居住地登记入学工作。具有本市户籍的适龄儿童确有困难不能在户籍地入学的,凭有效期内《本市户籍人户分离人员居住登记凭证》,申请居住地登记入学(截止日为4月26日)。按照我区“人户分离”适龄儿童居住地登记入学工作方案,先安排户籍地与实际居住地一致的适龄儿童就近入学,再在区域内统筹安排“人户分离”适龄儿童入学。
本市户籍的集体户口适龄儿童参照居住地登记入学办法就读。本市户籍居住廉租房的适龄儿童可凭户口簿及相关居住证明在廉租房所在地登记入学,由区教育局安排就近入学。
4.来沪人员随迁子女入学。根据《上海市人民政府办公厅转发市教委等四部门关于来沪人员随迁子女就读本市各级各类学校实施意见的通知》(沪府办规〔2018〕5号)等要求,2026年来沪人员适龄随迁子女需在本市接受义务教育的,适龄儿童须持有效期内《上海市居住证》或《居住登记凭证》,父母一方须持有效期内《上海市居住证》,且一年内(2025年7月1日至2026年6月30日)参加本市职工社会保险满6个月(不含补缴)或连续3年(从首次登记日起至2026年6月30日)办妥本市灵活就业登记。
2026年,我区随迁子女入学继续实施网上申请,家长在规定时间内登录“奉贤教育事务”小程序提交入学申请材料。区教育事务受理中心、各镇(街道、开发区)教育管理部门和学校要根据有关要求,切实做好来沪人员随迁子女招生入学工作。
5.公办小学验证。5月17日至5月21日,开展本市公办小学第一批验证。公办小学验证点主要通过集中调取“一网通办”有关信息,对已完成公办小学报名的适龄儿童以及家长的证件进行核对。“一网通办”网站或“随申办”中的电子证照与纸质证件同等效力使用。
本市户籍的儿童,家长须提供户口簿、房产证、《上海市小学入学信息登记表》,在居住地登记就读的还须提供有效的《本市户籍人户分离人员居住登记凭证》或廉租房相关材料等。
非本市户籍的儿童,家长须提供户口簿、《上海市小学入学信息登记表》、父母一方有效的《上海市居住证》、参加本市职工社会保险证明或《就业创业证》(或《就业失业登记证》),以及适龄儿童本人的合法居住证件。
公办小学验证点对登记就读一年级的来沪人员随迁子女及其父母的有关证件和有效期限进行核对,通过信息系统对来沪人员随迁子女父母参加本市职工社会保险、灵活就业登记证明进行信息比对。
5月22日起,对已验证通过的适龄儿童,陆续发送公办小学入学告知信息。未被民办小学录取的,参加公办小学第二批验证,时间为5月30日至5月31日。
(二)初中阶段招生
1.小学毕业信息核对。4月13日至4月24日,各学校有序组织本市户籍和符合条件的非本市户籍小学五年级学生家长对“上海市义务教育入学报名系统”中的户籍地址、居住地址等入学相关信息进行核对,并填写监护人手机号码(作为接收初中入学信息的联系方式),如发现有关信息与实际情况不符的,家长应及时凭有效证件通过学生就读小学进行更正。同时,民办一贯制学校做好本校学生直升意愿征求工作。4月24日为本市小学五年级学生初中入学相关信息核对、更正截止日。
2.回户籍(居住)地就读。跨区就读的本市户籍小学五年级学生,毕业后可在学籍所在区就读初中,也可根据实际情况申请回户籍(居住)地所在区就读初中。确需回户籍(居住)地入学的学生,应向所就读小学提出申请,由学校告知核对证件、网上申请、统筹安排等事项,家长在网上填报《本市户籍学生回户籍(居住)地就读申请表》,经核对符合条件的,由户籍(居住)地区教育行政部门统筹安排进入公办初中学校就读。要求回本区就读初中的学生,由区教育局根据本区制定的初中招生入学的实施办法统筹安排就读学校。办理申请回户籍(居住)地就读手续的截止日为4月24日。
3.初中入学方式。本区所有公办初中采取学区对口方式,按照区教育局下达的新生名单和学籍材料安排学生入学。初中学校不得招收无学籍材料的学生。
4.来沪人员随迁子女入学。符合条件的随迁子女小学毕业学生须在规定时间内登录“奉贤教育事务”小程序提交入学申请材料,由居住地所在镇(街道、开发区)教育管理部门统筹安排至公办初中就读。初中学校应告知学生及家长完成义务教育后报考本市高中阶段学校的相关规定和政策。
5.来沪就读六年级。在外省(自治区、直辖市)就读五年级的本市户籍学生、符合条件的非本市户籍学生,如需在本区就读六年级,本市户籍学生须通过区教育事务受理中心招生考试部办理入学信息登记手续,由区教育局统筹安排入学;非本市户籍学生通过区教育事务受理中心招生考试部办理入学信息登记手续,并在规定时间内登录“奉贤教育事务”小程序提交入学申请,经审核符合条件的,由居住地所在镇(街道、开发区)教育管理部门统筹安排入学。
(三)民办学校招生
1.公布招生简章。加强对民办学校招生工作的指导与管理,根据区域和学校的实际情况核准招生计划和招生范围,并将各民办学校的招生计划报市教委备案,相关信息在“上海市义务教育入学报名系统”以及区教育局网站上公布。严禁民办中小学计划外招生,严禁擅自以“国际部”“国际课程班”“境外班”等涉外名义招生。义务教育阶段民办学校不引进境外课程,不使用境外教材。
民办学校应在核定的招生计划与范围内招生。经区教育局审定,有寄宿条件的民办学校可适当扩大招生范围,民办学校可按走读、住宿等分类设置招生计划,民办一贯制学校可设置本校免试直升计划和校外招生计划。民办学校按政策规定,符合相关条件的生源,经区教育局审核通过,可在学校招生计划中分设。民办学校按招生计划实施分类报名,报名人数超过招生计划数时由区教育局实施电脑随机录取。
学校的招生简章及公告,须向区教育局备案,同时通过学校网站或微信公众号向社会公布。民办学校的招生简章公开内容应包括学校办学情况、办学特色、招生计划、收费情况、“三个承诺”(不提前组织学生报名或变相报名,不举行任何测试、测评、学科练习、面试或面谈,招生录取不与任何培训机构挂钩)等。
2.实施网上报名。本市民办学校实行网上报名和招生录取工作。5月7日至5月9日,报名就读民办小学的适龄儿童须在“一网通办”网站义务教育入学专栏或“上海市义务教育入学报名系统”填报志愿,每个适龄儿童填报1所民办小学参加电脑随机录取,并可填报1个民办小学调剂志愿。5月12日至5月14日,报名就读民办初中的学生须在“一网通办”网站义务教育入学专栏或“上海市义务教育入学报名系统”填报志愿,每个学生填报1所民办初中参加电脑随机录取,并可填报1个民办初中调剂志愿。一旦完成报名,不得再次报名或修改报名信息、放弃报名志愿。
3.规范录取程序。如报名人数少于或等于招生计划数的,全部录取;如报名人数超过招生计划数的,由区教育局组织实施电脑随机录取。5月6日,开展民办一贯制学校直升录取工作。5月20日至5月21日,对报名人数超过招生计划数的民办学校实施电脑随机录取。电脑随机录取使用全市统一软件,实施全程录像,引入公证机构参与,向市、区两级教育行政、督导、纪检监察部门以及学校家委会代表等公开,自觉接受社会监督。电脑随机录取结果由区教育局负责公布,导入“上海市义务教育入学报名系统”。5月22日组织验证,5月23日安排调剂志愿录取。
4.发放入学告知。5月22日起,本区将通过短信、“上海市义务教育入学报名系统”等渠道陆续告知相关入学信息。民办学校完成招生工作后,将录取名单上报区教育局。学生按学校通知办理入学手续。
实施公民办学校同步招生,未被民办中小学录取的,根据公办中小学校已分配入学的实际情况,由区教育局按照当年度区招生政策和细则安排入学。小学毕业生如已填报《本市户籍学生回户籍(居住)地就读申请表》,按照填表时所选择的户籍(居住)地,由相关区教育行政部门统筹安排进入公办初中就读。
三、工作安排
(一)公开招生信息
区教育局通过本单位网站和微信公众号等方式主动向社会公开本区义务教育阶段学校招生入学工作的实施意见,相关招生信息(包括学校对口招生的区域范围、本市户籍“人户分离”适龄儿童居住地登记入学工作方案、学校的办学规模与设施、教师情况等),以及招生入学工作在线咨询方式、咨询和监督举报电话、信访接待部门地址等。
学校应通过本单位网站或微信公众号专栏,及时公布招生的相关信息。4月11日至4月12日,本区义务教育阶段学校积极创造条件开展“校园开放日”活动。“校园开放日”活动不得组织学生报名,不得组织任何形式的测试、测评、面试、面谈或调查等,不得收取学生任何形式的简历(包括各类证书)等材料。
(二)发放入学通知
学校在完成适龄儿童招生录取等工作后,于8月15日前向新生发放“入学通知书”,8月31日前将学生入学信息对接到“上海市中小学生学籍信息管理系统”。
(三)推进注册制度
完善义务教育阶段学生学年注册制度,由学校向学生家长发放“学年注册告知书”,明确注册对相关证件核对的要求。
四、监督管理
(一)加强监督管理
区教育局督导室负责对区义务教育阶段学校招生入学工作进行专项督导,对义务教育阶段学校规范招生等方面进行过程性监控,并将督导结果纳入学校综合督导评估中。
区教育局成立由基础教育科、安全信访办、监察室等相关职能部门共同参与的招生监察工作小组,监督招生入学有关政策和工作要求的贯彻落实,依法依纪查处招生入学工作过程中的违纪违规事件,协助解决本区中小学招生工作中出现的突出问题,确保义务教育阶段学校招生入学工作规范有序进行。
各校要成立以校长为组长的招生入学工作领导小组,严格按照区教育局相关要求实施招生入学工作,规范招生行为。严格按照区教育局下达给各校的计划数招生,不得随意增扩班额、学额;确因特殊情况需调整的,须向区教育局基教科提出书面申请。
(二)落实问责制度
公办学校在招生过程中,举办或变相举办重点班、快慢班等,报名录取学生时以学生各类考试、竞赛、培训成绩或证书等为依据或参考的,或拒绝接收本学区内具有接受普通教育能力的适龄残疾儿童入学的,根据《中华人民共和国义务教育法》等有关规定,由区教育局责令限期改正,经查实,情节严重的,对直接负责的校长和其他相关人员给予处分。招生违规情况记入校长和教师信誉档案,与职称职级评定、评先评优挂钩。
(三)实施核减措施
民办学校在招生录取过程中未兑现“三个承诺”,以考试(测试)方式选拔录取学生的,录取学生时以学生各类考试、竞赛、培训成绩或证书为依据或参考的,或存在招收无学籍材料学生,利用招生入学违规收费,对报名的学生家长组织测评、调研等活动的,擅自在计划外招收学生等违规招生行为的,由区教育局根据《中华人民共和国民办教育促进法》《中华人民共和国民办教育促进法实施条例》等有关规定,责令校长或有关责任人员及时纠正,并酌情核减该校的招生计划数,核减政府专项扶持资金。
2027年奉贤区义务教育阶段学校招生入学工作安排和要求仍由市教育行政部门统一规定,各类学校不得提前开展招生及相关工作。
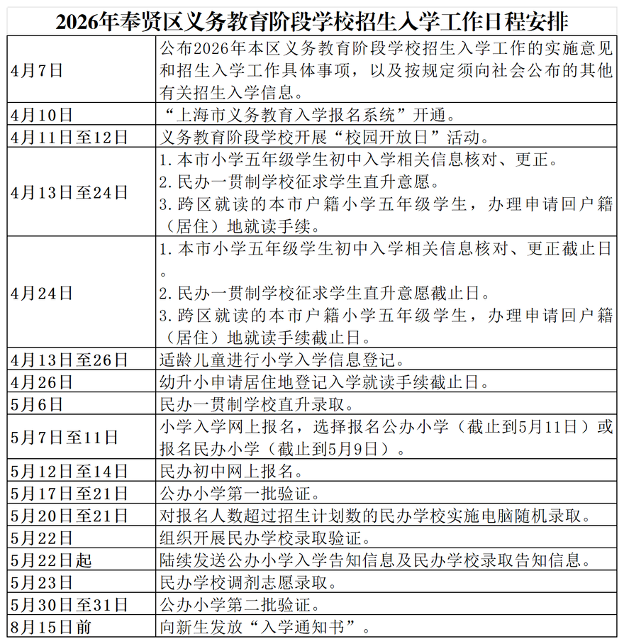
附件:2026年奉贤区义务教育阶段学校招生入学工作日程安排
上海市奉贤区教育局
2026年4月2日
(此件公开)
查看更多

声明:本文由上哪学团队(微信公众号ID: shangnaxue)原创整理制作,转载请注明来源和出处,否则追究法律责任。








