上海
上海
深圳
杭州
广州
北京
苏州
武汉
成都
东莞
佛山
南京
天津
西安
长沙
郑州
重庆
首页
文章
最新资讯
25对口方案
热门学校
家长问答
25入学政策
学校库
托育园
幼儿园
小学
初中
高中
商务合作
下载APP
扫码下载APP
文章-2024 年嘉定区幼儿园招生入园工作日程安排表
热门专题
25对口方案
热门学校
家长问答
25入学政策
摇号指南
探园视频
16区幼小初资源解析
入学材料
家门口的好学校
特色课程大赏-运动课
更多
当前位置:
首页
>
文章
>
24入园政策
>
正文
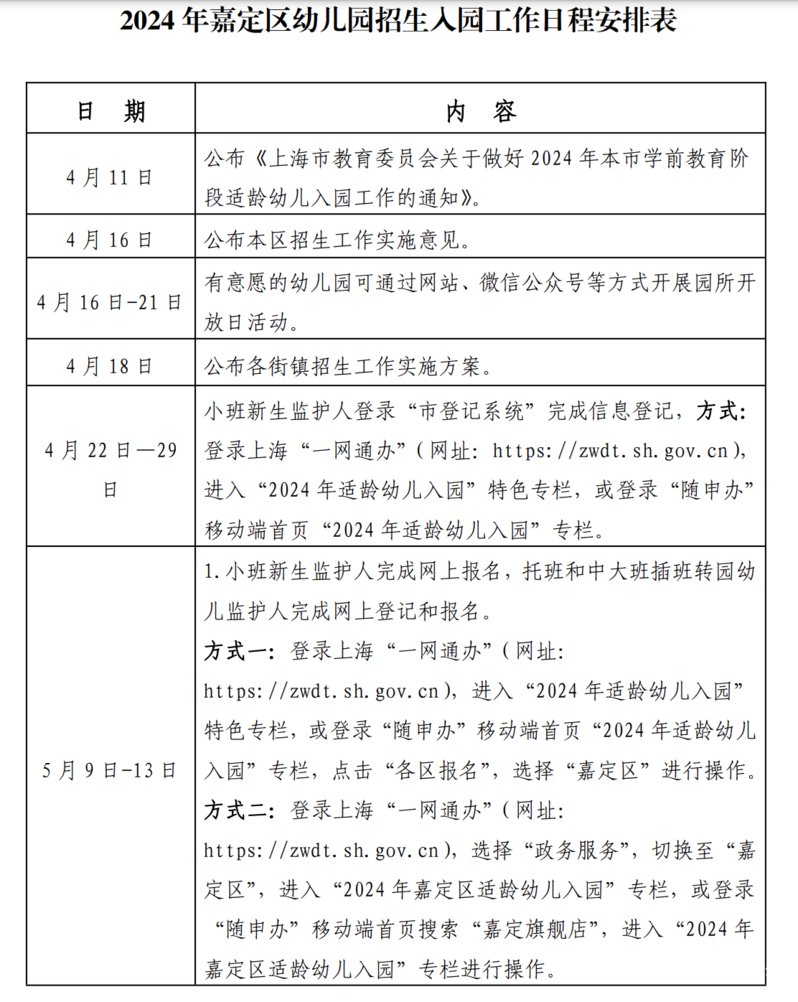
2024 年嘉定区幼儿园招生入园工作日程安排表
上哪学
2024-07-12
118
查看更多
声明:
本文由上哪学团队(微信公众号ID: shangnaxue)原创整理制作,转载请注明来源和出处,否则追究法律责任。
相关文章
浦东新区教育局关于2024年本区学前教育阶段 适龄幼儿入园工作的实施方案
2024年浦东新区适龄幼儿入园工作政策问答
2024年浦东新区民办幼儿园信息公示
2024年浦东新区适龄幼儿入园工作温馨提示
2024年浦东新区托育机构信息公示
意见
反馈
返回
顶部
恭喜您,申请提交成功!