上海

文章-华东师范大学第二附属中学(普陀校区)招生简章

热门

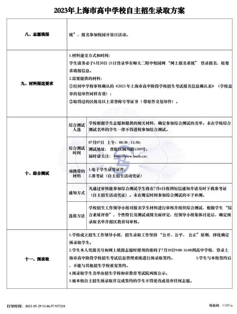
华东师范大学第二附属中学(普陀校区)招生简章

  • 华东师范大学第二附属中学(普陀校区)华东师范大学第二附属中学(普陀校区)

声明:本文由上哪学团队(微信公众号ID: shangnaxue)原创整理制作,转载请注明来源和出处,否则追究法律责任。

查学校 用上哪学
反馈意见
反馈
成功恭喜您,申请提交成功!