文章-2023年松江区未在本市入园适龄儿童和来沪就读六年级学生信息登记办法
2023年松江区未在本市入园适龄儿童和来沪就读六年级学生信息登记办法
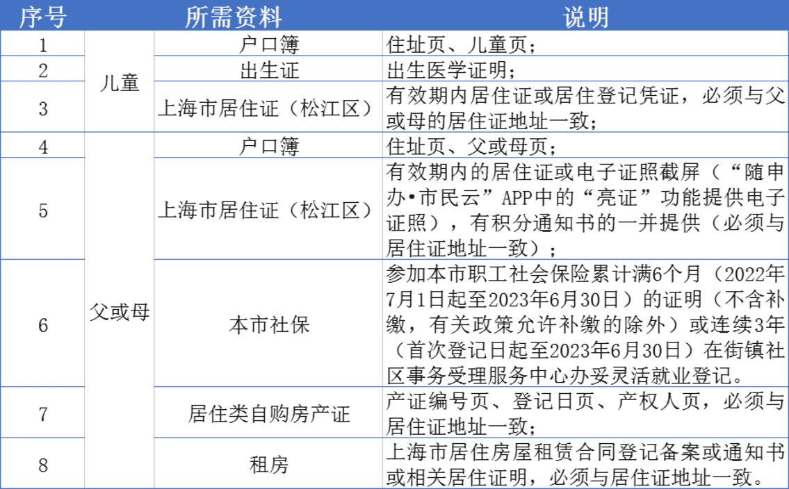
1111凡未在本市就读幼儿园的适龄儿童,家长可在2023年4月28日前,登录“松江区教育考试中心网站(https://zsb.sjedu.cn)”,下载“上海市小学入学信息登记表(空表)”,如实填写并打印,再将此表以“小学+儿童姓名”作为文件名(如:小学王小小)发送到指定邮箱(sj356800@163.com)。松江区教育考试中心收到邮件后,将发送短信通知家长在规定时间到指定地点进行现场信息登记。信息登记时,请家长携带好《上海市小学入学信息登记表》和所需佐证材料(原件和复印件)。 (1)本市户籍适龄儿童,选择户籍地入学,提供下列表格中序号1、2、4、5的材料,儿童户口簿地址与房产证地址须一致;本市户籍选择居住地入学的,提供序号1、2、3、4、5(或6)、7的材料;集体户口、公共户口,参照居住地入学。 (2)外省市户籍适龄儿童,提供下列表格中1、2、3、4、5、6、7(或8)材料。 (3)港澳台、外籍适龄儿童,提供下列表格中1、2、3、4、5、6(或7)材料。 来沪就读六年级的学生,登录“松江区教育考试中心网站(https://zsb.sjedu.cn)”,下载“上海市初中入学信息登记表(空表)”,如实填写并打印,再将此表以“初中+学生姓名”作为文件名(如:初中王小明)发送到指定邮箱(sj356800@163.com)。松江区教育考试中心收到邮件后,将发送短信通知家长在规定时间内到指定地点进行现场信息登记。信息登记时,请家长携带好《上海市初中入学信息登记表》和所需佐证材料(原件和复印件)。 (1)本市户籍学生,选择户籍地入学,提供1、2、3、5、6的材料,学生户口簿地址与房产证地址必须一致,且均为松江区;本市户籍选择居住地入学的,提供1、2、3、4、5、6(或7)、8的材料;集体户口、公共户口,参照居住地入学。 (2)外省市户籍学生,居住地为本区的,须提供下列表格内材料。 (3)港澳台、外籍学生,居住在本区,须提供下列表格内材料。 1.外省市六年制小学的五年级在读学生来沪就读六年级的,信息登记完成后,经验证点审核通过后,统筹安排进入本区公办初中。家长及学生须自行承担无小学毕(结)业证书的后果。 2.有意向报名民办初中的学生家长,请务必在民办初中网上报名前(5月11-13日民办初中网上报名)完成信息登记。
查看更多

声明:本文由上哪学团队(微信公众号ID: shangnaxue)原创整理制作,转载请注明来源和出处,否则追究法律责任。







