文章-2021年崇明区幼儿园招生地段划分公布啦!
2021年崇明区幼儿园招生地段划分公布啦!
21一、招生管理
(一)招生对象
1.各幼儿园招收2017年9月1日至2018年8月31日期间出生的身体健康、智力正常、可正常参加集体活动的本区户籍幼儿。
2.轻度及中度智力残疾和听力等有障碍的能坚持正常集体活动的本市户籍适龄幼儿,可到西门幼儿园学前教育特教中心报名(地址:城桥镇西门北村59号楼,电话:59612632)。符合随班就读条件的适龄特殊幼儿可到附近幼儿园报名。不符合随班就读条件的适龄特殊幼儿可根据幼儿园条件采取送教上门等方式满足教育需求。
3.各幼儿园可根据学额情况适当补招中、大班幼儿。各园应严格按照标准控制班额(小班25、中班30、大班35),严禁超学额插班。
4.幼儿园可根据教育资源和师资的实际情况举办托班,满足入托需求。
5.非本市户籍适龄幼儿根据条件予以登记,录取与否视其是否符合条件和有无名额而定。
(二)招生办法
本区适龄幼儿入园工作主要分为信息登记、报名验证和录取通知三个阶段。
1.信息登记
(1)凡是2017年9月1日—2018年8月31日出生,拟报名本区幼儿园小班的适龄幼儿,其监护人须在2021年4月23日至4月30日期间,登录“上海市适龄幼儿入园信息登记系统”(网址:https://shrydj.edu.sh.cn),以下简称“市登记系统”,也可以通过“一网通办”进入,进行统一的信息登记。
无上网条件的家长可去社区东方苑进行信息登记(各乡镇社区东方苑信息见附件3)。确有困难无法自行网上登记的,适龄幼儿监护人可电话预约就近幼儿园登记点,持相关证件在约定的时间内在登记点登记。幼儿园要配置好人员和设施设备,方便家长登记信息,并做好防疫防控工作。(各幼儿园登记点预约咨询电话见附件4)
报名幼儿园托班、中大班插班转园的幼儿监护人不作为此次统一信息登记的对象。
(2)适龄幼儿监护人通过登记系统成功登记幼儿入园信息后,获取的《上海市适龄幼儿入园信息登记表》(以下简称“登记表”)和登记编号将作为幼儿进行入园报名验证的凭证。
(3)适龄幼儿监护人对本市实有人口信息库提供的与监护人和幼儿相关的姓名、证件号码、居住等信息进行录入或确认。
如发现登记系统内信息与实际情况不符,监护人根据所持证件的信息在系统中修改。
已在本市有关部门登记,但未在登记系统显示信息的幼儿,监护人根据所持证件的信息进行登记。
特殊情况幼儿可在报名验证阶段到区托育服务指导中心(城桥镇西门北村32号)进行信息补登记。确因特殊原因未按时在有关部门登记信息的幼儿,可在报名验证阶段进行信息补登记,登记点现场核验监护人和幼儿信息填写的准确性。
监护人登记信息成功后,原则上不能再修改信息。确有需要修改信息的,监护人在报名验证阶段,在电话预约的时间内,凭相关有效证明材料去区托育服务指导中心完成修改。
2.报名验证
5月8日-5月15日,适龄幼儿监护人凭“信息登记账号和密码”,通过“市登记系统”中的报名链接,直接登录“上海市崇明区幼儿入园报名系统”进行入园报名。报名成功后打印《上海市崇明区适龄幼儿入园报名表》(以下简称《报名表》)。
5月8日-6月15日,各幼儿园组织开展入园报名信息的网上预审工作,预约现场验证时间,并做好幼儿园报名和现场验证期间周边综合治理和疫情防控工作,确保入园工作平稳有序进行。“随申办市民云”或“上海一网通办”网站中的电子证照与纸质证件可同等效力使用。
适龄幼儿监护人需携适龄幼儿,持《报名表》和相关证明材料,在各幼儿园规定的时间内前往对口幼儿园现场验证。
本区户籍适龄幼儿须提供户籍证明原件、复印件(截止日为2021年4月23日);预防接种证和《崇明区0-3岁科学育儿指导手册》。
本市户籍产权和户籍不一致的适龄幼儿如需要在产权地就读幼儿园的,须提供户籍证明、产权证、《本市户籍人户分离人员居住登记(回执)》(以上三项均需原件、复印件,截止日为2021年4月23日)和预防接种证。
符合条件的来沪人员随迁子女须提供①父母一方有效的《上海市居住证》、分值证明及一年内缴社保满六个月的证明原件、复印件(2020年7月1日至2021年6月30日,不含补缴)或父母一方有效的《上海市居住证》和《就业失业登记证》原件、复印件;②适龄幼儿本人有效的《上海市居住证》或《居住登记凭证》原件、复印件;③父母及适龄幼儿本人的户籍证明原件、复印件;④预防接种证。
各幼儿园根据招生范围和条件,认真核查幼儿入园信息,确保信息真实、完整。
确因身体状况等特殊原因不能当年度入园的幼儿,监护人在信息登记后,可持相关证明材料向区教育局申请延迟一年入园。上一年度因身体状况等特殊原因未入园的,可向区教育局提出入园申请。
民办幼儿园入园办法、相关公告及简章在区教育局备案后向社会公布,并予以实施。
3.录取通知
2021年8月15日前,各幼儿园根据报名情况完成幼儿录取工作,发放录取通知。
各幼儿园的录取原则遵循本区户籍人户一致适龄幼儿优先原则。本辖区内幼儿报名数少于幼儿园入园计划数时,幼儿园应如数安排好适龄幼儿入园;本辖区内幼儿报名数超过幼儿园入园计划数时,按《幼儿园录取排序细则》(见附件2)依次录取,额满为止。各园录取工作均不得以网上登记信息和现场报名验证的先后作为录取依据。
上海市东滩思南路幼儿园优先满足划区内适龄幼儿入园,有空余学额时可招收全区范围内幼儿。
来沪人员随迁子女根据公办幼儿园的空余名额依据条件逐步解决。
各幼儿园必须按照区教育局规定的班级规模进行招生,不能随意扩班和减班。如确需扩班或超学额的,须经区教育局审批同意后方可招生。未经区教育局同意,不得跨学区招生。
二、相关信息
(一)崇明政府网:www.shcm.gov.cn
(二)招生咨询:
1.区托育服务指导中心 电话:59611947
地址:城桥镇西门北村32号
2.区教育局托幼科 电话:59611060
地址:崇明大道8188号商务中心3号楼4楼417室。
3.监督电话:59614249、59620732
4.信访接待部门地址:城桥镇新崇北路6号2114室。
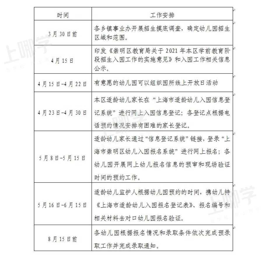
2021年崇明区学前教育阶段适龄幼儿入园招生工作日程安排
崇明区东方社区信息苑一览表
2021年崇明区学前教育阶段适龄幼儿入园信息登记点一览表
查看更多

声明:本文由上哪学团队(微信公众号ID: shangnaxue)原创整理制作,转载请注明来源和出处,否则追究法律责任。







