上海
上海
深圳
杭州
广州
北京
苏州
武汉
成都
东莞
佛山
南京
天津
西安
长沙
郑州
重庆
首页
文章
最新资讯
26年入学政策
26年对口方案
热门学校
家长问答
学校库
托育园
幼儿园
小学
初中
高中
商务合作
下载APP
扫码下载APP
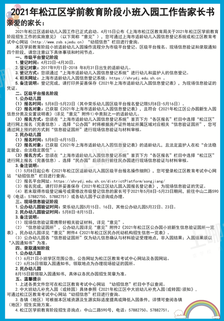
文章-《2021松江学前教育阶段小班入园工作告家长书》
热门专题
26年入学政策
26年对口方案
热门学校
家长问答
摇号指南
探园视频
16区幼小初资源解析
入学材料
家门口的好学校
特色课程大赏-运动课
更多
当前位置:
首页
>
文章
>
21年上海入园政策
>
正文
《2021松江学前教育阶段小班入园工作告家长书》
上哪学
2021-08-26
32
查看更多
声明:
本文由上哪学团队(微信公众号ID: shangnaxue)原创整理制作,转载请注明来源和出处,否则追究法律责任。
相关文章
黄浦区公布2021年幼儿园招生工作实施意见
家长们看过来,2021年黄浦区幼儿园招生报名别错过啦!
徐汇区关于2021年幼儿园招生入园工作的实施意见
2021年徐汇区幼儿园对口居委会
徐汇区公办幼儿园2021学年第一学期中、大班插班登记须知
意见
反馈
返回
顶部
恭喜您,申请提交成功!