文章-事关入学!2021广州入户新政策出炉!符合这些条件可直接落户!
事关入学!2021广州入户新政策出炉!符合这些条件可直接落户!
1598这入学难度系数直接降到一颗星!广州户籍可真是太香了,是不是已经有很多家长心动了呢?别急,今天小乐子为大家整理了几大超实用的落户方式,赶紧安排上!
申请入户的准入基本条件:
(一)年龄一般在45周岁以下,在用人单位工作满3年以上;
(二)具备相应从业资格。
🌟申办地点:向市来穗人员服务管理部门申办
🌟申办条件:
①年龄45周岁以下;
②持广州市办理有效《广东省居住证》,且在有效期内;
③在广州市合法稳定就业或创业并缴纳社会保险满4年;
④在广州市来穗人员积分制服务管理信息系统核定积分总分数满100分;
⑤近5年未受过刑事处罚。
🌟申办所需证明材料:
🌟申办地点:由用人单位向市组织、人力资源和社会保障等部门申办
🌟申办条件:
省属单位▲
市属单位▲
🌟申办所需证明材料:
🌟申办地点:向市公安机关申办
🌟申办条件:
符合上述条件之一即可▲
🌟申办所需证明材料:
🌟申办地点:直接向公安机关申办入户
🌟申办条件:
①在国(境)外院校获学士及以上学历学位,并在广州市属国家机关、企事业单位工作、来穗创业的留学回国人员;
②持有《广州市留学人员优惠资格证》的国(境)外进修、访问学者、从事博士后研究的人员。
🌟申办所需证明材料:
🌟申办地点:
①军队转业干部及随迁家属由用人单位向市人力资源和社会保障等部门申办
②随军家属由用人单位、本人向市人力资源和社会保障部门、公安机关申办
③军队离退休干部及随迁家属由单位向市民政部门申办
🌟申办条件:
🌟申办所需证明材料:
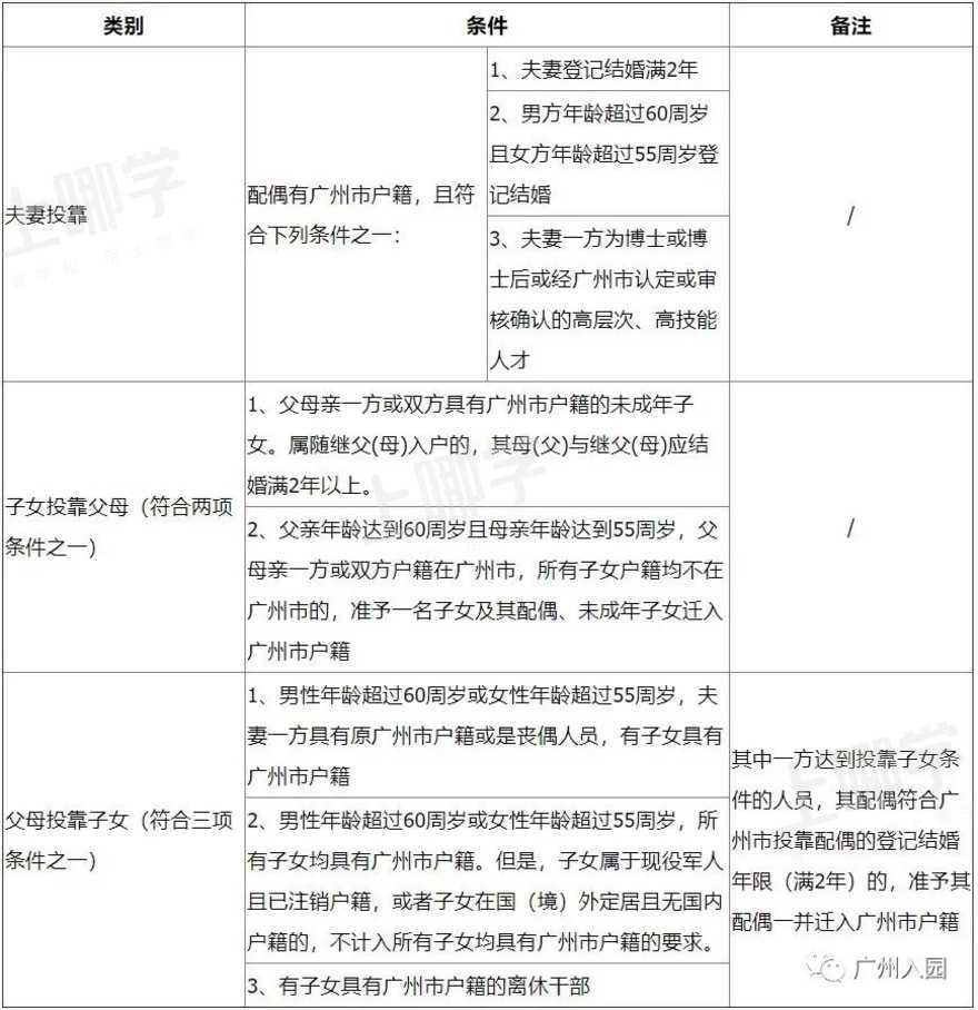
一、夫妻投靠
二、子女投靠父母
三、父母投靠子女
以上就是广州入户的几大方式啦!赶紧转发给同样有需要的小伙伴吧!后续小乐子会为大家整理各个方法更详细的攻略,记得及时关注哦!
内容来源:广州本地宝、《广州市户口迁入管理办法实施细则》文件等
查看更多

声明:本文由上哪学团队(微信公众号ID: shangnaxue)原创整理制作,转载请注明来源和出处,否则追究法律责任。







